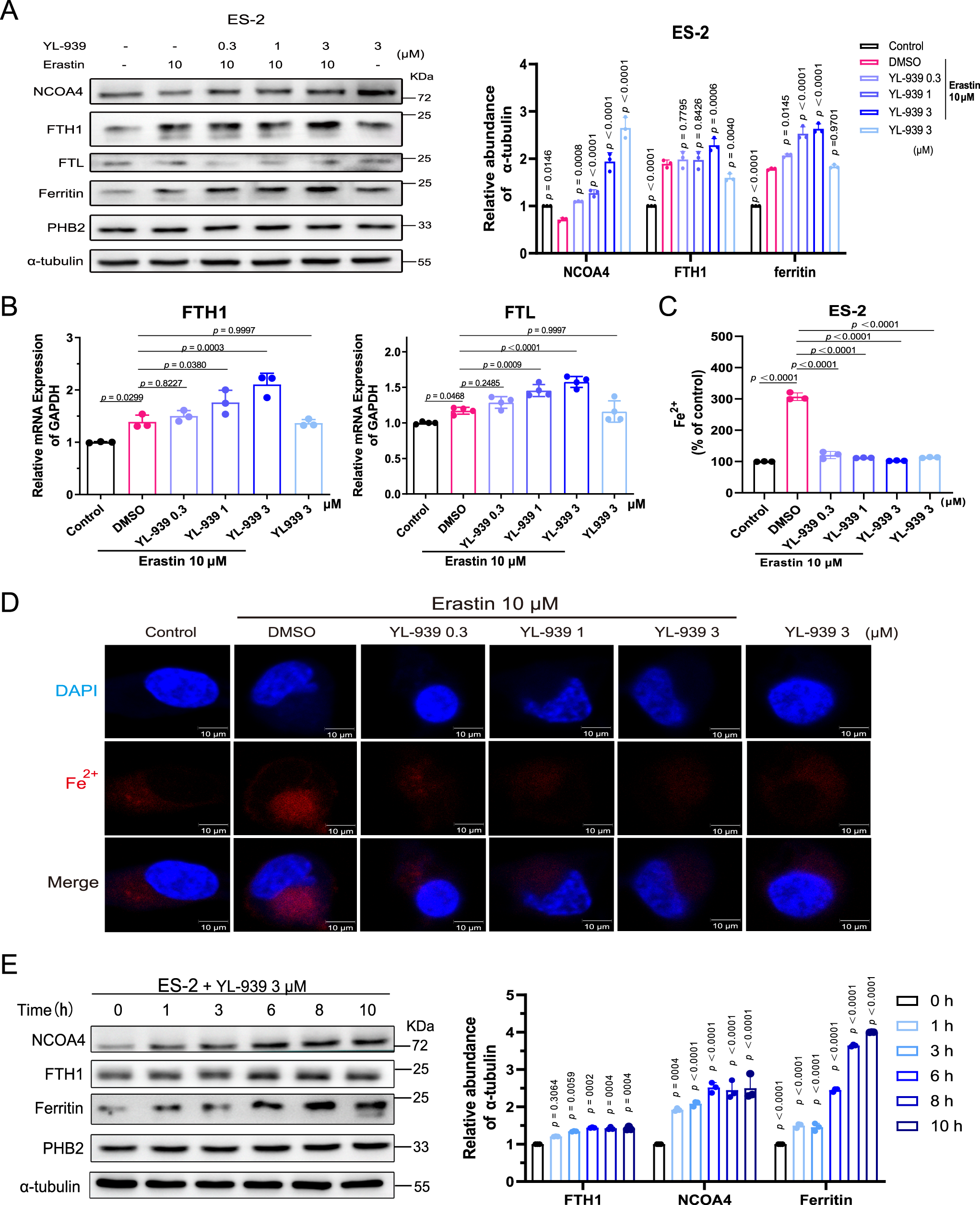
Fig. 7: The effects of YL-939 treatment on ferritin expression and iron level.
From: Non-classical ferroptosis inhibition by a small molecule targeting PHB2

A YL-939 treatment improved ferritin protein expression in a concentration-dependent manner. Blots shown are representative of three biological replicates. The quantification of immunoblots was carried out. Data represent the mean ± SD of three biological replicates. Statistical analyses were performed by two-way ANOVA with Dunnett’s multiple comparisons test. Specific p-values are indicated in the figure. B YL-939 treatment improved the mRNA expression of FTH1 and FTL. Data represent the mean ± SD of three biological independent experiments. Statistical analyses were performed by Owo-way ANOVA with Dunnett’s multiple comparisons test. Specific p-values are indicated in the figure. C YL-939 treatment decreased the iron content in a concentration-dependent manner. Data represent the mean ± SD of three biological replicates. Statistical analyses were performed by Owo-way ANOVA with Dunnett’s multiple comparisons test. Specific p-values are indicated in the figure. D YL-939 treatment decreased the iron content examined with fluorescent probes. Cells were stained with Fe2+ probe (red) and Dapi (blue). Representative images of two biological replicates are shown. Scale bars: 10 μm. E The effect of YL-939 treatment on NCOA4 protein level was determined by western blot. Blots shown are representative of three biological replicates. The quantification of immunoblots was carried out. Data are presented as mean ± SD. Statistical analyses were performed by two-way ANOVA with Sidak’s multiple comparisons test. Specific p-values are indicated in the figure. Source data are provided as a Source data file.