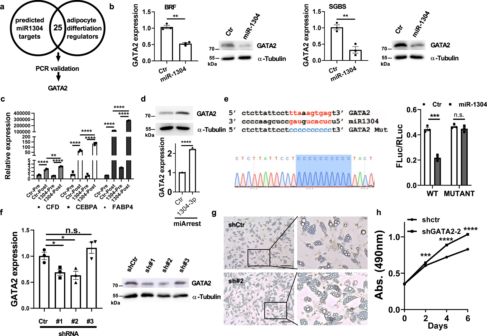
Fig. 5: miR-1304-3p inhibits GATA2.

a Genes in the GO term GO0045599 “Negative regulator of fat cell differentiation” were examined for miR-1304-3p binding in 3’-UTR by miRWalk. b GATA2 was examined by RT-PCR (left) and western blot (right) in primary adipocytes after ectopic expression of miR-1304 (n = 0.5 x 106 cells examined over 3 independent experiments). Unpaired two-tailed student t test was performed, BRF: p = 0.0011, SGBS: p = 0.0053. c The expressions of GATA2 downstream targets and adipocyte differentiation marker genes were examined by RT-PCR in adipocytes with or without miR-1304 expression (n = 0.5 x 106 cells examined over 3 independent experiments.). One-way ANOVA was performed, ****, p = 0.000010, **, p = 0.001754, ****, p < 0.000001,****, p = 0.000040, ****, p = 0.000019, ****, p < 0.000001, ****, p < 0.000001, ****, p < 0.000001, ****, p < 0.00000 (from left to right). d GATA2 expression was examined in SGBS that were treated with the miArrest-Ctr inhibitor or miArrest-1304-3p inhibitor by western blot (upper panel) and RT-PCR (lower panel, n = 0.5 x 106 cells examined over 3 independent experiments.). Unpaired two-tailed student t test was performed, p = 0.000007. e Left: diagrammatic illustration of miR-1304-3p binding site on GATA2 3’-UTR and the constructed mutant (upper panel). Blue highlights mutagenesis of miR-1304-3p binding site confirmed by DNA sequencing (lower panel). Right: Dual luciferase activity measurement in 293T cell with GATA2 3’-UTR luc construct or the mutant construct with or without ectopic miR-1304 expression. n = 0.5 x 106 cells examined over 3 independent experiments. Unpaired two-tailed student t test was performed, ***, p = 3.4e-4. f GATA2 expression was examined by RT-PCR in SGBS cells after lentivirus-mediated GATA2 knockdown (n = 0.5 x 106 cells examined over 3 independent experiments). One-way ANOVA was performed, Ctr vs #1: p = 0.0283, Ctr vs #2: p = 0.0253. Western blot data were shown on the right. g Representative microscopic photos showing lipid accumulation in shCtr or shGATA2-#2 cells. h HCC1806 cells were treated with condition medium from shCtr or shGATA2-#2 SGBS adipocytes. The MTS assay was performed (n = 5000 cells examined over 4 independent experiments). Two-way ANOVA was performed, day 2: p = 4.24e-4, day 4: p = 2.25e-4, day 6: p = 1.07e-4. Scale bar = 100μm. Data are presented as mean values +/- SEM.