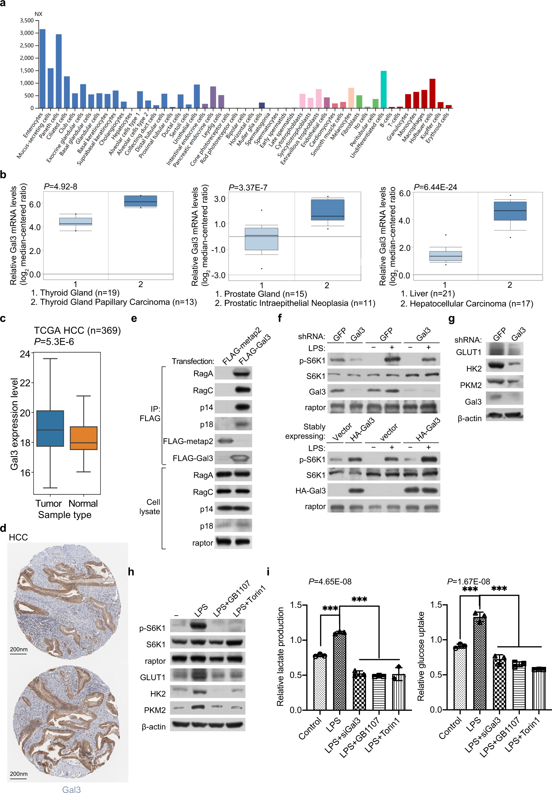
Fig. 6: Galectin-3 is overexpressed in HCC to activate mTORC1 and promote glycolysis.

a Analysis of the expression of galectin-3 in different human tissues. b Analysis of the Cancer Genome Atlas datasets in Oncomine for the expression of galectin-3 between tumor and normal tissues. Each bar represents the mean ± SD for biological triplicate experiments. Data are presented with box plots (***P < 0.001, by unpaired, two-tailed Student’s t test). The minima, maxima, center of the box plots are defined as the 75%, 25% and 50% percentile, the whiskers are defined as the interquartile range times 1.5. c Analysis of the expression of galectin-3 in liver cancer samples and corresponding adjacent samples in TCGA HCC. Each bar represents the mean ± SD for biological triplicate experiments. Data are presented with box plots (***P < 0.001, two-sided Mann-Whitney U test). The minima, maxima, center of the box plots are defined as the 75%, 25% and 50% percentile, the whiskers are defined as the interquartile range times 1.5. d Analysis of the Human Pathology Atlas database for the expression of galectin-3 by immunohistochemistry in HCC samples. e HepG2 cells were transfected with FLAG-Gal3 or FLAG-metap2. Cellular lysates were immunoprecipitated with anti-FLAG followed by immunoblotting with antibodies against the indicated proteins. Each experiment was repeated three times with similar results. f HepG2 cells were infected with lentiviruses carrying shGFP or shGal3, or HA-Vector or HA-Gal3, starved of amino acids and glucose for 1 h, and stimulated with LPS (1 μg/ml) for 5 h for western blotting analysis of the level or phosphorylation of the indicated proteins. Each experiment was repeated three times with similar results. g HepG2 cells were infected with lentiviruses carrying shGFP or shGal3 for western blotting analysis of the level of the indicated proteins. Each experiment was repeated three times with similar results. h HepG2 cells were starved of amino acids and glucose for 1 h and stimulated with LPS (1 μg/ml) for 5 h in the presence or absence of Torin1 (250 nM) or GB1107 (5 μM) for western blotting analysis of the level or phosphorylation of the indicated proteins. Each experiment was repeated three times with similar results. i HepG2 cells were treated with LPS, LPS and siGal3, LPS and GB1107, or LPS and Torin1 to detect glucose uptake and lactate production. Each bar represents the mean ± SD for biological triplicate experiments. P values were calculated by one-way ANOVA (***P < 0.001).