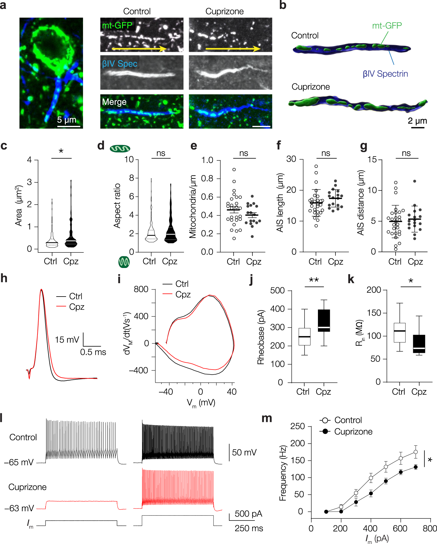
Fig. 2: Cuprizone-induced demyelination enlarges AIS mitochondria and reduces PV+ interneuron excitability.
From: Parvalbumin basket cell myelination accumulates axonal mitochondria to internodes

a Example images of mitochondria (green) at the AIS (blue) of PV+ interneurons. Arrows (yellow) indicate anterograde direction of the axon. Similar results were obtained in 7 mice. b 3D surface rendering of PV+ AISs containing mitochondria of control or cuprizone-treated axons. c Mitochondrial area is increased upon demyelination (two-sided nested t-test, *P = 0.0241; df = 43; Ctrl, n = 215 mitochondria in 27 AISs from 4 mice; Cpz, n = 144 mitochondria in 18 AISs from 3 mice). d Mitochondrial aspect ratio is unaffected (two-sided nested t-test, P = 0.5656; df = 43; Ctrl, n = 215 mitochondria in 27 AISs from 4 mice; Cpz, n = 144 mitochondria in 18 AISs from 3 mice). e Density of AIS mitochondria is unchanged upon demyelination (two-sided unpaired t-test, P = 0.2396; df = 41; Ctrl, n = 26 AISs from 4 mice; Cpz, n = 17 AISs from 3 mice). f AIS length is unaffected by cuprizone treatment (two-sided unpaired t-test, P = 0.2112; df = 42; Ctrl, n = 27 AISs from 4 mice; Cpz, n = 17 AISs from 3 mice). g AIS distance (soma edge to AIS) is comparable between control and cuprizone-treated groups (two-sided unpaired t-test, P = 0.6055; df = 42; Ctrl, n = 27 AISs from 4 mice; Cpz, n = 17 AISs from 3 mice). h Example single APs of a control and demyelinated PV+ interneuron upon a 3 ms current injection. i Phase-plane plots of the traces shown in (d); Reduced PV+ interneuron excitability suggested by (j) increased rheobase (two-sided unpaired t-test, **P = 0.0034; df = 33; Ctrl, n = 22 cells from 12 mice; Cpz, n = 13 cells from 7 mice) and k reduced input resistance (two-sided unpaired t-test, *P = 0.0154; df = 33; Ctrl, n = 22 cells from 12 mice; Cpz, n = 13 cells from 7 mice). l Example traces of PV+ interneuron responses after control (black) or cuprizone (red) treatment in response to 400 (left) or 600 pA (right) current injection. m Population data showing a reduced firing frequency upon somatic current injection in demyelinated PV+ interneurons (two-way ANOVA with Bonferroni’s post hoc test; interaction effect, P = 0.0102, F(6, 156) = 2.910; treatment effect *P = 0.0261, F(1, 26) = 5.569; Ctrl, n = 17 cells from 12 mice; Cpz, n = 11 cells from 7 mice). In truncated violin plots (c, d), solid lines represent the median, dotted lines represent 25th and 75th quartiles. Scatter plots (e–g) indicate the mean, individual data points represent cells, error bars indicate SEM. Line graphs (m) indicate means, error bars indicate SEM. Box plots (j, k) represent the 25th to 75th percentiles, whiskers indicate the maximal and minimal values, solid line represents the median. Source data are provided as a Source data file.