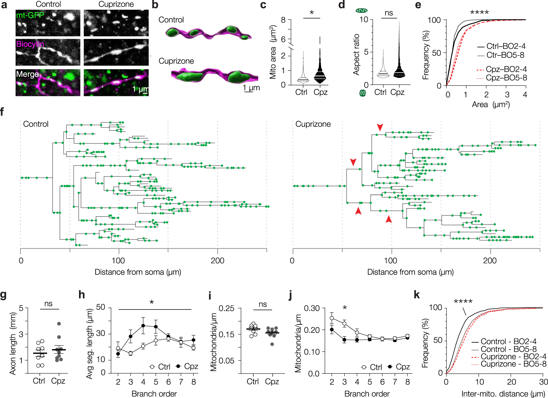
Fig. 3: Cuprizone-induced demyelination reduces mitochondrial density in proximal PV+ interneuron axons.
From: Parvalbumin basket cell myelination accumulates axonal mitochondria to internodes

a Example confocal images of mitochondria (mt-GFP) in control (left) and demyelinated axon (right). Similar results were obtained in 7 mice. b 3D rendered images of mt-GFP and biocytin. c Increased mitochondrial size upon demyelination (two-sided nested t-test, *P = 0.0440; df = 8; Ctrl, n = 5 axons, 805 mitochondria; 5 cells from 3 mice, cuprizone (Cpz), n = 5 axons, 1218 mitochondria; 5 cells from 4 mice). d Unchanged mitochondrial aspect ratio in demyelinated axons (two-sided nested t-test, P = 0.2962; df = 8; Ctrl, n = 5 axons, 805 mitochondria; 5 cells from 3 mice; Cpz, n = 5 axons, 1218 mitochondria; 5 cells from 4 mice). e Cumulative distribution plots of mitochondrial size showing uniform increase across all branch orders (BO, Kruskal–Wallis test ****P < 0.0001; Dunn’s post hoc test, All Ctrl vs Cpz comparisons, P < 0.0001, Ctrl BO 2-4 vs BO 5-8, P = 0.8402; Cpz BO 2-4 vs BO 5-8, P = 0.3932. Ctrl, n = 5 axons, 805 mitochondria; 5 cells from 3 mice. Cpz, n = 5 axons, 1218 mitochondria; 5 cells from 4 mice). f Example axonograms of a control- (left) and a cuprizone-treated (right) PV+ interneuron. Red arrowheads indicate examples of second, third or fourth branch orders where mitochondria appear relatively sparse. g Cuprizone treatment induces no change in axonal length (two-sided unpaired t-test, P = 0.4918; df = 15; Ctrl, n = 8 axons, 5 mice; Cpz, n = 9 axons, 5 mice). h Increased segment length in demyelinated PV+ axons as a function of branch order (two-way ANOVA; branch order x treatment effect, *P = 0.0440, F(6,90) = 2.266; branch order effect, P = 0.0104, F(3.916, 58.71) = 3.660; treatment effect, P = 0.0479, F(1,15) = 4.639; Bonferroni’s post hoc test n.s.; Ctrl, n = 8 axons, 5 mice; Cpz, n = 9 axons, 5 mice). i No change in overall axonal mitochondrial density (two-sided unpaired t-test, P = 0.1170; df = 15; Ctrl, n = 8 axons, 5 mice; Cpz, n = 9 axons, 5 mice). j Reduced mitochondrial density in proximal (<5) but not distal branch orders (two-way ANOVA, Branch order x treatment effect, P = 0.0169, F(6,90) = 2.747; branch order effect, P < 0.0001, F(2.764, 41.45) = 9.560; treatment effect, P = 0.0143, F(1,15) = 7.679; Bonferroni’s post hoc test Branch order 3, *P = 0.0340; Ctrl, n = 8 axons, 5 mice; Cpz, n = 9 axons, 5 mice). k Cumulative distribution plot showing increased distance between mitochondria in second to fourth branch orders of demyelinated axons but no change in later branch orders (BO, Kruskal–Wallis test P < 0.0001; Dunn’s post hoc test, Ctrl vs Cpz BO2-4, ****P < 0.0001; Ctrl BO2-4 vs Ctrl BO5-8, P < 0.0001; Cpz BO2-4 vs Cpz BO5-8, P = 0.6008; Ctrl, n = 8 axons, 5 mice; Cpz, n = 9 axons, 5 mice). Solid lines in truncated violin plots (c, d) represent the median, dotted lines represent 25th and 75th quartiles. Line graphs (h, j) indicates means, error bars indicate SEM. Horizontal bars (g, i) represent the mean, individual data points represent axons, error bars represent SEM. Source data are provided as a Source data file.