Fig. 4: Mitochondria are clustered to myelinated segments of PV+ axons.
From: Parvalbumin basket cell myelination accumulates axonal mitochondria to internodes

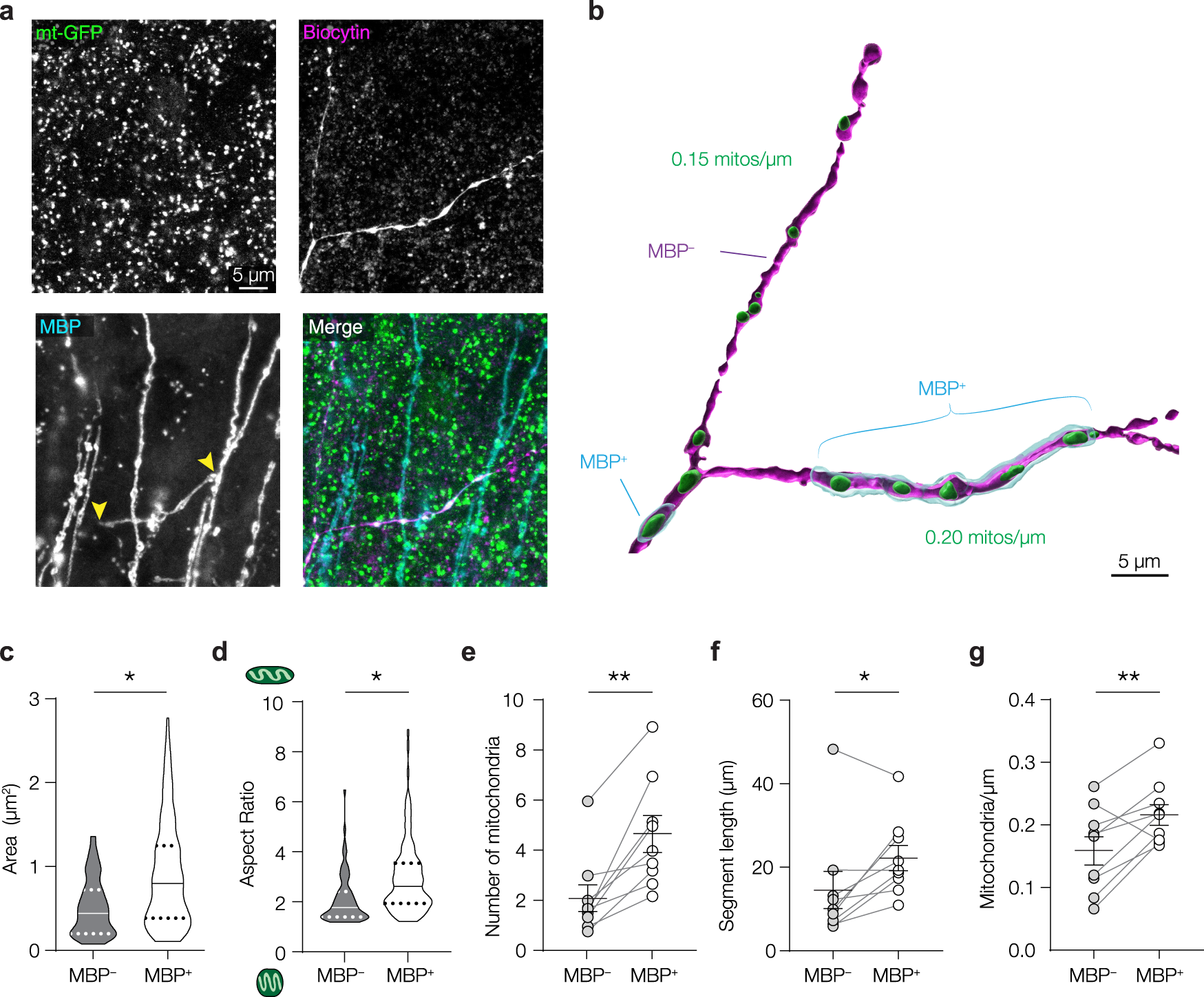
a Confocal images of a control PV+ axon branch point with one myelinated (MBP+) and one unmyelinated (MBP–) daughter branch. Similar results were obtained in 6 mice. b 3D surface rendering of the confocal images in (a). c Mitochondrial area is higher at the myelin sheath (two-sided nested t-test, P = 0.0121; df = 14; unmyelinated, n = 68 mitochondria; myelinated, n = 114 mitochondria, 8 axons from 6 mice). d Mitochondrial aspect ratio is significantly higher in myelinated axons (two-sided nested t-test, P = 0.0388; df = 14; unmyelinated, n = 68 mitochondria; myelinated, n = 114 mitochondria, 8 axons from 6 mice). e More mitochondria in MBP+ segments (two-sided paired t-test,**P = 0.0013, df = 8; n = 9 axons from 6 mice). f Myelinated PV+ axonal segments are significantly longer (two-sided paired t-test, *P = 0.0267, df = 8; n = 9 axons from 6 mice). g Mitochondrial density in the myelinated segment is higher compared to unmyelinated ones within the same axon (two-sided paired t-test, **P = 0.0099; n = 9 axons from 6 mice). Solid lines in truncated violin plots (c, d) represent the median, dotted lines represent 25th and 75th quartiles. Individual data points (e–g) represent axons (1–4 segments per axon), horizontal bars indicate means, error bars indicate SEM. Source data are provided as a Source data file.