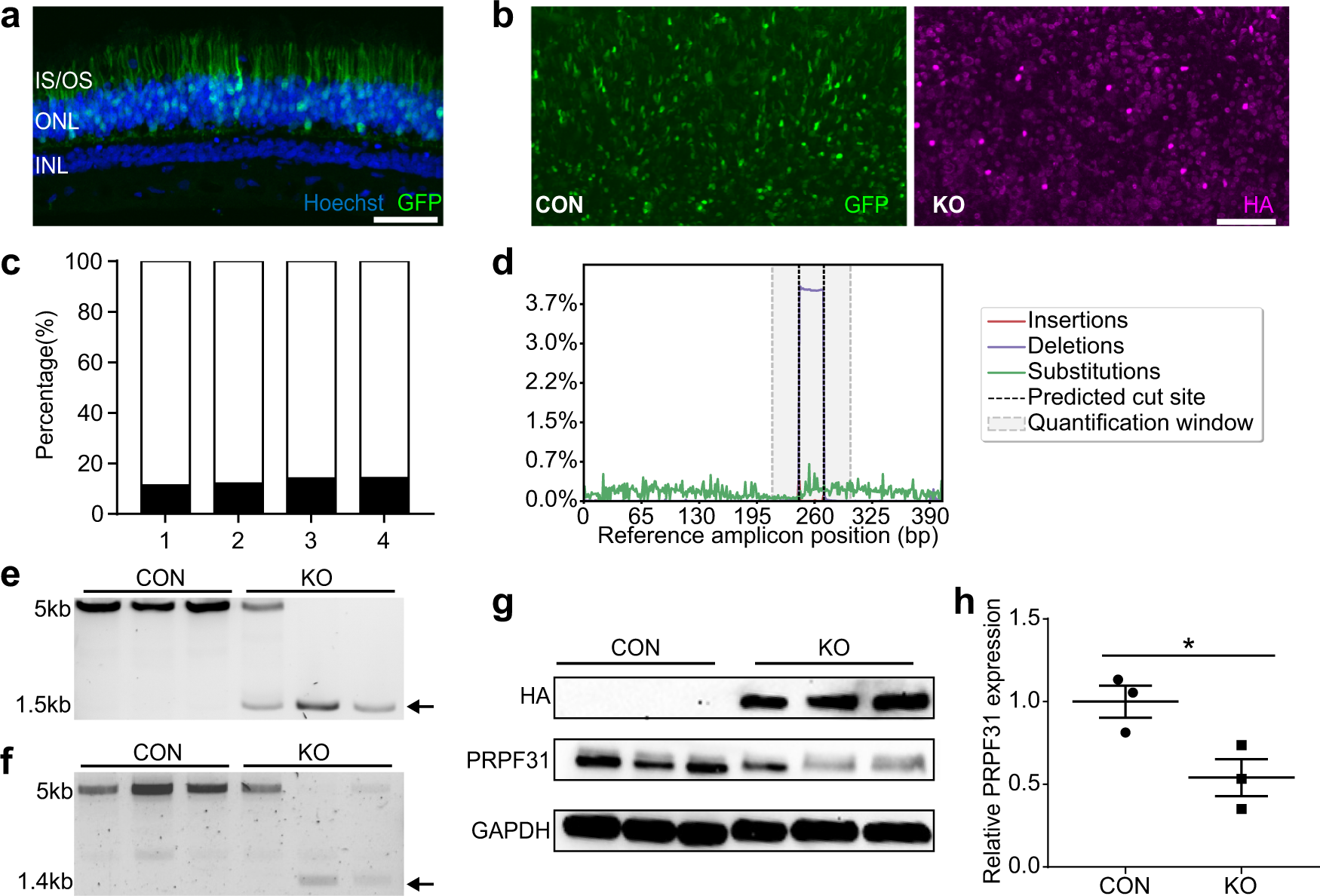
Fig. 9: KO of PRPF31 in NHP and human retinal explants demonstrates the feasibility of establishing a non-human primate PRPF31 RP model.

a GFP expression in the outer retina of macaque retinal explant 9 days post AAV infection. Scale bar, 50 μm. b GFP expression (left) and immunolabeling of anti-HA tag (right) confirmed the successful expression of HA-tagged Cas9 in human retinal explant flatmounts. c Deep sequencing of DNA from the 7m8-SaCas9-gRNAa/b infected human explants revealed editing efficiency of 12.76 ± 1.43% at the gRNAa/b target region of PRPF31 (n = 4). d Mutation pattern of modified PRPF31 from 7m8-SaCas9-gRNAa/b infected human retina explants. The main editing event identified was a ~28 bp deletion between the predicted cut sites of gRNAa and gRNAb. e, f K9#12-SaCas9-gRNAa/c/d infected human and rhesus(f) retinal explants, resulting in truncated DNA, with the size of deletion corresponding to the distance between gRNAa and gRNAc predicted cut sites (arrows). g, h Western blotting revealed that K9#12-SaCas9-gRNAa/c/d-treated human retina resulted in a substantial reduction of PRPF31 protein compared to control retinal explants (n = 3). Data are shown as mean ± SEM and were analyzed using an unpaired t-test. *P < 0.05. Source data are provided as a Source Data file.