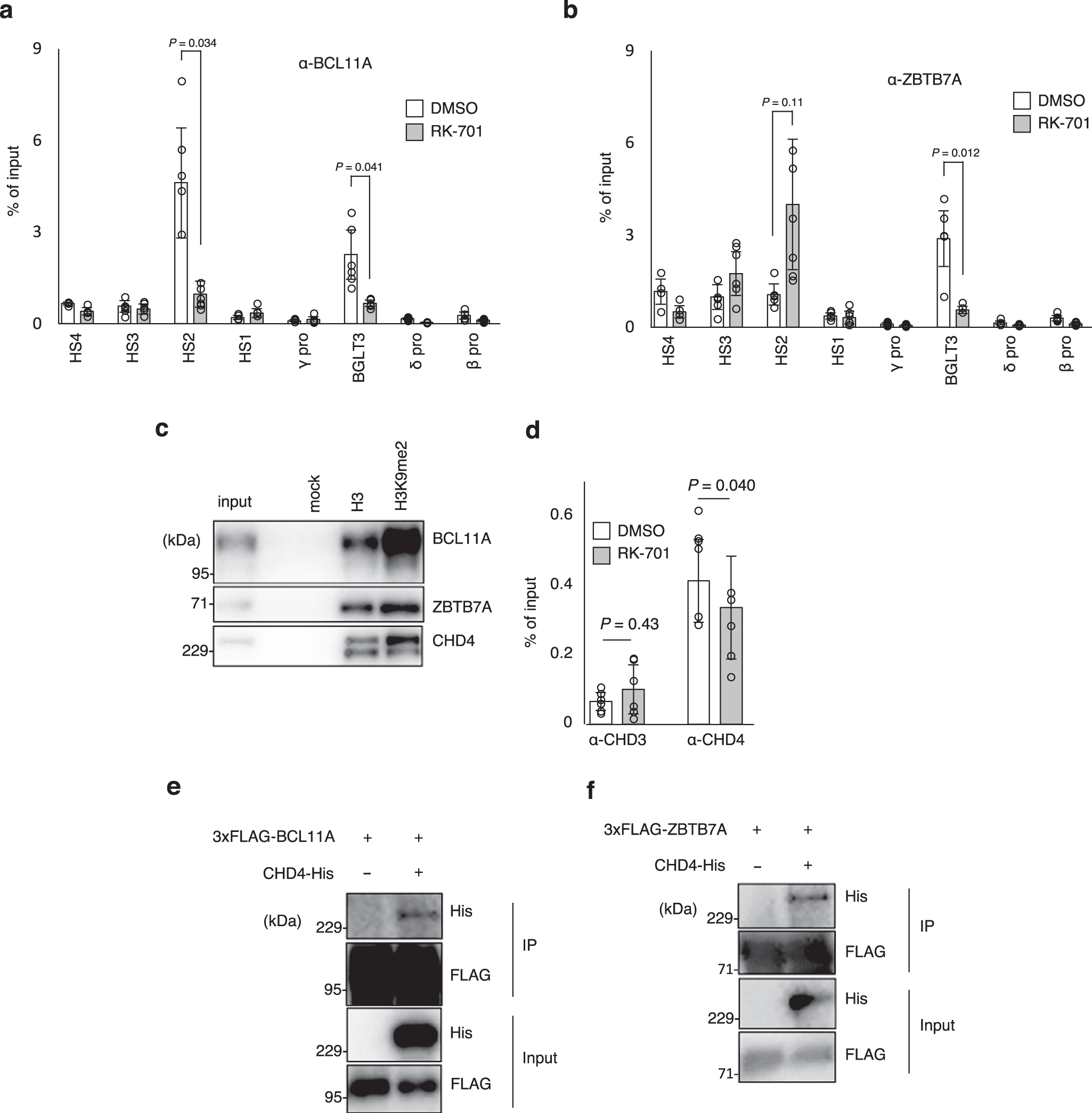
Fig. 5: Regulation of occupancies of BCL11A and ZBTB7A at the BGLT3 gene locus by G9a.

a, b ChIP-qPCR analyses using antibodies against BCL11A (a) and ZBTB7A (b) in HUDEP-2 cells treated with 1 μM RK-701 or DMSO for 4 days. Data are mean ± SD from three independent experiments. c Peptide pull-down assay with biotinylated histone H3 peptides from HUDEP-2 cell lysates. A Representative image of two independent experiments is shown. d ChIP-qPCR analyses using antibodies against CHD3 or CHD4 in HUDEP-2 cells treated with 1 μM RK-701 or DMSO for 4 days. Data are mean ± SD from three independent experiments. e, f Interaction between CHD4 and BCL11A (e) or ZBTB7A (f) in cells. HEK293T cells were transiently transfected with plasmids for expression of His-tagged CHD4 and FLAG-tagged BCL11A or ZBTB7A. Proteins immunoprecipitated with the anti-FLAG antibody were analyzed by immunoblotting using the indicated antibodies. A representative image of two independent experiments is shown. P-value was calculated by two-tailed t-test.