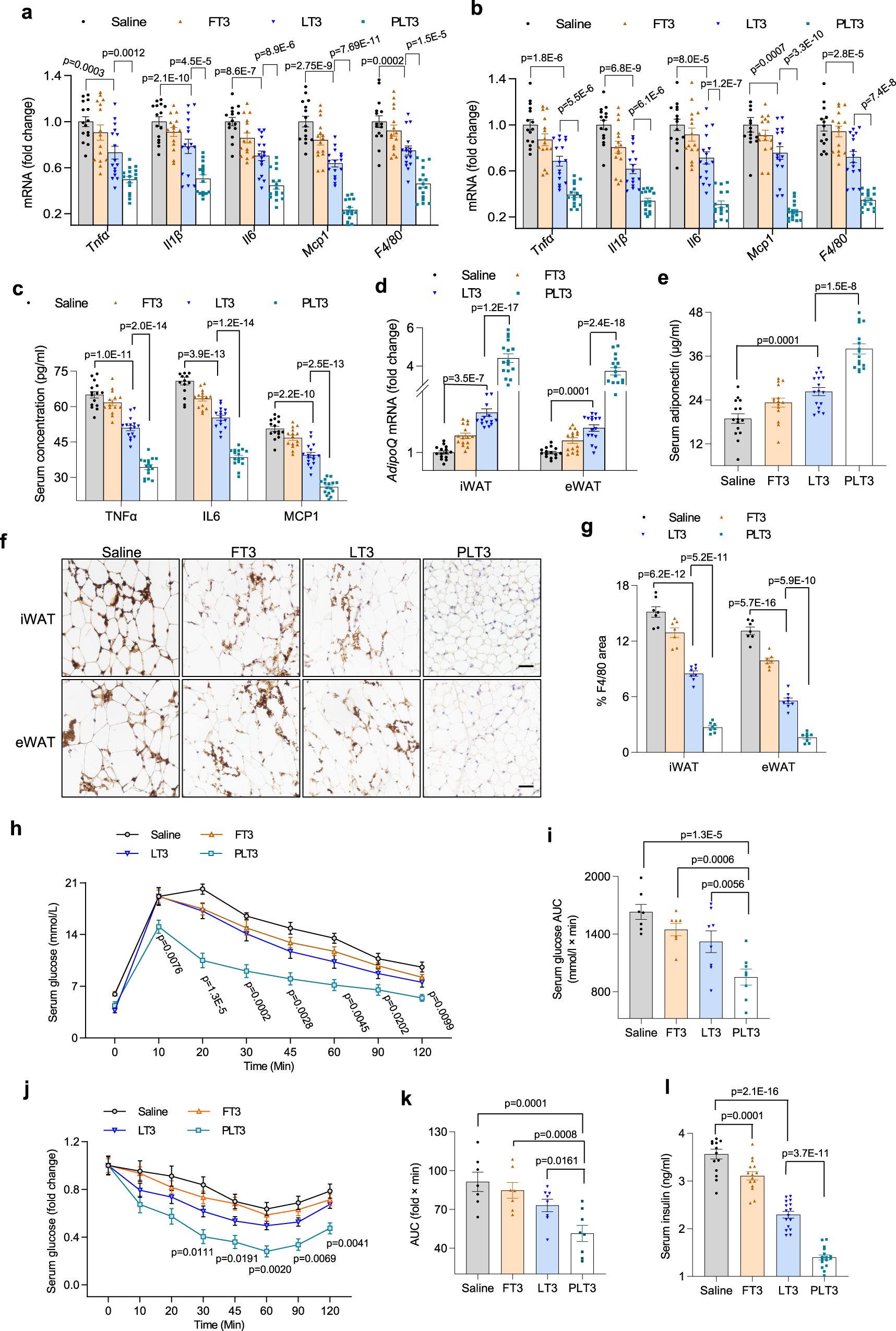
Fig. 5: PLT3 is more effective than FT3 and LT3 in reducing obesity-evoked adipose inflammation, glucose intolerance, and hyperinsulinemia.

HFD-induced male obese mice were IP administered with different forms of T3 or saline for 32 days. a, b The mRNA levels of proinflammatory factors in iWAT (a) and eWAT (b) determined by real-time PCR analysis. c Serum levels of several proinflammatory cytokines determined by ELISA. d The mRNA level of adiponectin in iWAT and eWAT. e Serum level of adiponectin measured by ELISA. f IHC staining and g densitometry quantification of F4/80 in iWAT and eWAT, scale bar: 50 μm. h Glucose excursion curve for IP glucose tolerance test (ipGTT). The p values are for comparing each group to saline group. i Area under the curve for ipGTT (h). j Glucose excursion curve for intraperitoneal insulin tolerance test (ipITT). The p values are for comparing each group to saline group. k Area under the curve for ipITT (j). i Fasting serum insulin level. a–e, l n = 15 (Saline and FT3) or 16 (LT3 and PLT3) biological replicates from three independent experiments. f–k n = 7 (Saline and FT3) or 8 (LT3 and PLT3) biological replicates from one experiment. All data are expressed as mean ± SEM. One-way ANOVA followed by LSD test was applied for comparisons among multiple groups. All the p values were two-sided. Source data are available as a Source Data file.