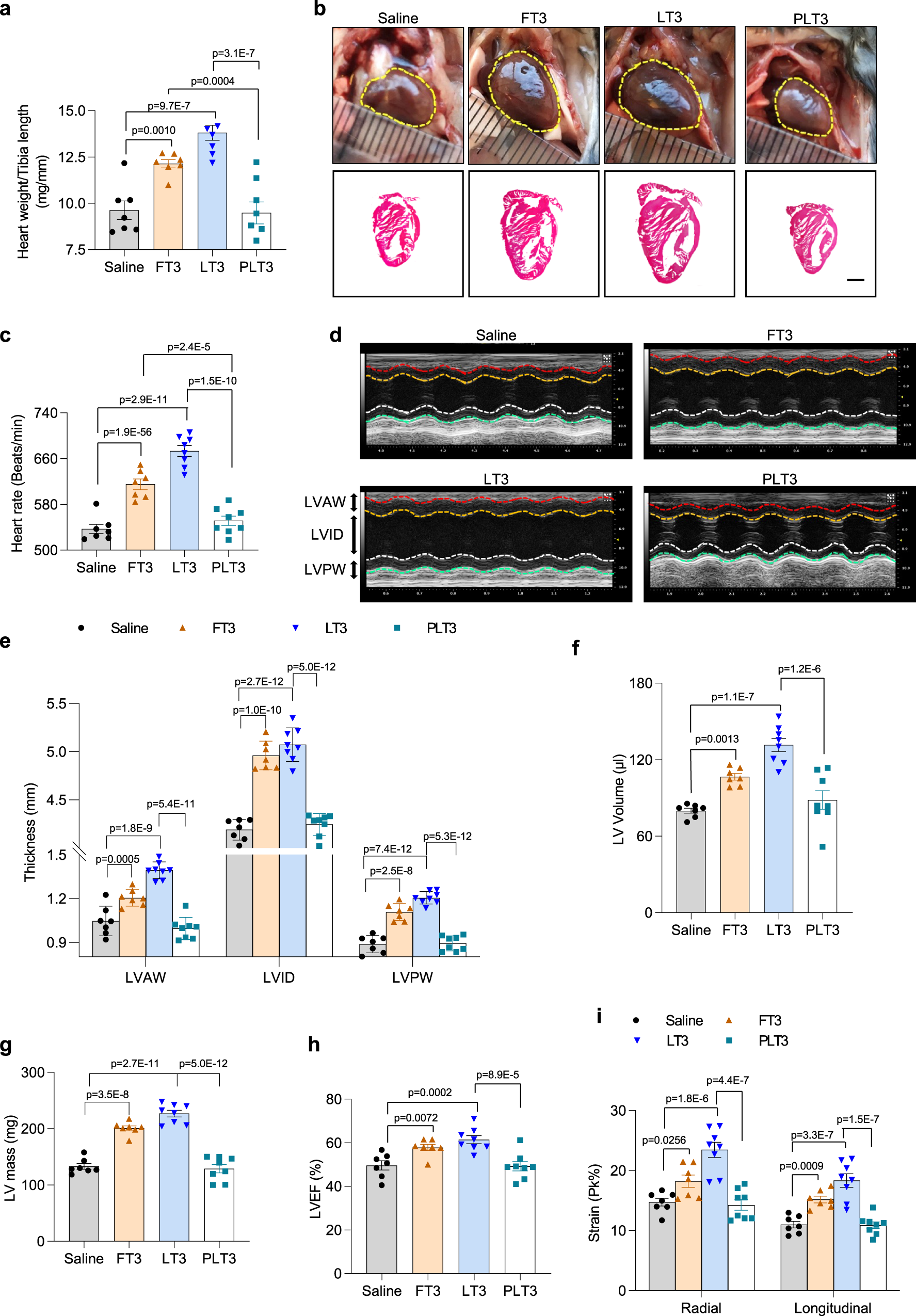
Fig. 8: Mice treated with PLT3 are devoid of cardiac toxicity.

The morphology and functions of hearts in male C57BL/6 N mice after 32 days of supplementation with FT3, LT3, PLT3, or saline were measured. a The ratio of heart weight to tibia length. b Representative images of gross appearance (upper panel) and H&E-stained cross-sections of the hearts (lower panel). Graphs are from one experiment, scale bar: 2 mm. c Heart rate of mice. d Representative M-mode echocardiographic images of left ventricular (LV) short-axis, LVAW: LV anterior wall thickness, LVID: LV inner dimension, LVPW: LV posterior wall thickness. Quantification of e end-diastolic LV wall thicknesses, f LV volume, g LV mass, h LV ejection fraction (LVEF), and i cardial strains of the hearts. All data are expressed as mean ± SEM. n = 7 (Saline and FT3) or 8 (LT3 and PLT3) biological replicates from one experiment. One-way ANOVA followed by LSD test was applied for comparisons among multiple groups. All the p values were two-sided. Source data are available as a Source Data file.