Fig. 3: sgGOLDFISH.
From: Achieving single nucleotide sensitivity in direct hybridization genome imaging

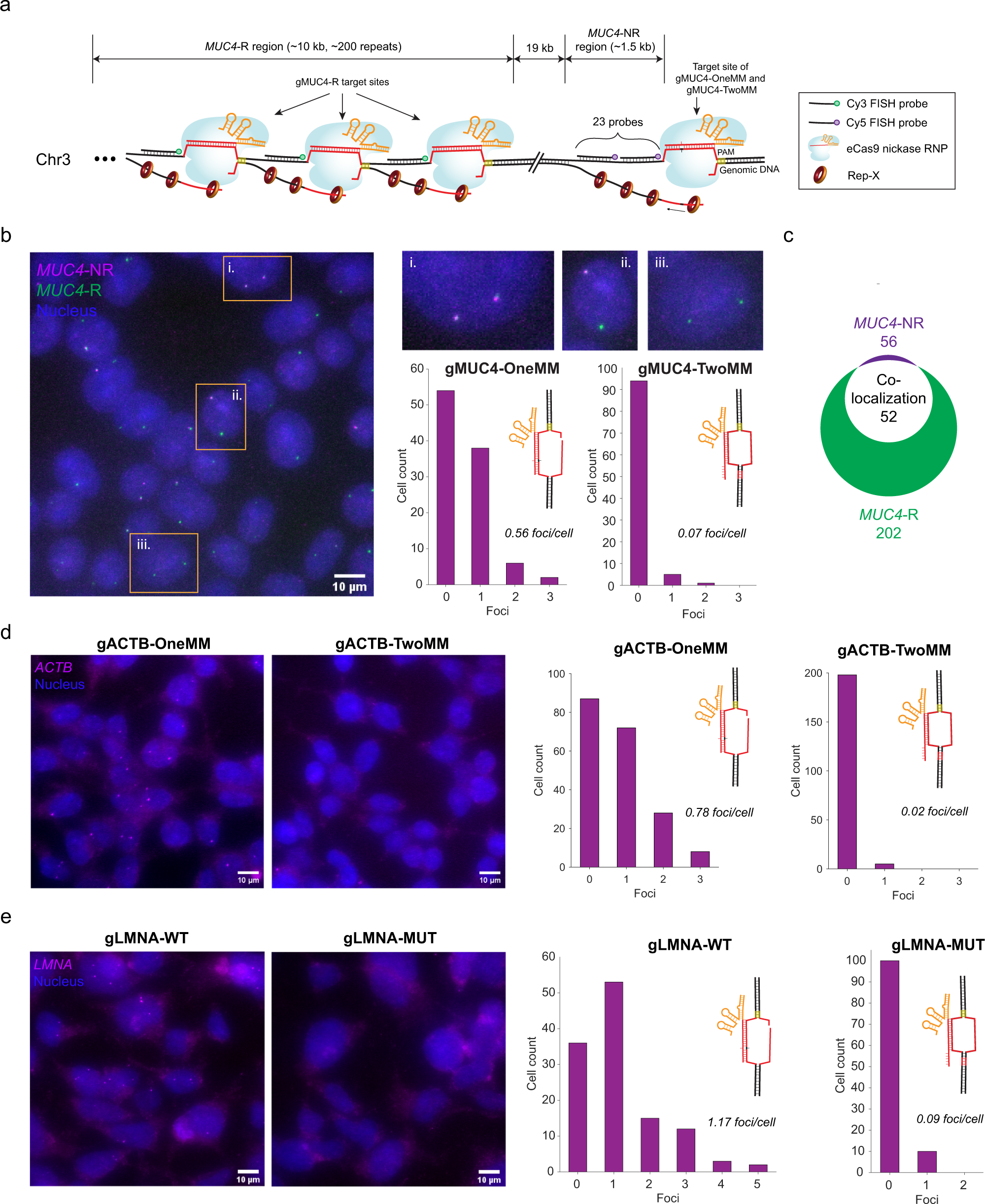
a Only one guide RNA (gMUC4-OneMM or gMUC4-TwoMM) and 23 FISH probes were used to target the MUC4-NR region. The figure shows the case that gMUC4-OneMM was used (there is one mismatch between guide RNA and target DNA). In contrast, although only one guide RNA (gMUC4-R) and one FISH probe species were used to target MUC4-R region, the MUC4-R region contains ~200 repeats, therefore multiple binding sites for eCas9 nickase RNP complexed with gMUC4-R and the FISH probe against MUC4-R region. b A representative sgGOLDFISH image using gMUC4-OneMM. Single cells outlined in orange are magnified on the upper–right corner, which show (i) two detected MUC4-NR alleles, (ii) one detected MUC4-NR allele (iii.) no detected MUC4-NR allele. Histograms of sgGOLDFISH MUC4-NR foci per cell using gMUC4-OneMM (n = 78) or gMUC4-TwoMM (n = 100). c Quantification of co-localized MUC4-R and MUC4-NR foci. d Representative sgGOLDFISH images using gACTB-OneMM and gACTB-TwoMM, and histograms of sgGOLDFISH ACTB foci using gACTB-OneMM (n = 195) or gACTB-TwoMM (n = 203). e Representative sgGOLDFISH images using gLMNA-WT and gLMNA-MUT, and histograms of sgGOLDFISH LMNA foci using gLMNA-WT (n = 121) or gLMNA-MUT (n = 110). Raw data points underlying each plot are provided as a Source Data file.