Fig. 5: CccR regulates gene expression in both producing and recipient cells.
From: A secreted effector with a dual role as a toxin and as a transcriptional factor

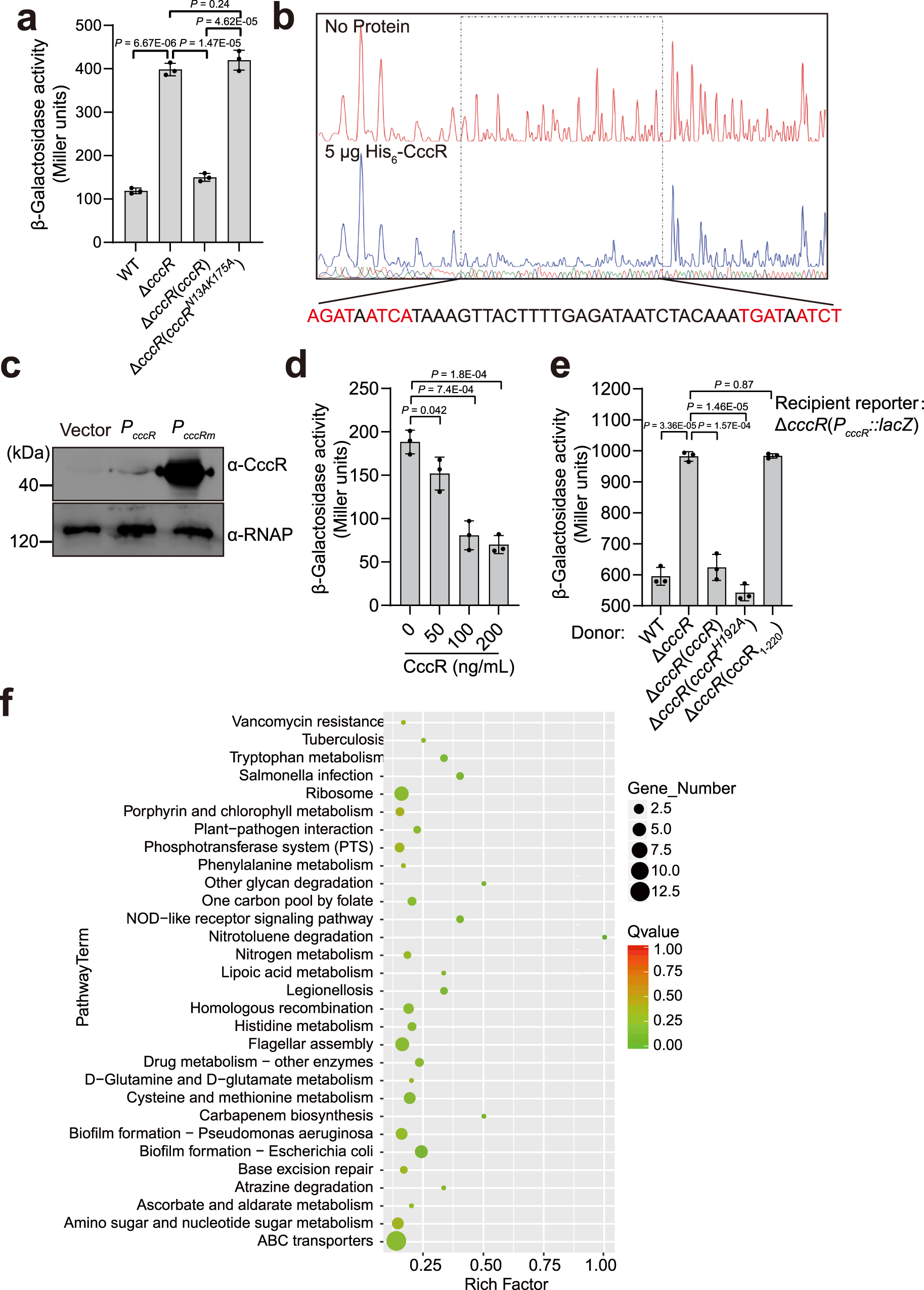
a β-Galactosidase activity analyses of cccR promoter activity using the transcriptional PcccR::lacZ chromosomal fusion reporter expressed in the Yptb WT strain, ΔcccR mutant strain and complemented strain ΔcccR(cccR) grown to stationary phase. Data are presented as the mean ± standard deviation (SD) of three independent experiments. P values from all data were determined using a two-sided, unpaired Student’s t-test, and differences were considered significant at P < 0.05. b CccR-binding site analysis using a DNase I footprinting assay. The binding sequence is shown below, and the inverted repeat sequences are highlighted in red. c Expression of CccR in E. coli examined by western blotting. The expression of CccR is under the control of the native PcccR promoter or the palindrome mutated PcccRm promoter. The blots shown are representative of three separate experiments with similar results. d Effect of exogenously provided CccR protein (0, 50, 100 and 200 ng/ml) on PcccR promoter activity examined with Yptb WT containing the PcccR::lacZ chromosomal fusion reporter. e Effect of the CccR protein delivered from the indicated Yptb strains on PcccR promoter activity in the recipient reporter cells. Transwells were used to separate the donor and recipient strains. Data in d and e are presented as the mean ± standard deviation (SD) of three independent experiments. P values in d and e were determined using a two-sided, unpaired Student’s t-test, and differences were considered significant at P < 0.05. f The KEGG enrichment bubble chart of up-regulated genes and down-regulated genes in ΔcccR cells co-incubated with Yptb WT versus co-incubated with ΔcccR in Transwells. Source data are provided as a Source Data file.