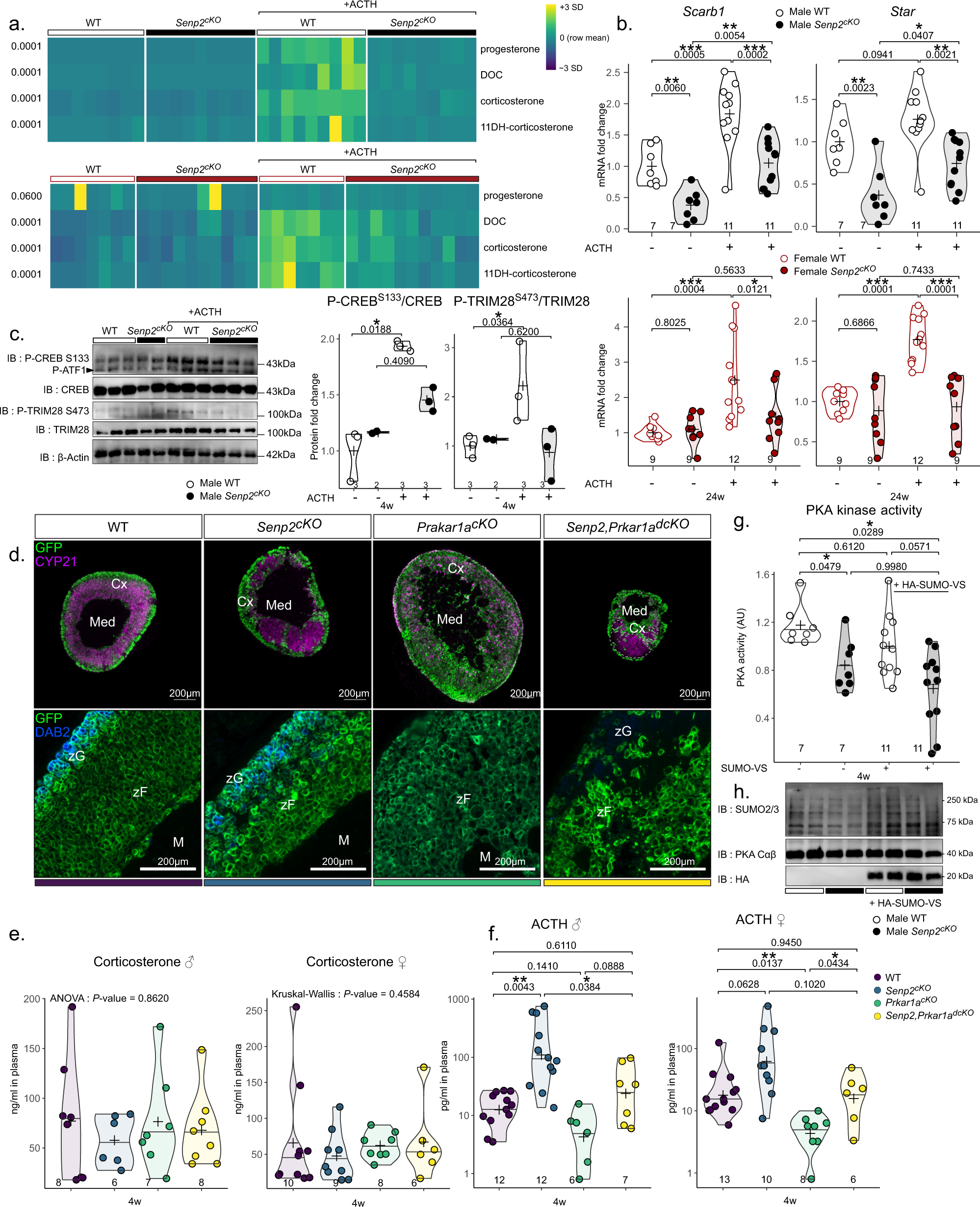
Fig. 3: Senp2 is necessary for proper ACTH response.

a Heatmap representing the plasmatic concentration of progesterone, DOC, corticosterone and 11-dehydrocorticosterone after treatment with PBS or ACTH for 2 h determined by LC–MS/MS in WT or Senp2cKO 24-week-old mice. b qPCR analysis of ACTH-responsive genes mRNA accumulation in 24-week-old WT and Senp2cKO mice after treatment with PBS or ACTH for 2 h. P values were obtained from one-way ANOVA and adjusted with FDR method. c Western blot analysis of phosphorylated CREB (Ser133) and TRIM28 (Ser473) in 4-week-old mice treated with PBS or ACTH for 30 min. Graphs represent phosphorylated form over total form. P value was obtained from Kruskal–Wallis test. d Coimmunofluorescent labelling of GFP (green) with CYP21 (purple) or DAB2 (blue) on WT, Senp2cKO, Prkar1acKO or double knockout adrenals. e Plasmatic concentration of corticosterone in 4-week-old WT, Senp2cKO, Prkar1acKO or double knockout male and female mice. P values were obtained from one-way ANOVA (male) or Kruskal–Wallis test (female). f Plasmatic concentration of ACTH in 4-week-old WT, Senp2cKO, Prkar1acKO or double knockout male and female mice. P values were obtained from Kruskal–Wallis test and adjusted with FDR method. g PKA kinase activity measurements in WT and Senp2cKO 4-week-old adrenals in presence or absence of 5 µM SUMO vinyl sufone. P values were obtained from Kruskal–Wallis test and adjusted with FDR method. h Western blot analysis of global SUMOylation and PKA catalytic subunits protein accumulation 4-week-old adrenals from WT and Senp2cKO mice. *P value < 0.05; P value < 0.01; ***P value < 0.001. Source data are provided as a Source Data file.