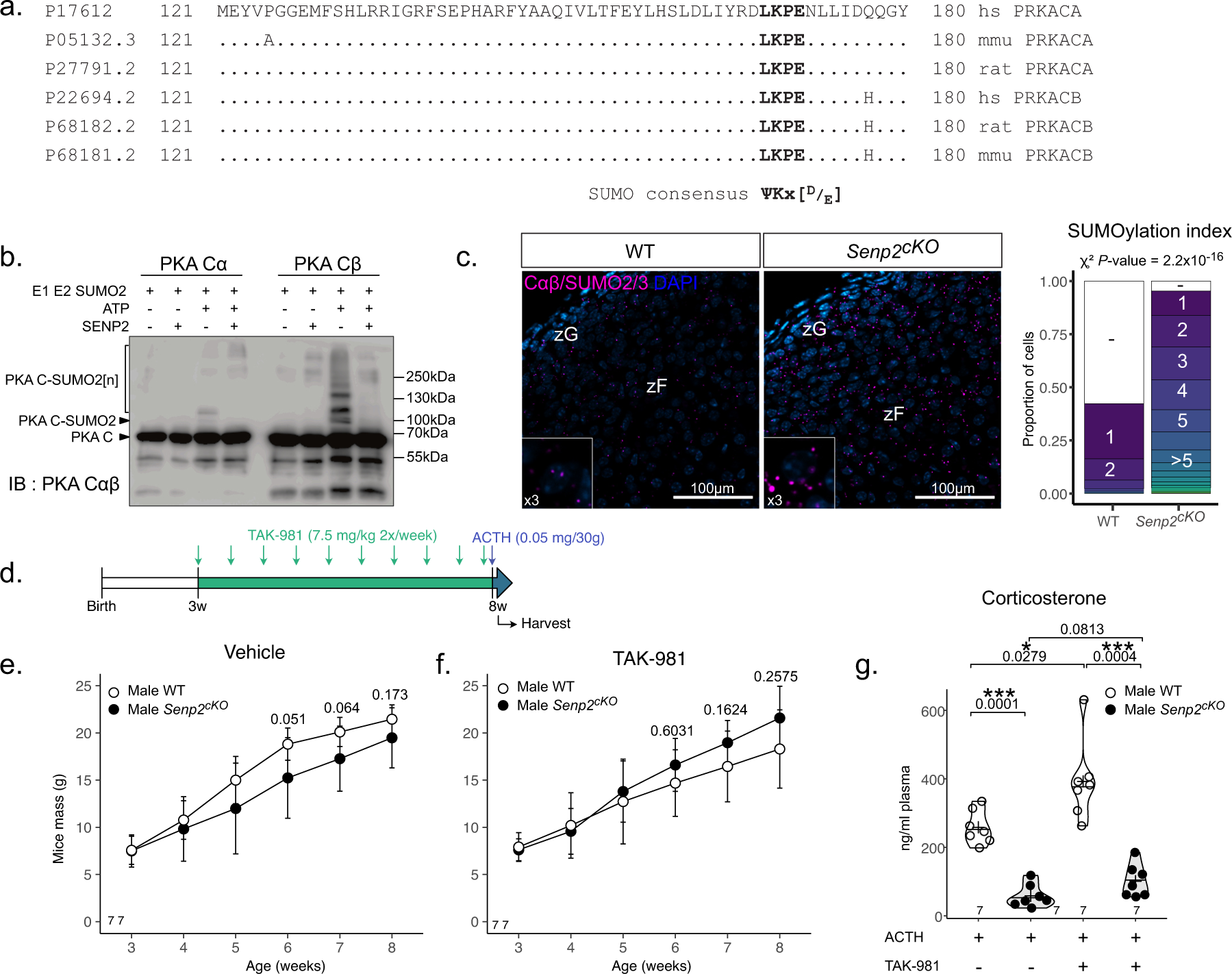
Fig. 4: SENP2 deSUMOylates PKA catalytic units.

a Sequence alignment of Homo sapiens, Mus musculus and Rattus norvegicus PRKACA (Cα) and PRKACB (Cβ). b In vitro SUMOylation assay of PKA Cα and Cβ in presence or absence of SENP2. c Proximity ligation assay analysis of PKA Cα/β in WT and Senp2cKO 4-week-old adrenals. d Schematic representation of the experimental setup of mice treatments. e Weight monitoring of WT and Senp2cKO mice treated with vehicle control between 3 and 8 weeks (duration 5 weeks). (n = 7 animals per condition). Data are presented as mean values +/− SD. f Weight monitoring of WT and Senp2cKO mice treated with TAK-981 between 3 and 8 weeks (duration 5 weeks). (n = 7 animals per condition). Data are presented as mean values +/− SD. g Corticosterone plasmatic concentrations in WT and Senp2cKO mice after 5 weeks vehicle (−) or TAK-981 treatments and 30 min after ACTH injection. P values were obtained from one-way ANOVA and adjusted with FDR method. *P value < 0.05; **P value < 0.01; ***P value < 0.001. Source data are provided as a Source Data file.