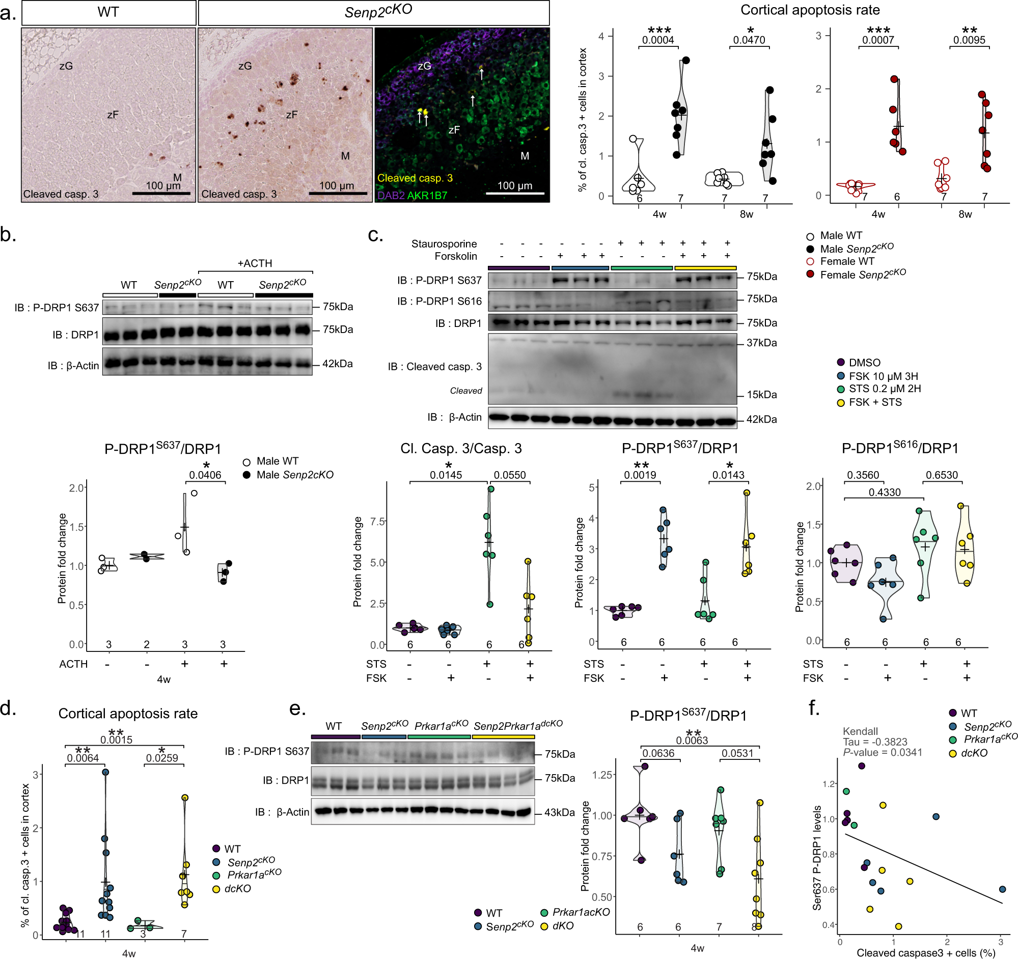
Fig. 6: Senp2 loss triggers apoptosis at the zG-zF boundary.

a Representative image of cleaved caspase-3 immunostaining and immunofluorescence labelling of cleaved caspase-3 (yellow), zG marker Disabled2/DAB2 (purple) and zF marker AKR1B7 (green). Quantification of apoptosis in WT and cKO through measurement of the percentage of cells positive for cleaved caspase-3 at 4 and 8 weeks of age. P values were determined by a two-sided t test for normally distributed condition or two-sided Mann–Whitney test. b Western blot analysis of S637 phosphorylated and total DRP1 in adrenal after 30 min ACTH I.P. treatment of WT and Senp2cKO male mice. P value was obtained from Kruskal–Wallis test. c Western blot analysis of phosphorylated and total DRP1 in cells treated with DMSO, Forskolin (10 µM) and/or Staurosporine (0.2 µM). P value was obtained from Kruskal–Wallis test and adjusted with FDR method. d Quantification of cleaved caspase-3 positive cells in the cortex (e) of WT, Senp2cKO, Prkar1acKO and double- knockout male adrenals. P value was obtained from Kruskal–Wallis test and adjusted with FDR method. e Western blot analysis of S637 phosphorylated and total DRP1 in the cortex (e) of WT, Senp2cKO, Prkar1acKO and double-knockout males adrenals. P value was obtained from Kruskal–Wallis test and adjusted with FDR method. f Correlation plot between Ser637 DRP1 phosphorylation and proportion of cleaved caspase-3-positive cells in the adrenal cortex across genotypes. Correlation has been conducted using Kendall method as distributions did not follow normality and contained ties. Source data are provided as a Source Data file. *P value < 0.05; **P value < 0.01; ***P value < 0.001.