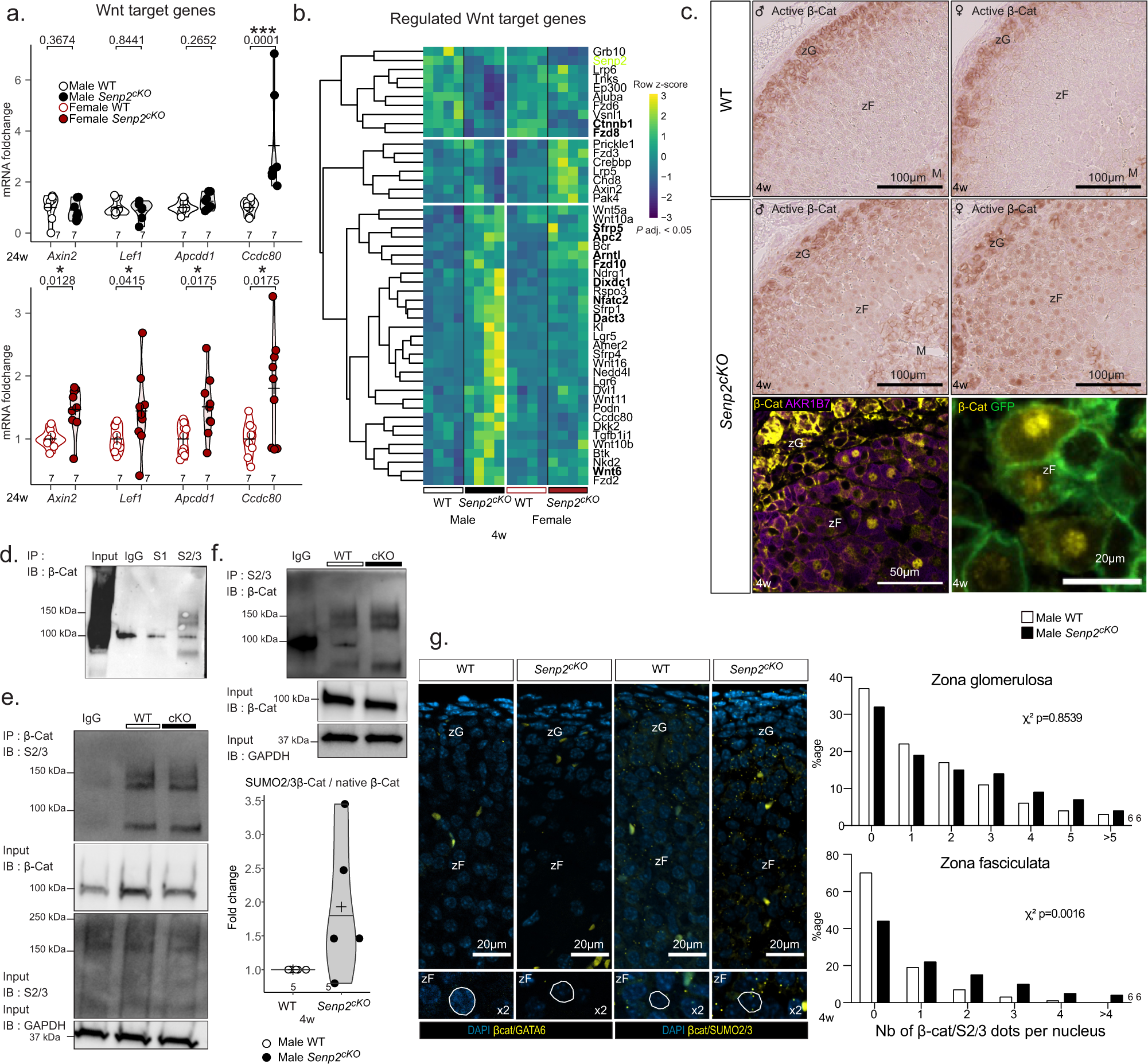
Fig. 8: Senp2 loss promotes β-catenin SUMOylation and activates the WNT signalling pathway.

a qPCR analysis of β-catenin target genes Axin2, Lef1, Apcdd1 and Ccdc80 mRNA accumulation in 24-week-old WT and Senp2cKO mice. P values were determined by two-sided t test for normally distributed condition or two-sided Mann–Whitney test. b Heatmap of dysregulated WNT target genes in Senp2cKO male or female adrenals RNA-seq (adjusted P value < 0.05). Commonly dysregulated genes in males and females are represented in bold characters. c Top: Immunohistochemistry analysis of active (non-phospho) β-catenin on WT and Senp2cKO male (left) and female (right) adrenals. Bottom: immunofluorescence staining of β-catenin (yellow) with zF marker AKR1B7 (purple) and GFP (green). d Immunoprecipitation assay depicting the interaction between β-catenin and SUMO1 or SUMO2/3 in WT adrenals. e, f Immunoprecipitation assay depicting the interaction between β-catenin and SUMO2/3 in adrenals of 4-week-old WT and Senp2cKO male mice. Extracts were immunoprecipitated with β-catenin (e) or SUMO2/3 antibodies (f). SUMOylated β-catenin was quantified relative to its native form. g Proximity ligation assay (PLA) of β-catenin and GATA6 (negative control) or β-catenin and SUMO2/3 in nuclei of 4-week-old WT and Senp2cKO male mice’s adrenals. Histograms represent proportion of cells in each zone containing the specified number of dots per nucleus of WT and Senp2cKO male adrenals. n = 6 per genotype. Ca capsule, zG zona glomerulosa, zF zona fasciculata. Source data are provided as a Source Data file. *P value < 0.05; **P value < 0.01; ***P value < 0.001.