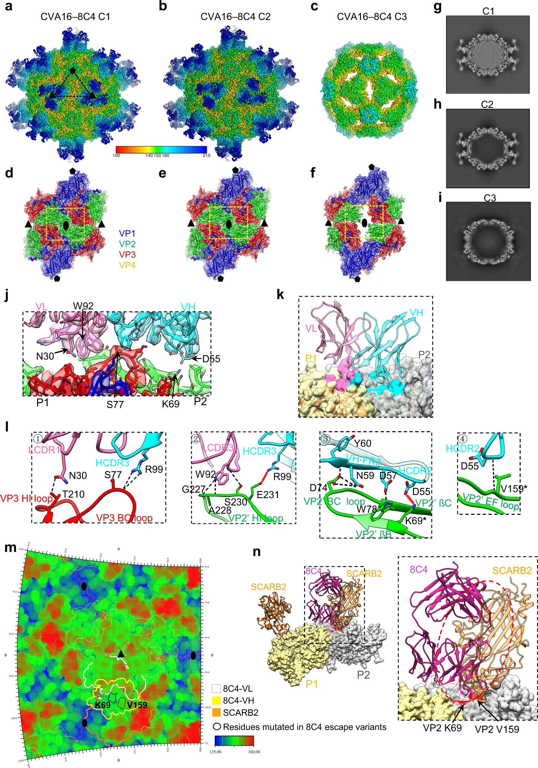
Fig. 5: Cryo-EM structures of CVA16 in complex with 8C4 Fab.
From: Molecular mechanism of antibody neutralization of coxsackievirus A16

Cryo-EM density maps of CVA16–8C4, resolved in three different conformations, namely C1 (a), C2 (b), and C3 (c). Density maps of the two-fold related protomers of the C1 (d), C2 (e), and C3 (f) conformers, superimposed with fitted models. 8C4 Fab was removed for clarity. Central sections of the C1 (g), C2 (h), and C3 (i) density maps. j Enlarged view of the CVA16–8C4 C1 interaction interface, demonstrating that the side chain densities of the key residues were well resolved. Each 8C4 Fab interacts with two adjacent protomers, P1/P2, from different pentamers. k The interaction interface between 8C4 Fab (ribbon diagram) and two adjacent CVA16 protomers (surface). Footprints of VH and VL of 8C4 on the capsid are colored with cyan and hotpink, respectively. l Enlarged views of the interactions between VP3 (protomer 1) BC, HI loops and VP2’ (protomer 2) BC, EF, HI loops, βB, βC of CVA16 and the CDR and FR regions of 8C4. m Roadmap showing the footprints of 8C4 Fab on the CVA16 virion surface. The VL, VH of 8C4 Fab and the potential SCARB2 are indicated by white, yellow and orange contour lines, respectively. The residues (K69 and V159) mutated in the 8C4 escape mutants are indicated with black contour lines. n The EV71–SCARB2 structure (PDB: 6I2K) was fitted into the CVA16 two adjacent protomers, indicating that SCARB2 (orange) that is bound to P2 would clash with 8C4 Fab (violet red).