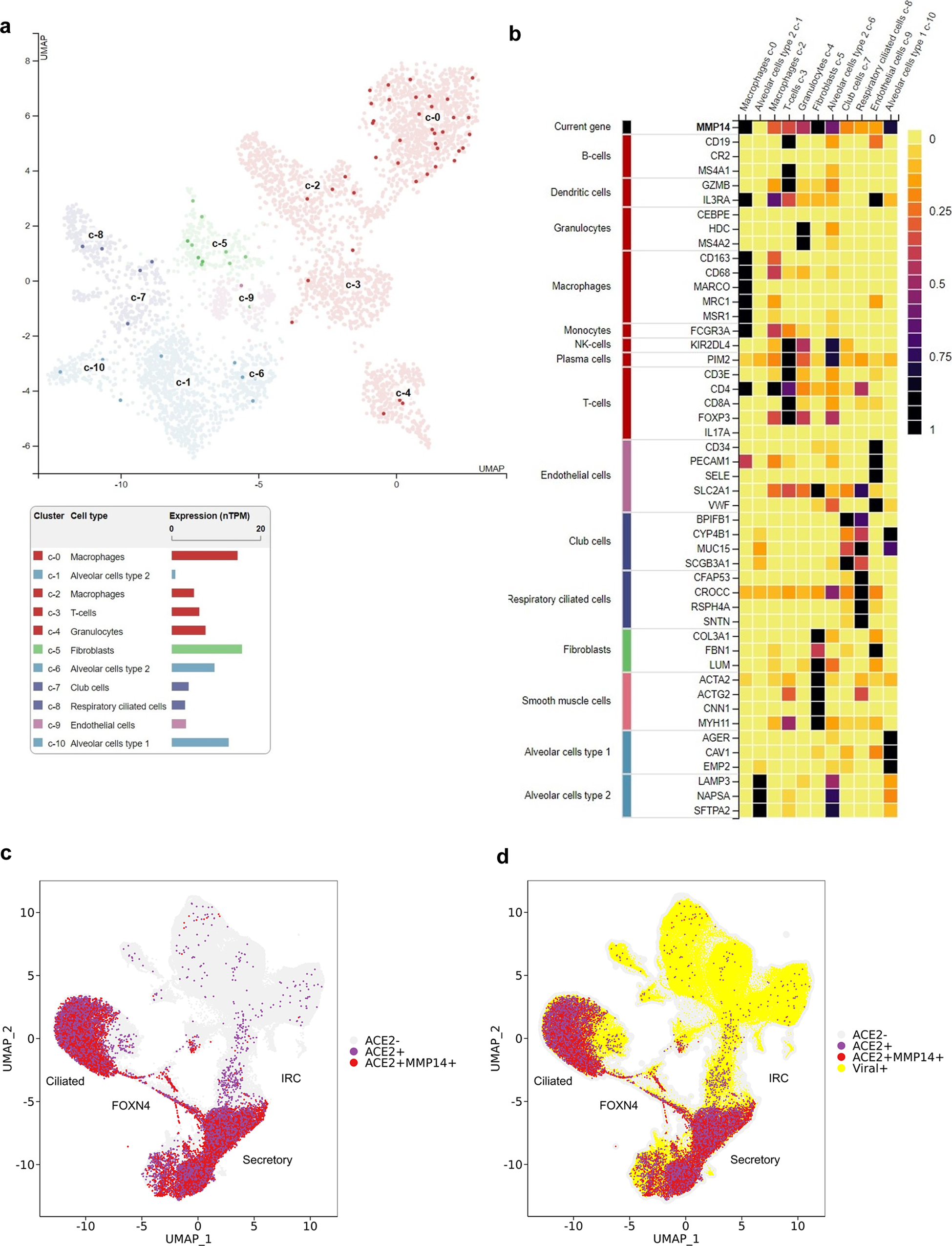
Fig. 2: MT1-MMP+ACE2+ lung epithelial cells are susceptible to SARS-CoV-2 infection.
From: Control of SARS-CoV-2 infection by MT1-MMP-mediated shedding of ACE2

a MT1-MMP+ cells were distributed across the indicated cell types in the human lung within UMAP. b Heat map analysis of MMP14 gene expression in various lung and airway cells. c The distribution of ACE2+ and ACE2+ MT1-MMP+ cells in the lung was assessed using human cellular profiles at the single cell level. Gene expression was visualized for each cell type using tSNE. d UMAP is depicted for ACE2+ (purple), ACE2+MT1-MMP+ cells (red) and viral RNA+ cells (yellow circles).