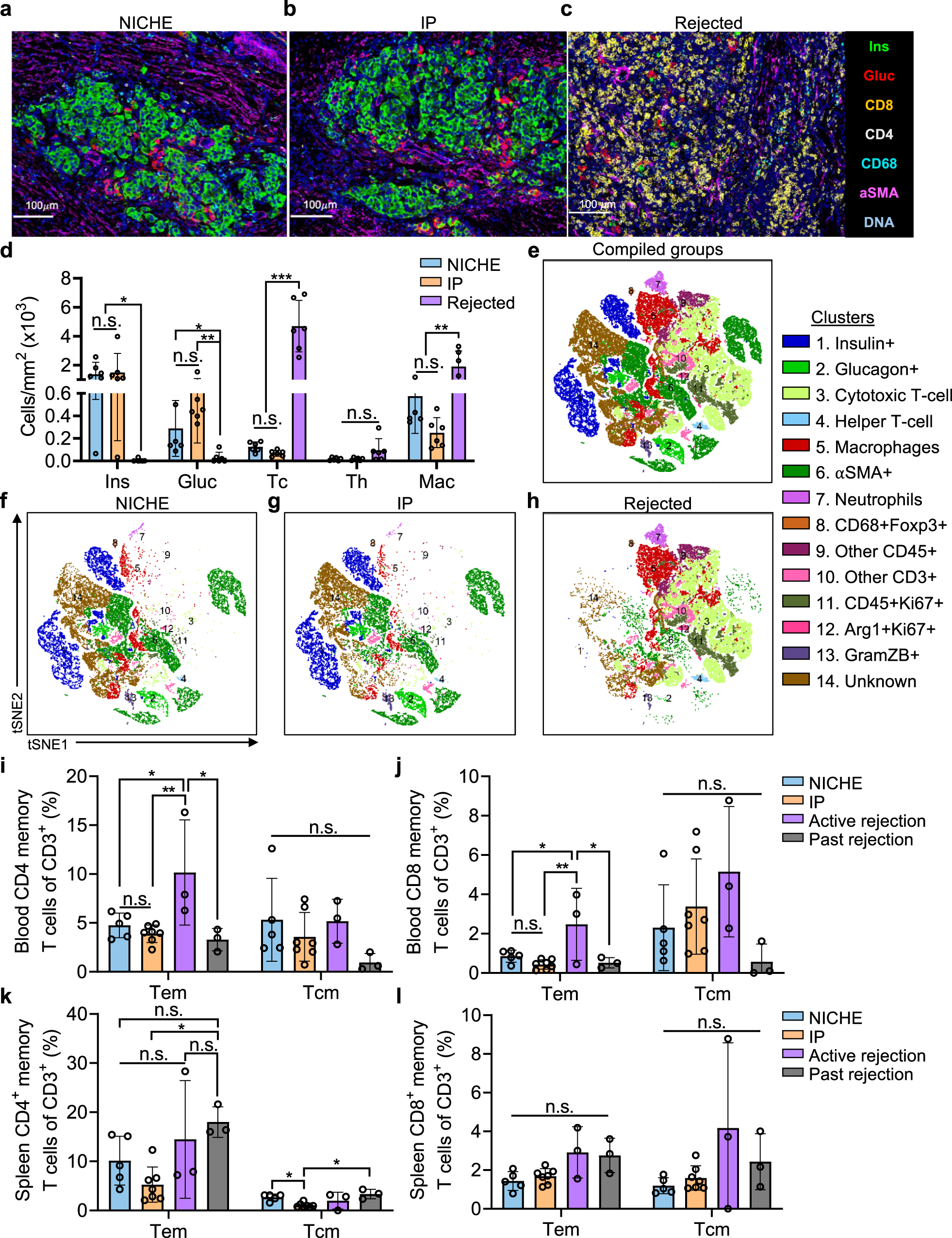
Fig. 4: Immunomodulation with NICHE and IP delivery.

Imaging mass cytometry (IMC) of cell reservoir tissues from a NICHE, b IP, and c rats with rejected grafts. d IMC cell populations quantification (n = 6), mean ± SD, one-way ANOVA with Tukey’s multiple comparisons test per population (*p < 0.05; **p < 0.01; ***p < 0.001; n.s. p > 0.05). e–h tSNE plots of IMC data. Pooled data from n = 6 ROI per group. Cell populations were defined as follow: Cytotoxic T-Cell (Tc) CD45+CD3+CD8+, Helper T-cell (Th) CD45+CD3+CD4+, Macrophages (Mac) CD45+CD68+, Neutrophils CD45+MPO+. Flow cytometry analysis of i blood CD4+ memory T cells, j blood CD8+ memory T cells, k spleen CD4 + memory T cells, and l spleen CD8+ memory T cells at endpoint in NICHE (n = 5) and IP (n = 7) rats, and grafts with active (n = 3) or past (n = 3) rejection, mean ± SD, one-way ANOVA with Tukey’s multiple comparisons test per population (*p < 0.05; **p < 0.01; n.s. p > 0.05). Source data are provided as a Source Data file.