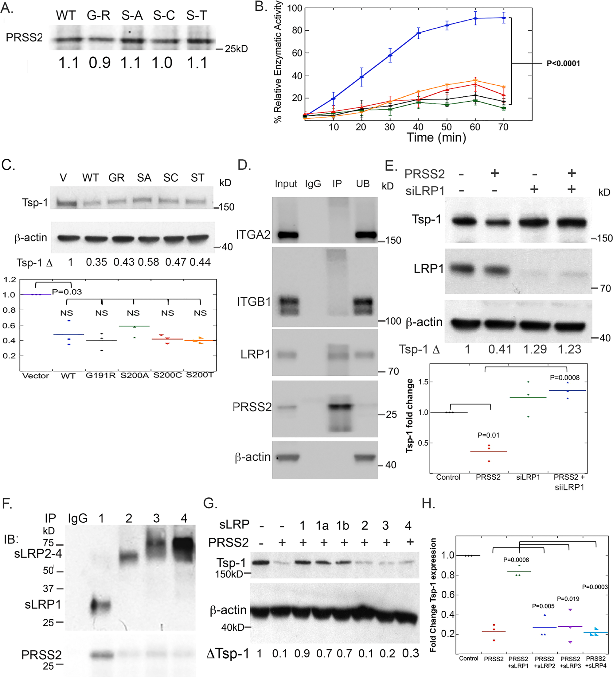
Fig. 2: PRSS2 represses Tsp-1 via enzyme-independent binding to LRP1.

A Western blot of PRSS2 protein levels in conditioned media of 293T cells transfected with WT PRSS2 (blue), PRSS2-G191R (black), PRSS2-S200A (green), PRSS2-S200C (red), and PRSS2-S200T (orange) (n = 3). B Plot of enzymatic activity WT and mutant PRSS2 proteins relative to WT PRSS2 (%) (n = 3) (P value calculated via two-sided Student’s t test; error bars depict SEM). Western blots of: C Tsp-1 and actin expression in WI38 fibroblasts treated with CM from 293T cells transfected with empty pCMV-Sport6 vector or (pCMV-Sport6 -PRSS2 or a mutant version of PRSS2 (GR = G191R, SA = S200A, SC = S200C, ST = S200T) (n = 3; P value calculated via two-sided Student’s t test). D Integrin α2 (ITGA2), Integrin β1 (ITGB1), LRP1, PRSS2, and actin following immunoprecipitation with control IgG, or α-PRSS2 (IP) antibody and unbound protein (UB) in WI38 cells (n = 3). E Dot plot of all replicates of Tsp-1, LRP1, and actin in WI38 cells that were untreated (–) or treated with PRSS2 (+) in the presence (+) or absence (–) of siRNA directed against LRP1 (n = 3; P value calculated via two-sided Student’s t test). F Secreted truncation mutants of LRP1 (sLRP1) containing binding domains 1–4, PRSS2, and actin from an immunoprecipitation experiment with α-myc epitope antibody (n = 4). G Tsp-1 and actin in WI38 cells that were untreated (–) or treated with PRSS2 (+) in the absence (–) or presence of secreted truncated mutants of PRSS2 comprised of binding domains 1, 1a, 1b, 2, 3, and 4 (n = 3). H Dot plot of quantitation of Tsp-1 western blots from all replicates of WI38 cells that were untreated (–) or treated with PRSS2 (+) in the absence (–) or presence of secreted truncated mutants of PRSS2 comprised of binding domains 1, 2, 3, and 4 (n = 3; P value calculated via two-sided Student’s t test).