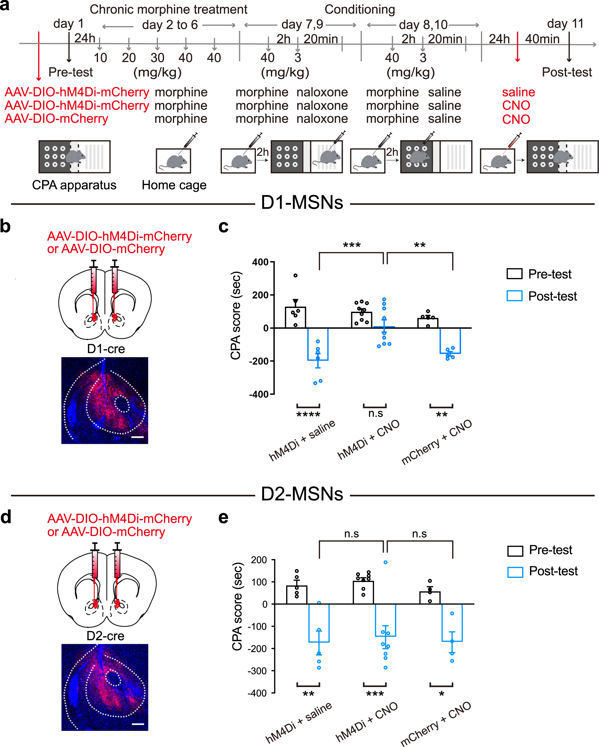
Fig. 2: The influence of chemogenetic inhibition of NAcC D1-MSNs or D2-MSNs on morphine withdrawal memory expression.

a The experimental timeline. b Top: the diagram of the injection of virus into the bilateral NAcC (AAV-DIO-hM4Di-mCherry or AAV-DIO-mCherry) in D1-cre mice. Bottom: the expression of hM4Di-mCherry in the NAcC. Scale bars, 200 μm. c The average CPA score in hM4Di + saline group (n = 6), hM4Di + CNO group (n = 9) and the mCherry + CNO group (n = 5). Two-way ANOVA, drug treatment factor, F (2, 17) = 7.709, p = 0.0041; test condition factor, F (1, 17) = 50.57, p < 0.0001; drug treatment x test condition, F (2, 17) = 6.443, p = 0.0083. Bonferroni’s multiple comparisons: the pre-test vs. the post-test in hM4Di + saline (p < 0.0001), hM4Di + CNO (p = 0.1768) and mCherry + CNO (p = 0.0044) groups. The post-test of hM4Di + CNO group vs. hM4Di + saline group: p = 0.0001; hM4Di + CNO group vs. EGFP + CNO group: p = 0.0032; hM4Di + saline group vs. EGFP + CNO group: p > 0.9999. d Top: the diagram of the injection of virus into the bilateral NAcC (AAV-DIO-hM4Di-mCherry or AAV-DIO-mCherry) in D2-cre mice. Bottom: the expression of hM4Di-mCherry (red-colored) in the NAcC. Scale bars, 200 μm. e the average CPA scores in hM4Di + saline group (n = 5), hM4Di + CNO group (n = 8) and the mCherry + CNO group (n = 4). Two-way ANOVA, drug treatment factor, F (2, 14) = 0.3905, p = 0.6839; test condition factor, F (1, 14) = 56.07, p < 0.0001; drug treatment × test condition, F (2, 14) = 0.06511, p = 0.9372. Bonferroni’s multiple comparisons: the pre-test vs. the post-test in hM4Di + saline (p = 0.0017), hM4Di + CNO (p = 0.0002) and mCherry + CNO (p = 0.0104) groups. The post-test of hM4Di + CNO group vs. hM4Di + saline group: p > 0.9999; hM4Di + CNO group vs. EGFP + CNO group: p > 0.9999; hM4Di + saline group vs. EGFP + CNO group: p > 0.9999. Means ± SEMs. **p < 0.01, ***p < 0.001,****p < 0.0001.