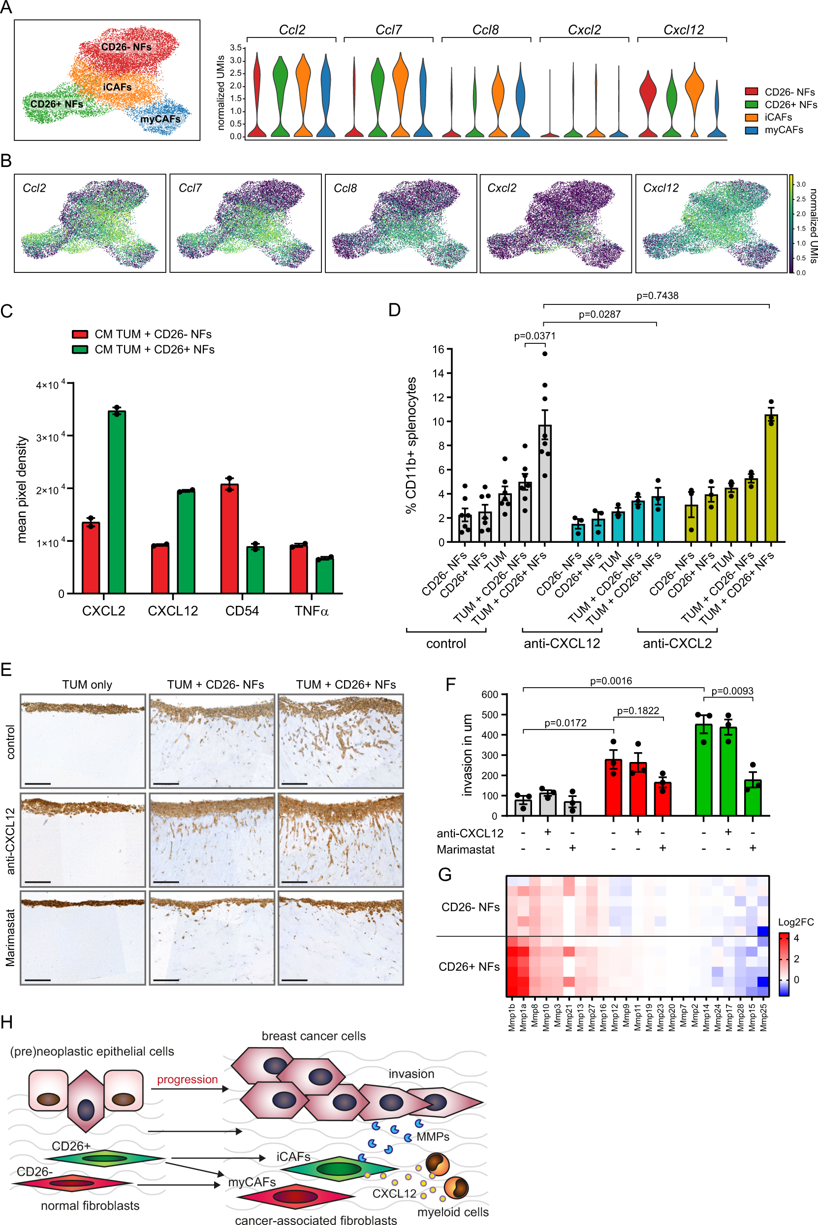
Fig. 8: CD26+ NFs recruit CD11b+ myeloid cells in a CXCL12 dependent manner and induce tumor cell invasion via MMPs.

A UMAP plot of single-cell transcriptomics dataset (all time points combined) showing the NF and CAF clusters and violin plots of the expression levels of Ccl2, Ccl7, Ccl8, Cxcl2 and Cxcl12. B UMAP plot representation of data in A. C Up- and downregulated cytokines present in the conditioned medium of indicated co-cultures of tumor cells and fibroblasts as determined by cytokine array (n = 1 with two technical replicates). Data represented as mean ± SEM. D Results of transwell assays used to investigate recruitment of splenocytes toward the CM of fibroblast and tumor cell mono- or co-cultures in the presence or absence of CXCL2 or CXCL12 neutralizing antibodies. Migrated splenocytes were harvested from bottom compartment after 24 h, stained for CD11b, quantified by flow cytometry and displayed as percentage of CD11b+ splenocytes from total live single cells. Results shown are from n = 3 (anti-CXCL12 and anti-CXCL2 conditions) and n = 7 (control) independent experiments with similar outcome. Data represented as mean ± SEM. Statistical significance was determined using a two-tailed Student’s t test. E Representative images of organotypic invasion assays (EpCAM staining to visualize tumor cells) in the presence or absence of CXCL12 neutralizing antibodies or the MMP inhibitor Marimastat. Scale bar is 200 um. F Quantification of organotypic invasions assays in E. Gray bars represent data of TUM only, red bars represent data of TUM + CD26− NFs and green bars represent data of TUM + CD26+ NFs. Data shown as mean ± SEM. Invasion was measured in um from top of the gel to the invasive front of the tumor cells. Statistical significance was determine using two-tailed Student’s t test. Results are shown from three independent experiments with similar outcome. G Log2 fold-change (Log2FC) in expression of MMPs in CD26− and CD26+ NFs cultured in tumor CM compared CD26− and CD26+ NFs cultured in control CM. H Schematic representation of the transition of CD26− and CD26+ NFs toward myCAFs and iCAFs, respectively during mammary tumorigenesis. CD26+ NFs transform into pro-tumorigenic iCAFs that release CXCL12 to recruit CD11b+ myeloid cells and induce tumor cell migration via MMPs. Source data for C, D, F and G are provided in source data file.