Fig. 4: Functional perturbation of two master TFs in a ccRCC cell line yields a more chRCC-like transcriptional profile.
From: Epigenomic charting and functional annotation of risk loci in renal cell carcinoma

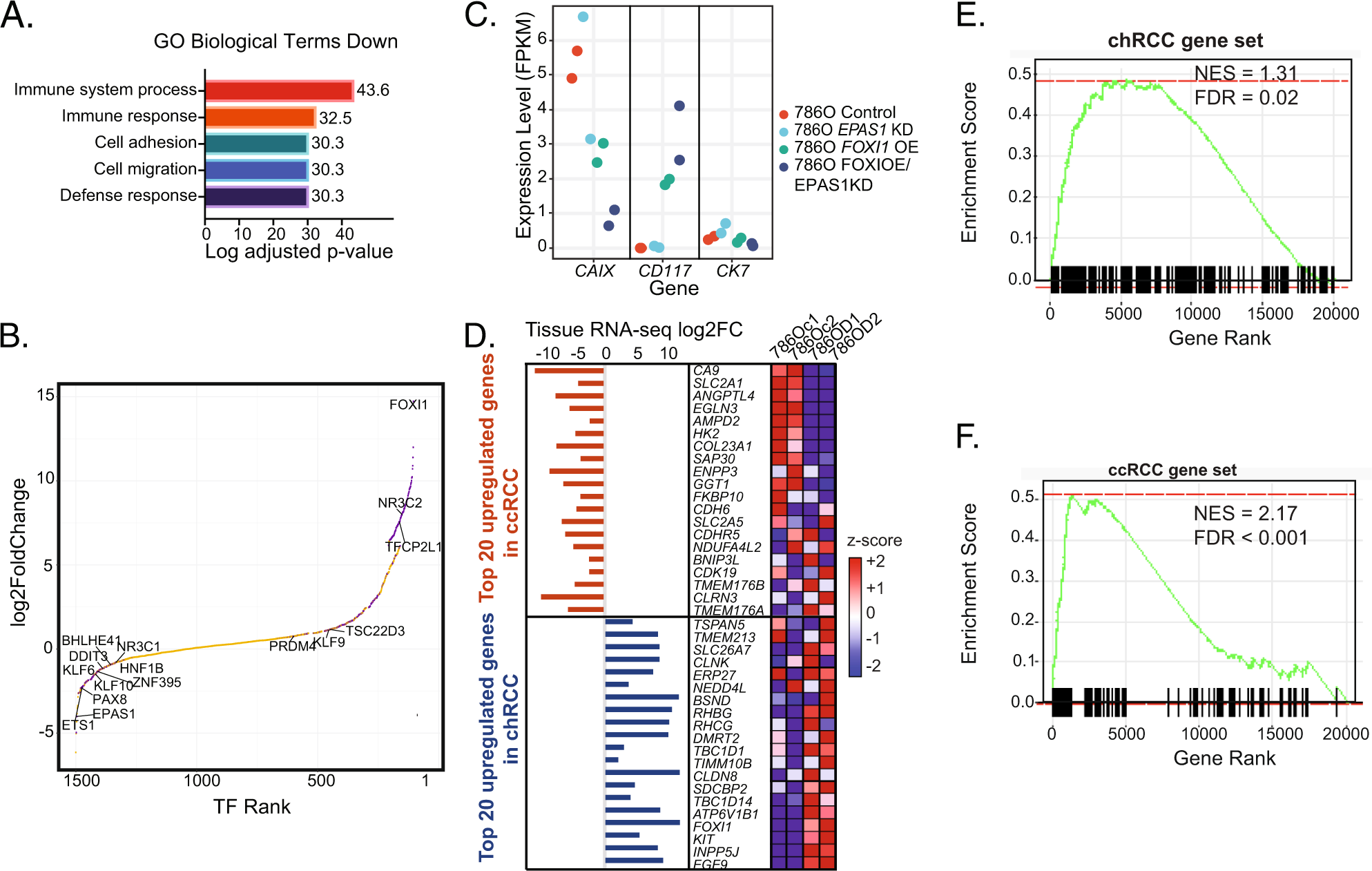
A Downregulated GO biological terms in the cell line 786-O FOXI1 OE/EPAS1 KD. Two-sided adjusted P value corrected for multiple comparisons. B Rank order of differentially expressed TFs between 786-O CTRL and 786-O FOXI1 OE/EPAS1 KD by expression levels. Each TF dot represents one TF. Wald test from DESeq2 was used. Purple dots indicate adjusted P value <0.001 by DESeq Expression. C Gene expression levels of CAIX, CD117, and CK7 across different 786-O cell line conditions. D Heatmap showing the relative expression of the top 20 upregulated genes in ccRCC vs. chRCC and vice versa in the different cell line conditions. E GSEA analysis showing the top 100 upregulated genes from chRCC vs. ccRCC dataset in 786-O FOXI1 OE/EPAS1 KD vs. 786-O CTRL comparison. F GSEA analysis of the top 100 upregulated genes in ccRCC vs. chRCC in 786-O CTRL vs. 786-O FOXI1 OE/EPAS1 KD. CTRL control, KD knockdown, OE overexpression, TF transcription factor, GSEA gene set enrichment analysis, 786Oc1 CTRL1, 786Oc2 CTRL2, 786OD1 786-O FOXI1 OE/EPAS1 KD1, 786OD2 786-O FOXI1 OE/EPAS1 KD2, NES Normalized Enrichment Score, FDR false discovery rate, FC fold change, RCC renal cell carcinoma, chRCC chromophobe RCC, ccRCC clear cell RCC, pRCC papillary RCC.