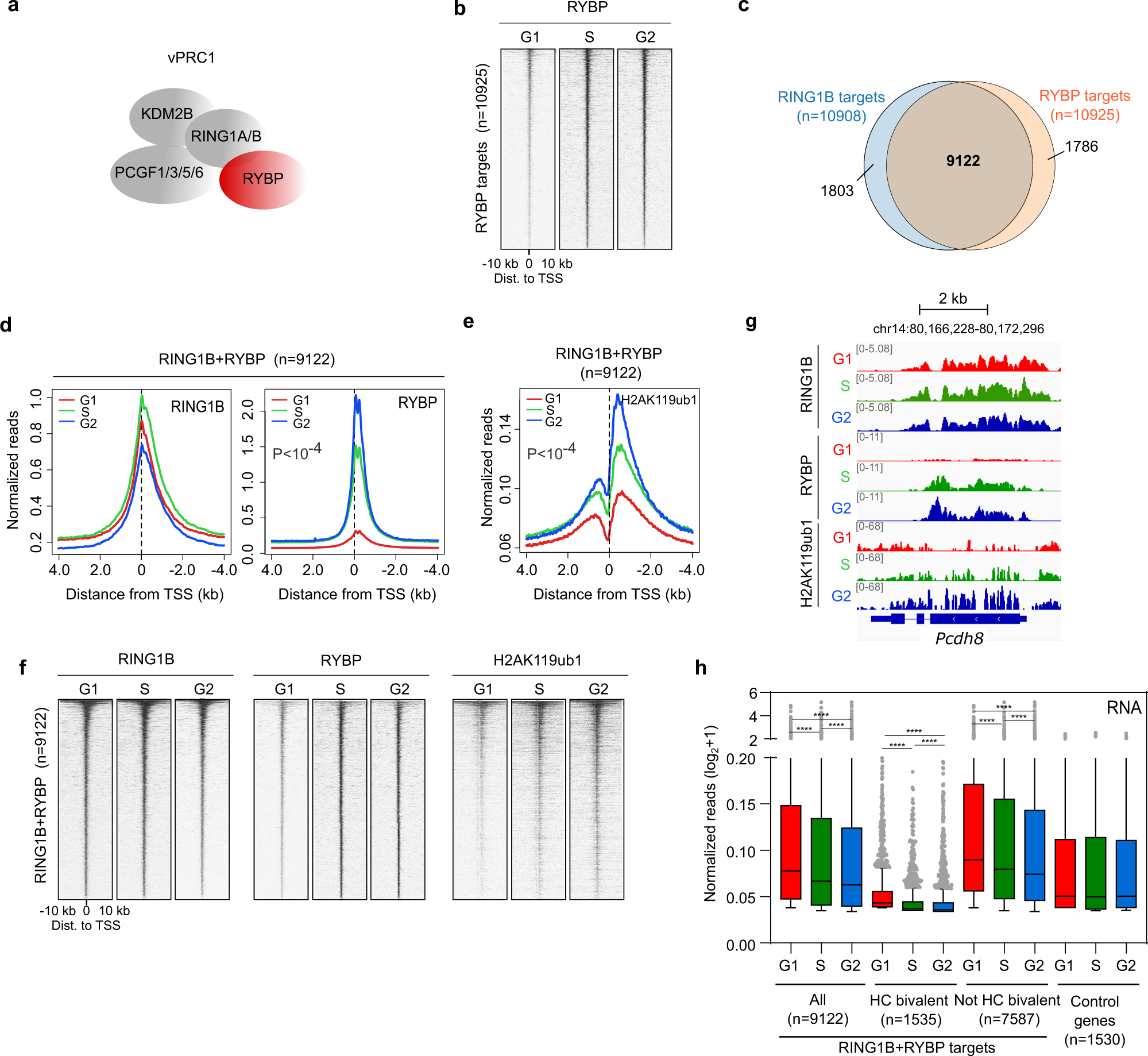
Fig. 2: Increased recruitment of RYBP to target genes during S and G2 phases is associated with accumulation of H2AK119ub1 and enhanced transcriptional repression.
From: Changes in PRC1 activity during interphase modulate lineage transition in pluripotent cells

a Scheme highlighting RYBP (red) in vPRC1 complexes in mESCs. b Heatmaps of normalized RYBP ChIP-seq reads around the TSS (±10 kb) of target promoters (n = 10,925) at different phases of the cell cycle. Genes are ranked according to the signal in G2 phase. c Venn diagram showing the overlap between RING1B (blue) and RYBP (orange) target promoters. d, e Average binding profile of RING1B and RYBP (d) and H2AK119ub1 (e) around the TSS of promoters bound by RING1B and RYBP (identified in c) in G1 (red), S (green), and G2 (blue) phases. P indicates one-way ANOVA test p-value. f Heatmaps of normalized RING1B, RYBP, and H2AK119ub1 ChIP-seq reads around the TSS (±10 kb) of RING1B and RYBP target promoters at different phases of the cell cycle. Genes are ranked according to the signal of RING1B in G2 phase. g Genome browser view of RING1B, RYBP and H2AK119ub1 enrichment at the target gene Pcdh8 during G1, S, and G2 phases. h Boxplots comparing 4sU-seq RNA reads (RPM) mapped to the proximal promoter region (TSS to +3Kb) of RING1B and RYBP targets depending on whether they are HC bivalent or not (as defined in Supplementary Fig. 2g) in the indicated cell cycle phases. Genes that are not bound by RING1B + RYBP (0.2 > Log2 FC G1/G2 > −0.2) are shown as a control. Boxes show median and Q1–Q3 values. Whiskers denote the 1.5× the interquartile range. Mann–Whitney test was applied (*P < 0.05, **P < 0.01, ***P < 0.001, ****P < 0.0001). Source data are provided as a source data file.