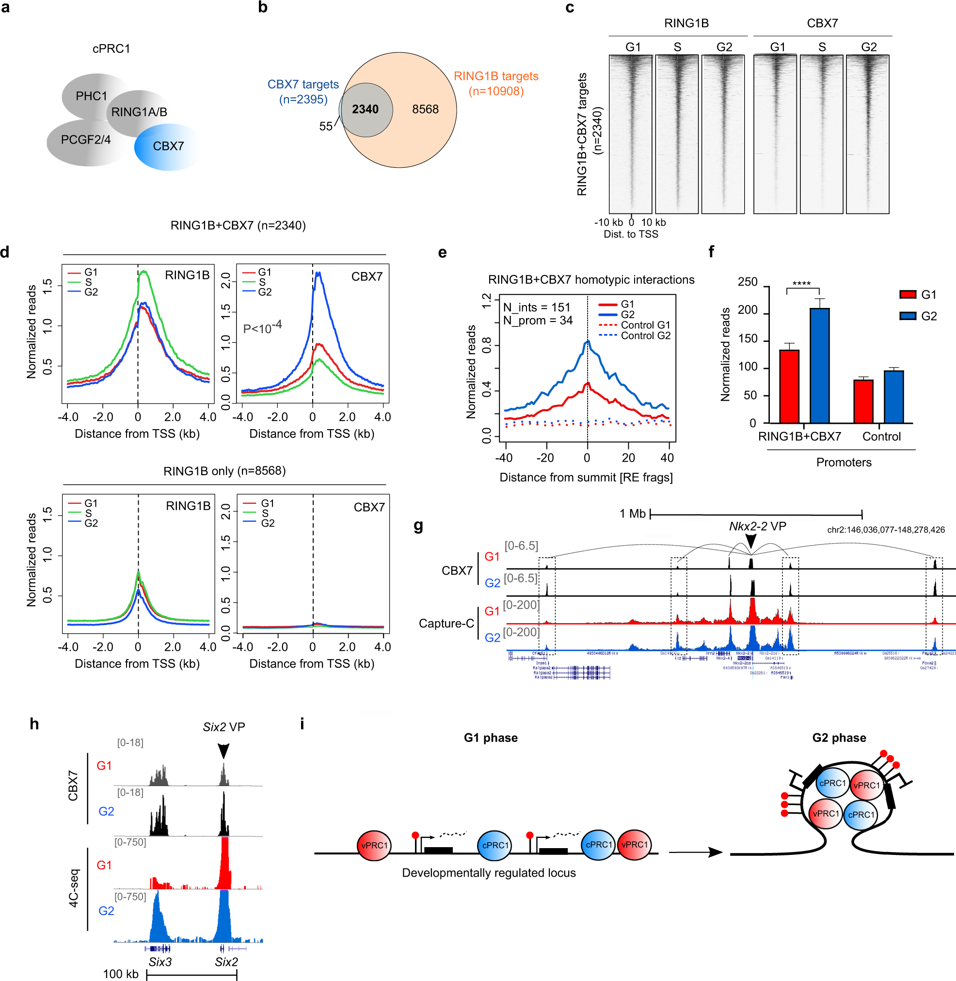
Fig. 3: Accumulation of CBX7 at target genes is coupled to strengthen promoter-promoter contacts during G2 phase.
From: Changes in PRC1 activity during interphase modulate lineage transition in pluripotent cells

a Scheme highlighting CBX7 (blue) in cPRC1 complexes in mESCs. b Venn diagram showing the overlap between RING1B (orange) and CBX7 (blue) target promoters. c Heatmaps of normalized RING1B and CBX7 ChIP-seq reads around the TSS (±10 kb) of promoters bound by RING1B and CBX7 (as identified in b) at different cell cycle phases. Genes are ranked according to the signal of RING1B in G2 phase. d Average binding profile of RING1B and CBX7 around the TSS of RING1B-bound promoters that are targeted (top panel) or not (bottom panel) by CBX7 in G1 (red), S (green) and G2 (blue) phases. P indicates one-way ANOVA test p-value. e Average normalized reads of 3D chromatin interactions (n = 151) measured by capture-C of RING1B + CBX7-bound regions involving at least one promoter (n° of promoters = 34) in G1 (red) and G2 (blue) phases. The X-axis represents the distance from the summit of the interaction peak measured as a function of DpnII restriction fragments. Dashed lines show enrichment at distance-matched control sites from each promoter and interaction in the opposite direction. f Capture-C average normalized reads of interactions involving RING1B + CBX7 promoters (promoters = 34; interactions = 151) compared to a group of control promoters not bound by RING1B + CBX7 (promoters = 41; interactions = 261) in G1 (red) and G2 (blue) phases. Mean +/− SEM is shown. Asterisks (****) mark statistically significant (p < 0.0001) differences using Mann–Whitney test. g Genome browser view of Capture-C interactions involving the Nkx2-2 promoter (viewpoint, VP) in G1 (red) and G2 (blue) phases. Binding of CBX7 in G1 and G2 phases is shown. Dashed boxes highlight most obvious interacting chromatin regions. h 4C-seq analysis of the interaction between the Six2 (viewpoint, VP) and Six3 promoters in G1 (red) and G2 (blue) phases. Binding of CBX7 in G1 and G2 phases is shown. i Diagram of observations described in this manuscript. Black boxes indicate genes, dashed lines represent nascent RNA and red lollipops denotes H2AK119ub1. PRC1 complexes are represented as blue or red spheres. PRC1 complexes accumulate at target promoters in G2 compared to G1 phase, leading to enhanced ubiquitination of H2AK119, stronger 3D interactions, and firmer gene repression. Source data are provided as a source data file.