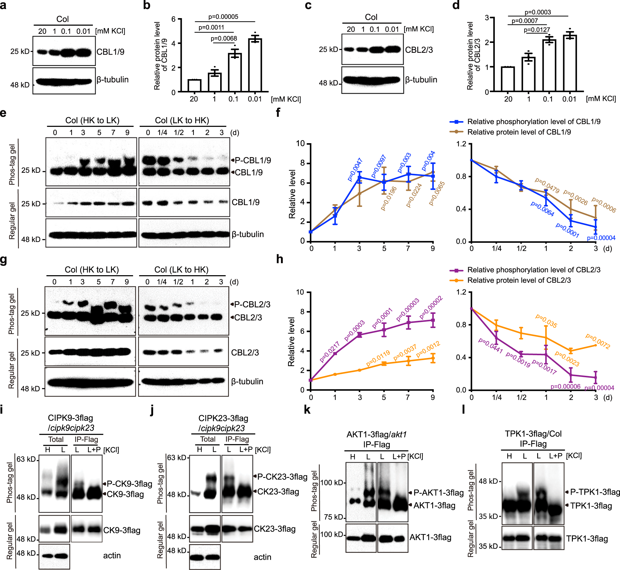
Fig. 1: K+ status controls the abundance and phosphorylation of CBL1/9-CIPK9/23 and CBL2/3-CIPK9/23 modules.

a–d CBL1/9 protein abundance (a, b) and CBL2/3 protein abundance (c, d) in Col plants grown under different external K+ concentrations (20, 1, 0.1, 0.01 mM) for 7 days. e–h The abundance and phosphorylation of CBL1/9 (e, f) and CBL2/3 (g, h) in Col plants upon high- to low-K+ transfer or vice versa. In the left panel, Col seedlings were first grown under high-K+ (20 mM) condition for 4 days and then transferred to low-K+ (10 μM) medium for the indicated time (d, days). In the right panel, Col seedlings were first grown under low-K+ (10 μM) condition for 7 days and then transferred to high-K+ (20 mM) medium for the indicated time (d, days). In b, d, f, and h, protein abundance of CBLs was normalized against β-tubulin loading control on Regular gel. In f and h, phosphorylated CBLs were normalized against total CBLs on Phos-tag gel. The value of the starting point (0 d) was set to 1. Quantitative data are shown as means ± s.e.m., n = 3 (biologically independent experiments). P values represent statistically significant differences between plants before and after treatment, as calculated by one-way analysis of variance (ANOVA) followed by a Tukey’s multiple comparison test. i–l The protein level and phosphorylation status of CIPK9-3flag (i), CIPK23-3flag (j), AKT1-3flag (k), TPK1-3flag (l) under high-K+ or low-K+ conditions. Total protein was extracted from seedlings grown under high-K+ (20 mM) or low-K+ (10 μM) for 7 days. IP-Flag samples were prepared by immunoprecipitation using anti-flag beads and were then treated with or without phosphatase before regular PAGE and phostag-PAGE. actin was used as a loading control. Each immunoblot result is the representative of at least three repeats.