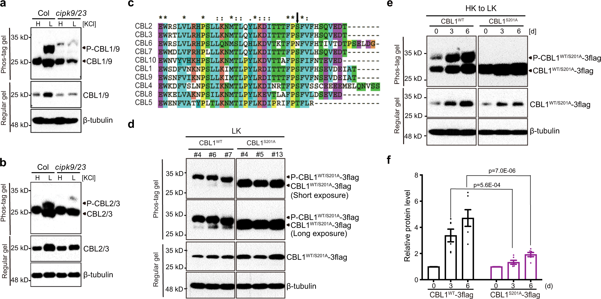
Fig. 2: CIPK9/23 are responsible for enhanced phosphorylation levels of CBL1/9/2/3 proteins under low-K+ stress and CBL1/9 phosphorylation contributes to protein accumulation under low-K+ stress.

a, b Phosphorylation levels of CBL1/9 (a) and CBL2/3 (b) in Col and cipk9/23 double mutant grown under high-K+ (20 mM) or low-K+ (10 μM) for 7 days. c Amino acid sequence alignment of the C-terminus among ten Arabidopsis CBL members. The alignment is generated with Clustal X software. S201 site is indicated by a black arrow. d Phosphorylation status of CBL1WT−3flag or CBL1S201A−3flag under low-K+ stress. Transgenic plants expressing flag-tagged CBL1 wild type (CBL1WT) or site-directed mutant CBL1S201A in the cbl1cbl9 background were grown under low-K+ (10 μM) condition for 10 days. Three independent transgenic lines were used in each case. Each immunoblot result is the representative of at least three repeats. e Phosphorylation status and protein levels of CBL1WT−3flag or CBL1S201A−3flag under low-K+ stress. Transgenic plants expressing similar level of CBL1WT−3flag or CBL1S201A−3flag in the cbl1cbl9 background were grown under high-K+ (20 mM) condition for 4 days and then were transferred to low-K+ (10 μM) medium for 0, 3, or 6 days. In b and c total protein samples were subjected to regular PAGE and phostag-PAGE analyses, followed by immunoblot with CBL1 antibody, the amount of β-tubulin was determined in parallel as a loading control. f Quantification of CBL1WT−3flag and CBL1S201A−3flag protein abundance shown in e. CBL1WT−3flag or CBL1S201A−3flag protein levels were normalized to β-tubulin. The value of the starting point was set to 1. Quantitative data are shown as means ± s.e.m., n = 6 (biologically independent experiments). P value represents statistically significant differences between groups by two-way analysis of variance (ANOVA) followed by a Sidak’s multiple comparisons test.