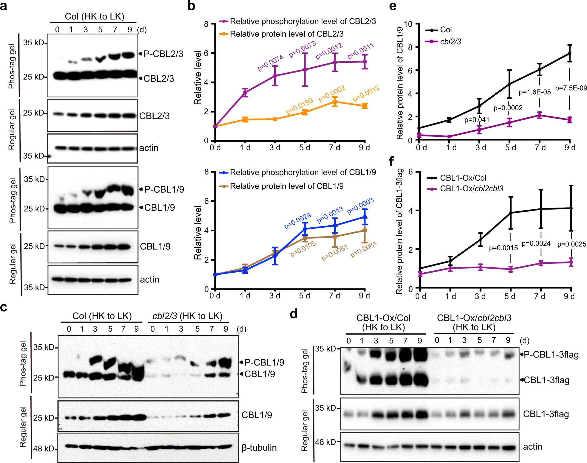
Fig. 3: Low-K+-induced phosphorylation of CBL2/3 happens earlier than that of CBL1/9 and CBL2/3 contribute to the stabilization of CBL1/9 proteins.

a Phosphorylation of CBL2/3 (upper panel) and CBL1/9 (lower panel) in Col plants upon high- to low-K+ transfer. Col seedlings were first grown under high-K+ (20 mM) condition for 6 days and then transferred to low-K+ (10 μM) medium for the number of days as indicated. b Quantification of CBL2/3 and CBL1/9 phosphorylation and protein abundance shown in (a). Protein abundance was normalized against β-tubulin loading control on the same Regular gel. Phosphorylated CBLs were normalized against total CBLs protein levels on the same Phos-tag gel. The value of the starting point (day 0) was set to 1. Quantitative data are shown as means ± s.e.m., n = 3 (biologically independent experiments). P values represent statistically significant differences between plants before and after low-K+ treatment, as calculated by one-way analysis of variance (ANOVA) followed by a Tukey’s multiple comparison test. c CBL1/9 phosphorylation and protein abundance in Col and cbl2/3 double mutant after high- to low-K+ transfer. Col and cbl2/3 seedlings were first grown under high-K+ (20 mM) condition for 4 days and then transferred to low-K+ (10 μM) medium for the number of days as indicated. d CBL1-3flag phosphorylation and protein abundance in the background of Col and cbl2/3 double mutant after high- to low-K+ transfer. Seedlings were first grown under high-K+ (20 mM) condition for 4 days and then transferred to low-K+ (10 μM) medium for the number of days as indicated. e Quantification of CBL1/9 protein levels shown in c. CBL1/9 protein levels were normalized to β-tubulin. CBL1/9 protein level in Col at the starting point was set to 1. Quantitative data are shown as means ± s.e.m., n = 4 (biologically independent experiments). f Quantification of CBL1/9-3flag protein levels shown in d. CBL1-3flag protein levels were normalized to actin. CBL1-3flag protein level in Col at the starting point was set to 1. Quantitative data are shown as means ± s.e.m., n = 6 (biologically independent experiments). In e and f, P values represent statistically significant differences between groups as calculated by two-way analysis of variance (ANOVA) followed by a Sidak’s multiple comparisons test. In a, c, d, total protein samples were subjected to regular PAGE and phostag-PAGE analyses. CBL1/9 and CBL2/3 proteins were analyzed using CBL1 antibody and CBL3 antibody, respectively. CBL1-3flag proteins were analyzed using flag antibody. β-tubulin or actin was used as a loading control.