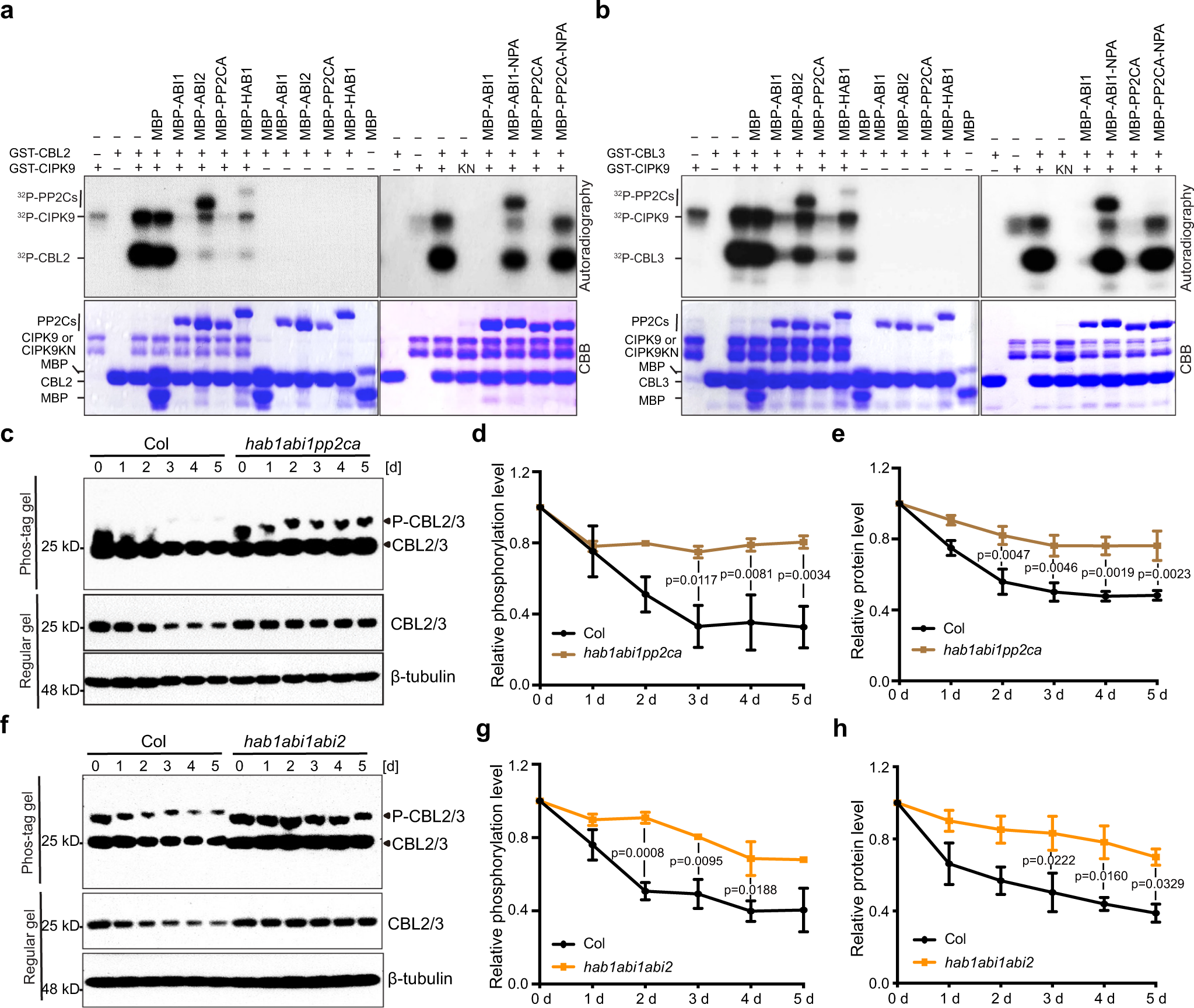
Fig. 4: HAB1/ABI1/ABI2/PP2CA phosphatases are responsible for CBL2/3 dephosphorylation upon K+-repletion.

a, b In vitro kinase assays using either GST-CBL2 (a) or GST-CBL3 (b) as substrate for CIPK9 or kinase-dead CIPK9-KN mutant in the presence or absence of different PP2C members. Phosphorylated proteins were separated by SDS-PAGE gels and detected by autoradiography (upper panel). Total proteins were quantified in Coomassie-stained SDS-PAGE gels (bottom panel). The experiments were repeated three times and one representative image is shown. c Phosphorylation and protein levels of CBL2/3 in Col and hab1abi1pp2ca triple mutant after low- to high-K+ transfer. d, e Quantification of CBL2/3 phosphorylation level (d) and protein level (e) shown in c. f Phosphorylation and protein levels of CBL2/3 in Col and hab1abi1abi2 triple mutant after low- to high-K+ transfer. g, h Quantification of the CBL2/3 phosphorylation level (g) and protein level (h) shown in f. Col, hab1abi1pp2ca, and hab1abi1abi2 triple mutant seedlings were first grown under low-K+ (10 μM) for 5 days and then transferred to high-K+ (20 mM) medium for the indicated time (d, days). In d and g, Levels of phosphorylated CBL2/3 were normalized against total CBL2/3 protein levels on Phos-tag gel. The value of the starting point (0 d) was set to 1. In e and h, CBL2/3 protein abundance was normalized against β-tubulin loading control on the same Regular gel. The value of the starting point (day 0) was set to 1. In d, e, g, h, Data are shown as means ± s.e.m., n = 3 (biologically independent experiments). P values represent statistically significant differences between groups by two-way analysis of variance (ANOVA) followed by a Sidak’s multiple comparisons test. CBL2/3 abundance was analyzed using CBL3 antibody. β-tubulin was used as a loading control.