Fig. 4: GSDME depletion impairs ORFV-induced antitumor immunity.
From: Oncolytic Parapoxvirus induces Gasdermin E-mediated pyroptosis and activates antitumor immunity

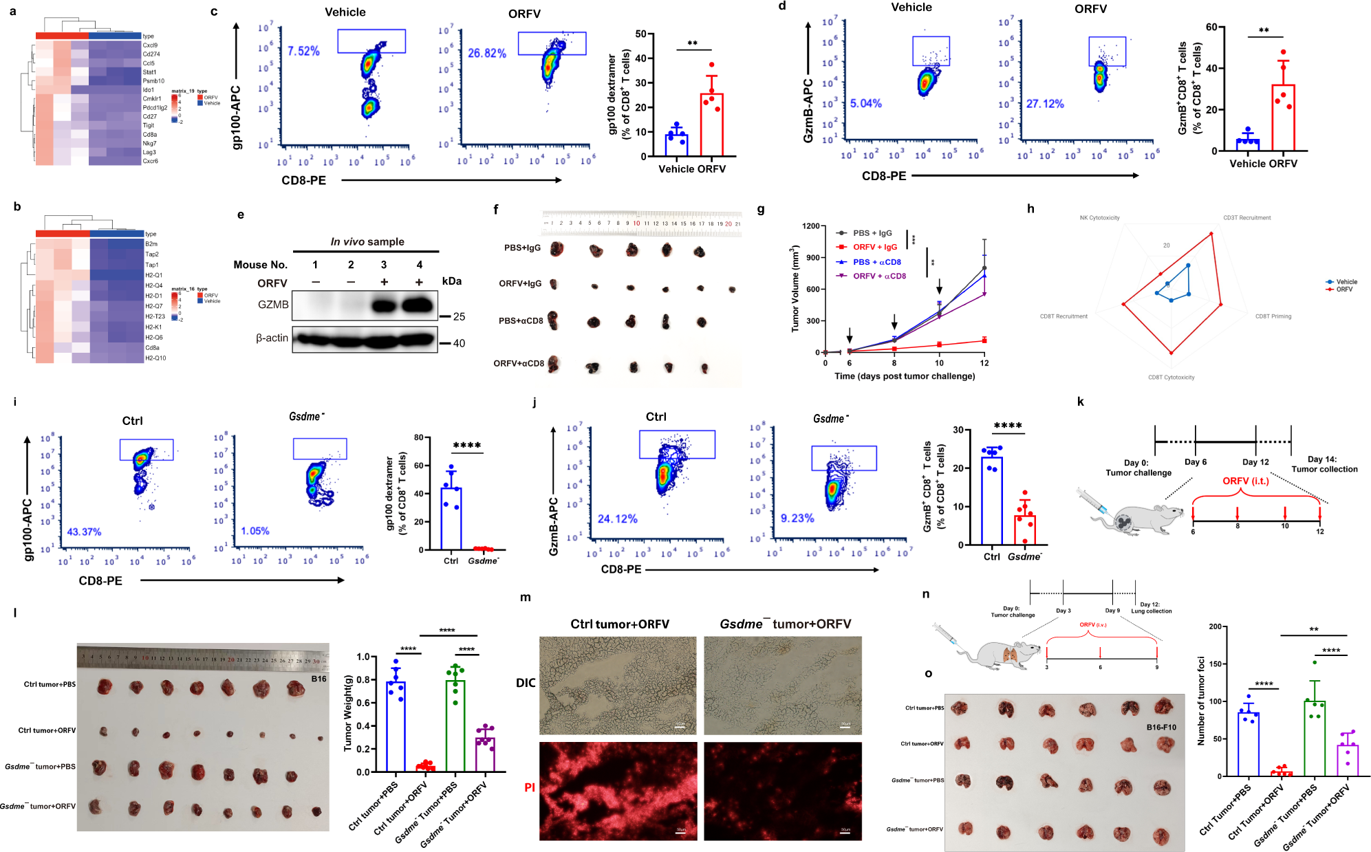
a, b Representative heatmap of ORFV-regulated genes based on NanoString PanCancer immune profiling analysis (26) (a) and the antigen presentation (b). c FACS analysis for the detection of melanoma antigen gp100-specific CD8+ T cells in vehicle or ORFV-treated tumors. Quantitative analysis results are shown on the right (n = 5)(P = 0.0011). d FACS analysis for the detection of GzmB+ CD8+ T cells in vehicle or ORFV-treated tumors. Quantitative analysis results are shown on the right (n = 5)(P = 0.0010). e GzmB detection in vehicle or ORFV-treated B16 tumor lysates. f, g Male C57BL/6 mice were s.c. engrafted with B16 cells, then i.t. treated with vehicle, ORFV, an anti-CD8 blocking antibody or ORFV, and the antibody (n = 5–6). Tumor volumes were shown in (f) and (g), respectively (***P = 0.0001 and **P = 0.0099). h Spider web plot showing the changes of immune cells in the tumor microenvironment after the ORFV challenge. Values represent the percentage of the indicated cells, and the data are the same as those shown for FACS analyses. i, j Mice were engrafted with Ctrl or Gsdme- B16 tumor cells, and dextramer detection of melanoma antigen gp100-specific CD8+ T cells (i) (n = 6) (P < 0.0001) and GzmB+CD8+ cytotoxic T cell (j) (n = 6–7) (P < 0.0001) in vehicle or ORFV-treated tumors. k Schematic illustration of experimental design. Tumors were collected after ORFV treatment. l Ctrl and Gsdme- B16 tumors were collected after PBS or ORFV treatment, photographs and weights of Ctrl B16 and Gsdme- B16 tumors were shown (n = 7–8) (P < 0.0001). m PI uptake in Ctrl and Gsdme- B16 tumors after ORFV challenge (scale bar: 50 μm). n Schematic illustration of experimental design. Tumor-bearing mice were i.v. treated with ORFV. Lungs were collected for the image and metastatic foci statistics. o Mice i.v. engrafted with Ctrl or Gsdme- B16-F10 cells were i.v. treated with vehicle or ORFV (n = 6). The number of metastatic tumors in the lungs were counted (**P = 0.0084 and ****P < 0.0001). The above experiments were successfully repeated two to three times. *P < 0.05, **P < 0.01, ***P < 0.001, and ****P < 0.0001. Two-tailed unpaired Student’s t-tests were performed for the statistical analyses in (c, d, i, j), and the results are presented as the mean ± SD. One-way ANOVA with Tukey’s test was performed in (g, l, o), and the results are presented as the mean ± SD. IgG control isotype antibody, αCD8 anti-CD8 blocking antibody.