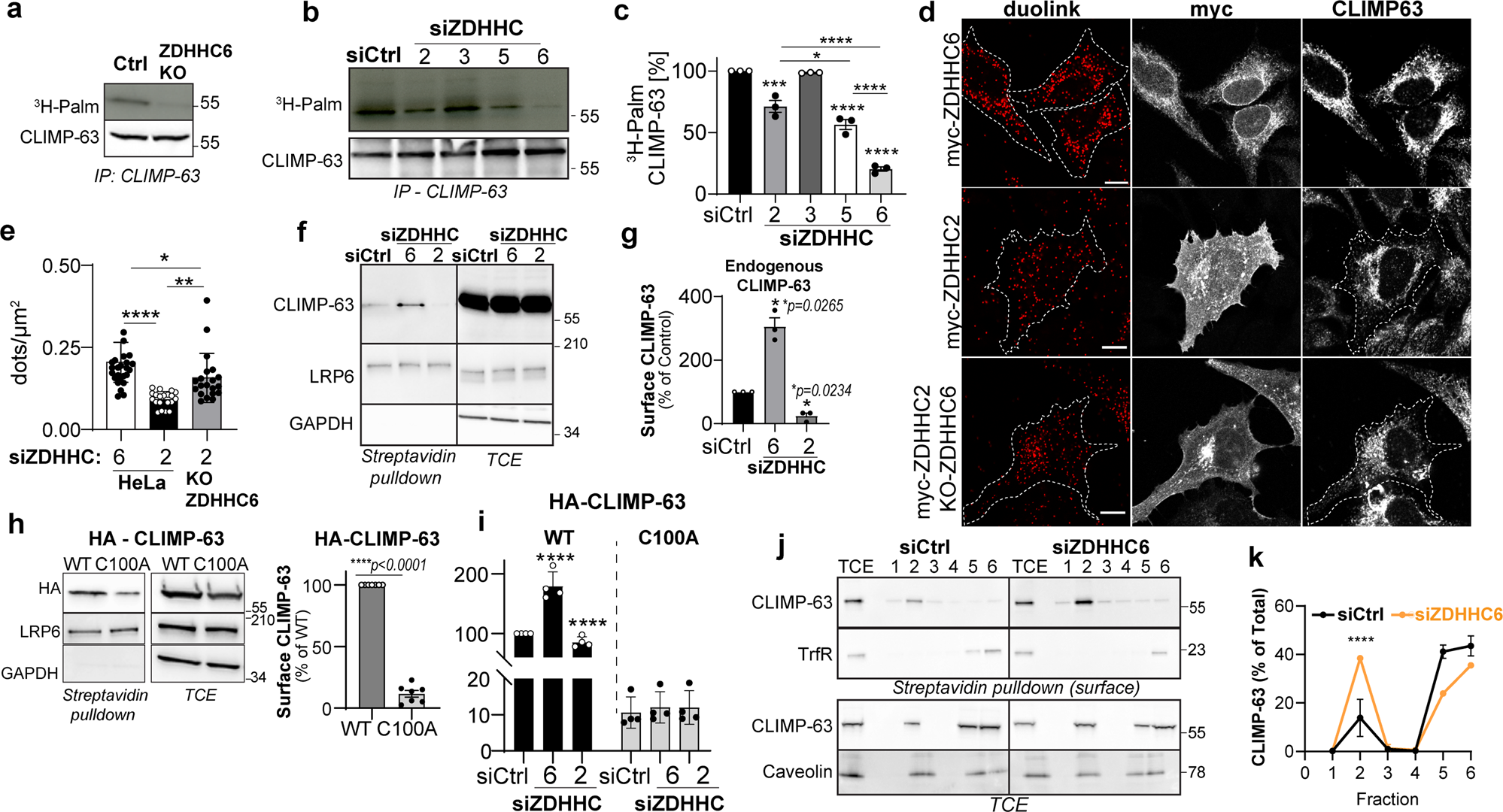
Fig. 2: ZDHHC6 palmitoylates CLIMP-63 and retains it at the ER.
From: Dynamics of CLIMP-63 S-acylation control ER morphology

a 3H-palmitate labelling of CLIMP-63 immunoprecipitation fractions (IP) from control (Ctrl) or ZDHHC6 KO HeLa cells analysed by autoradiography and Western blot. b Same as in a but with HeLa cells transfected with control, siZDHHC2, siZDHHC3, siZDHHC5 or siZDHHC6. c Quantification of CLIMP-63 3H-palmitate in b. (n = 4). d Proximity ligation assay (duolink) probing endogenous CLIMP-63 in HeLa cells expressing myc-ZDHHC2 or myc-ZDHHC6, or in ZDHHC6 KO cells expressing myc-ZDHHC2. Scale bars: 10 μm. e Quantification of results in d, as duolink-dots per cell area (μm2) for 15 cells for each condition. f Western blot of surface biotinylated proteins and total cell extracts (TCE) from HeLa cells transfected with control, siZDHHC6 or siZDHHC2. LRP6 and GAPDH are positive and negative controls, respectively. g Quantification of surface CLIMP-63 in f (n = 3). h Analysis of surface proteins as in f from shCLIMP-63 cells transfected with HA-CLIMP-63 WT or C100A. (n = 7) i same as in h, in shCLIMP-63 cells co-transfected with siCLIMP-63 plus control, siZDHHC6 or siZDHHC2 (n = 4). j Western blot of DRM fractionation of CLIMP-63 at the surface (top) or TCE (bottom) from HeLa cells transfected with control or siZDHHC6. Detergent-resistant membranes in fraction 2 are marked by caveolin; Transferrin Receptor (TrfR) is non-DRM surface control. k Quantification of CLIMP-63 in each fraction as a percentage of the sum of all fractions. p values compare CLIMP-63 in DRMs (fraction 2) (n = 3). For all graph data are mean ± SEM of the indicated biologically independent experiments). p values were obtained by c, e, g one-way ANOVA, c, e Tukey’s (*p = 0.0336, ***p = 0.0003, *p = 0.0143, **p = 0.0021, ****p < 0.0001), g Dunnet’s multiple comparison (*p = 0.0265, *p = 0.0234). h Paired two-tailed student’s t test. and i, k two-way ANOVA Sydak’s multiple comparison (****p < 0.0001).