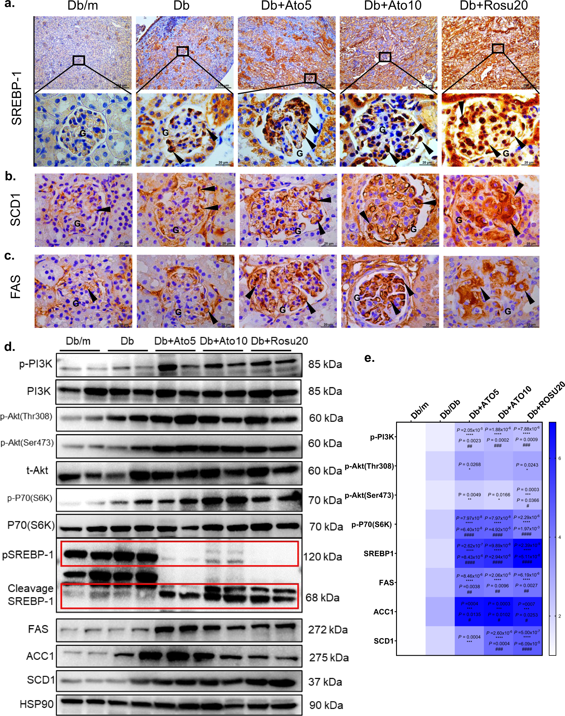
Fig. 7: Long-term statins administration activated SREBP-1 through PI3K/Akt/mTOR pathway in the db/db mice.

All mice were ~50 weeks old. a–c Immunohistochemistry of SREBP-1, FAS, SCD1 staining. SREBP-1 is mainly expressed in the cytoplasmic and nucleus59; FAS, SCD1 are expressed on the cytoplasm60,61. Arrows in the enlargement of a point to positive staining for SREBP1 in the nuclei of glomerular resident cells, arrows in b and c point to positive staining for FAS and SCD1 in the cytoplasm of glomerular resident cells. Original magnification ×100 and ×1000, scale bar: 200 and 20 µm. All image part of the kidney was cortex. Renal structures indicated as glomerulus (G). d the immunoblot analysis of p-PI3K, PI3K, p-Akt (Thr308), p-Akt (Ser473), t-Akt, p-P70(S6K), P70(S6K), SREBP-1, FAS, SCD1, ACC1 and HSP90. e Analysis of the grayscale image between them. Data are expressed as means ± SEM. n = 6 in each group. One-way ANOVA with Tukey post hoc test was used for the analysis of statistical significance. Significance *p < 0.05 versus Db/m group; **p < 0.01 versus Db/m group; ***p < 0.001 versus Db/m group, ****p < 0.0001 versus Db/m group. #p < 0.05 versus Db group; ##p < 0.01 versus Db group; ###p < 0.001 versus Db group, ####p < 0.0001 versus Db group. Source data are provided as a Source Data file.