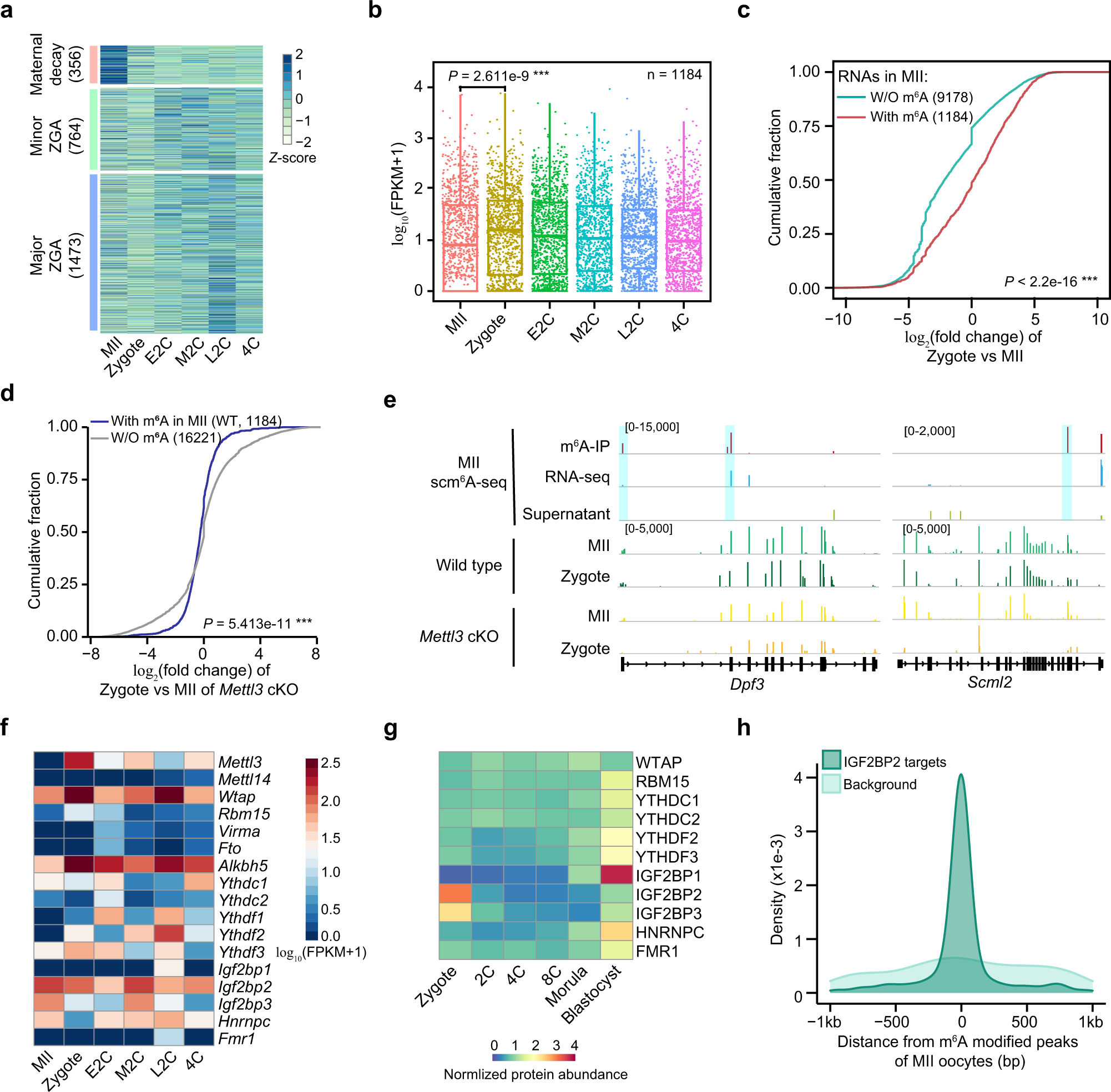
Fig. 5: m6A regulates RNA stability during the oocyte-to-embryo transition.

a Heatmap showing the normalized expression of significantly dysregulated RNAs between two adjacent time points during early embryo development. The expression of maternal decay genes is the upregulated in MII oocytes, that of minor zygotic genome activation (ZGA) genes is upregulated in the early and mid-2-cell stages, and that of major ZGA genes is upregulated in the late 2-cell and 4-cell stages. b Box and scatter plot showing the expression of m6A-modified RNAs in oocytes from the MII to the 4-cell stage. The middle lines of the boxes represent the medians of datasets. The upper and bottom lines of the boxes are respectively the upper quantile and the lower quantile of the data. The whiskers mark the upper and lower limits of these datasets respectively. P values were determined by one-sided Wilcoxon test, P = 2.611e−9. ***P < 0.001. c Cumulative fraction of RNA expression change (log2(fold change)) between zygote and MII oocytes of WT oocytes. P values were determined by one-sided Wilcoxon test, P < 2.2e−16. ***P < 0.001. d Cumulative fraction of RNA expression change (log2(fold change)) between zygotes and MII oocytes of Mettl3Gdf9 cKO oocytes. P values were determined by one-sided Wilcoxon test, P = 5.413e−11. ***P < 0.001. e Genome browser showing the representative RNA abundance of m6A modified maternal RNAs in control and Mettl3Gdf9 cKO MII oocytes and zygotes. f Heatmap showing the expression level of m6A-related RNAs in scm6A-seq data during early embryonic development. g Protein abundance of expressed m6A-related proteins during early embryonic development. h Density plot displaying the distance between IGF2BP2 target peaks detected by enhanced crosslinking and immunoprecipitation sequencing (eCLIP-seq) in human embryo steam cells (hESCs)52 (GSE78509) and m6A peaks identified in MII oocytes by scm6A-seq.