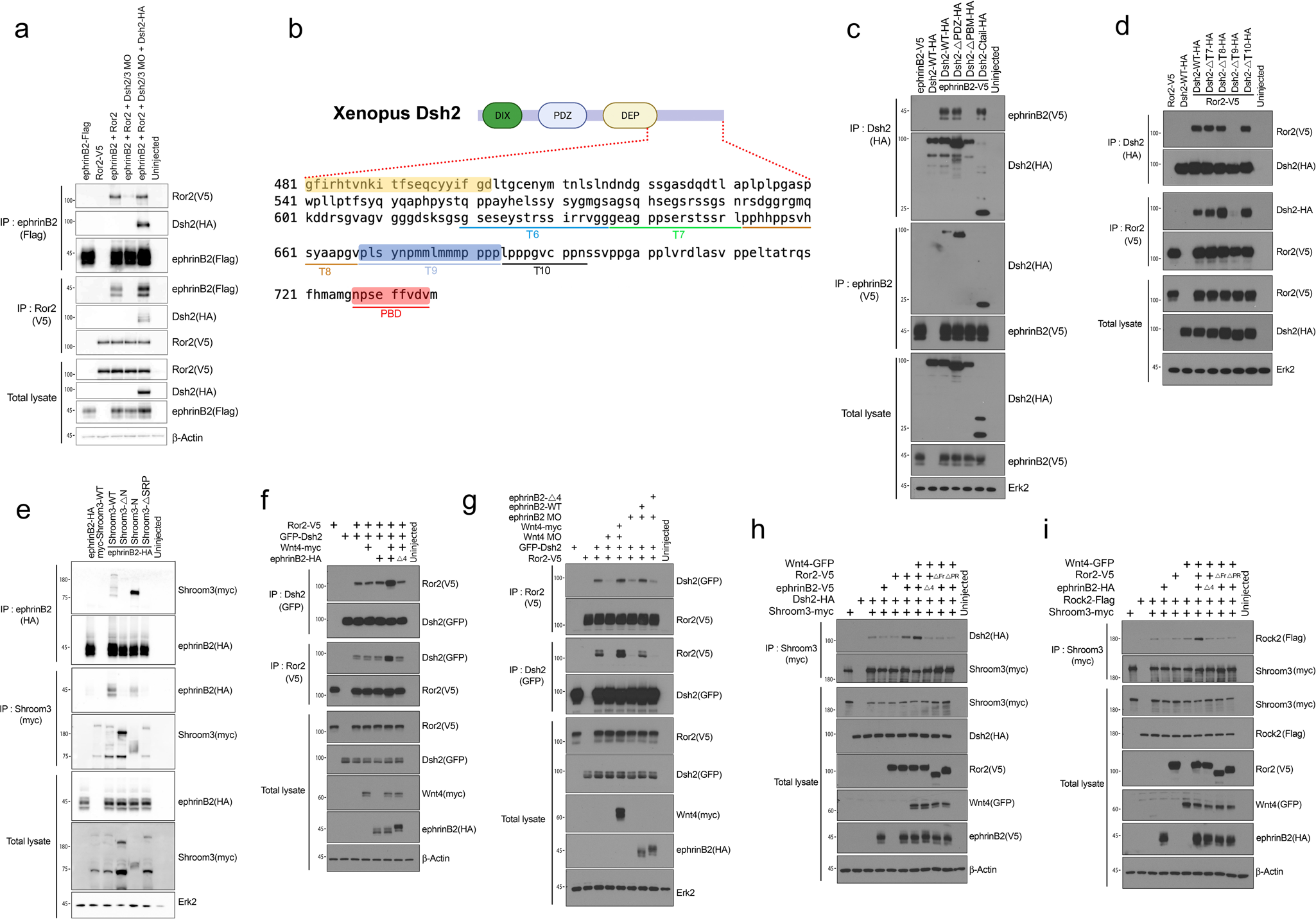
Fig. 4: Wnt4, ephrinB2, Ror2, Dsh2, and Shroom3 form a signaling complex.
From: Wnt4 and ephrinB2 instruct apical constriction via Dishevelled and non-canonical signaling

a Co-IP assay with ephrinB2 (100 pg) and Ror2 (100 pg) in Dsh2/3 morphants. b Schematic of Dsh2 serial deletion in the tail region (Ctail). c Co-IP assay with ephrinB2 (500 pg) and Dsh2 (1 ng) deletion mutants. d Co-IP assay with Ror2 (1 ng) and Dsh2 (1 ng) deletion mutants. e Co-IP assay with ephrinB2 (500 pg) and conserved domain deletion mutants of Shroom3 (1 ng). f Co-IP assay with Ror2 (100 pg) and Dsh2 (200 pg) in the presence of exogenously expressed ephrinB2 (25 pg) and Wnt4 (50 pg). g Co-IP assay with Ror2 (100 pg) and Dsh2 (200 pg) in neural plates of ephrinB2 or Wnt4 morphants. h Co-IP assay with Dsh2 (200 pg) and Shroom3 (100 pg) in the presence of other WERDS components, Wnt4 (50 pg), Ror2 (100 pg), and ephrinB2 (25 pg). i Co-IP assay with Shroom3 and Rock in presence of other WERDS components, Wnt4 (50 pg), Ror2 (100 pg), and ephrinB2 (25 pg).