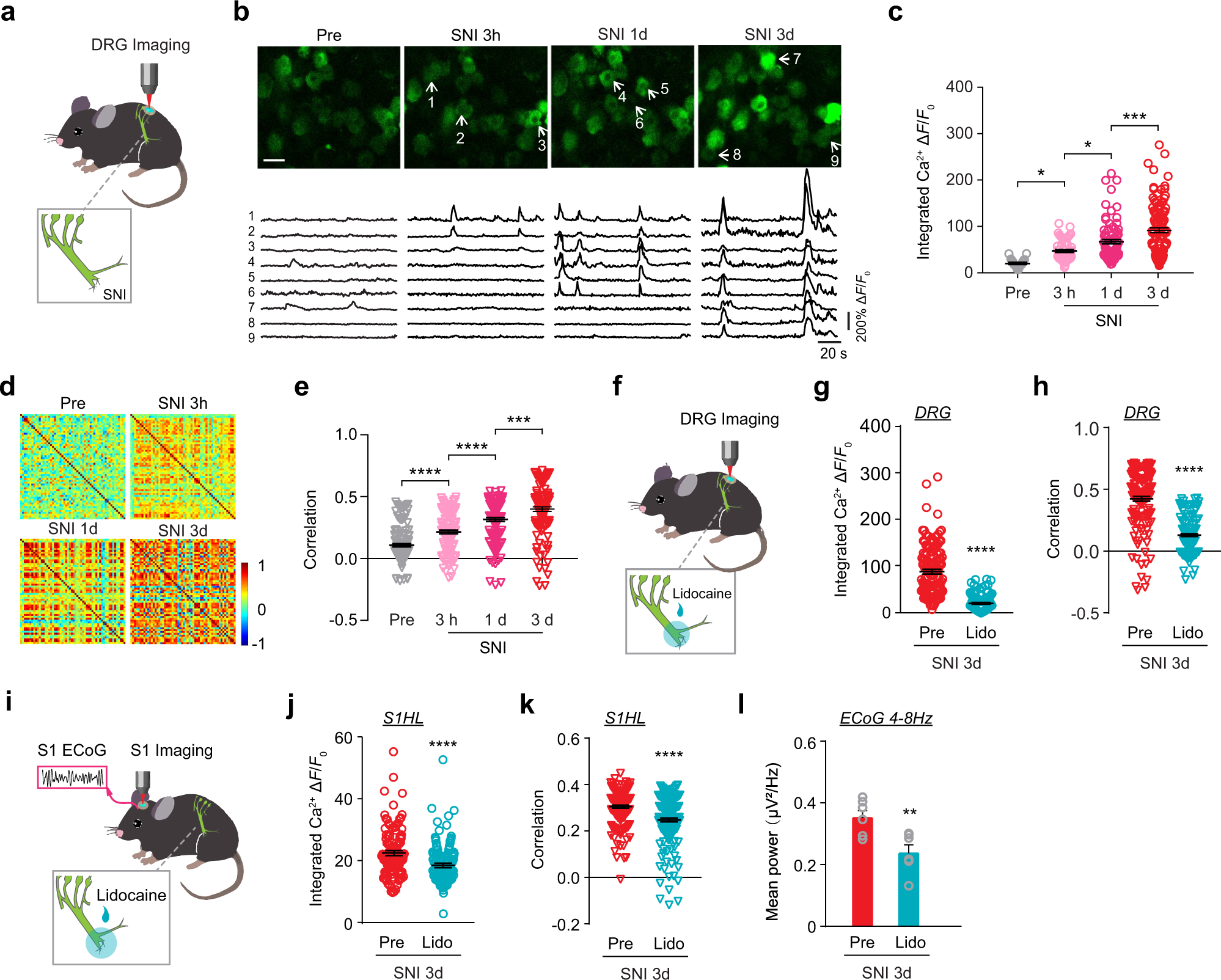
Fig. 2: Peripheral nerve injury induces activity synchrony in DRG neurons prior to pyramidal neurons in S1.
From: Synchronized activity of sensory neurons initiates cortical synchrony in a model of neuropathic pain

a Schematic showing Ca2+ imaging of sensory neurons in L4 DRG in awake mice. Gray inset: SNI surgery. b Representative two-photon images and fluorescence traces of L4 DRG sensory neurons before, 3 hours, 1 day, and 3 days after SNI. Arrows point to neurons with Ca2+ traces shown below. Scale, 50 μm. c The integrated Ca2+ activity of active neurons in the DRG before, 3 hours, 1 day, and 3 days after SNI surgery. d Representative correlation coefficient matrix of calcium transients from all active neuron pairs in DRG before and after SNI. e The correlation coefficient of DRG neurons before and after SNI surgery. f Schematic showing Ca2+ imaging of sensory neurons in L4 DRG in awake mice treated with peripheral lidocaine. g, h The integrated Ca2+ activity g and correlation coefficient (h) of DRG neurons pre and post-peripheral lidocaine application in mice 3 days after SNI. i Schematic showing ECoG recording and Ca2+ imaging of L2/3 pyramidal neurons in S1 in awake mice treated with peripheral lidocaine. j–l The integrated Ca2+ activity (j), correlation coefficient of L2/3 pyramidal neurons in S1 (k), and mean ECoG power in theta band (l) pre and post peripheral lidocaine application in mice 3 days after SNI. Data are expressed as mean ± SEM. *P < 0.05, **P < 0.01, ***P < 0.001, ****P < 0.0001. See Table S1 for statistical details. Source data are provided as a Source Data file.