Fig. 3: Stimulation dose during T-cell activation tunes CAR-T cell responsiveness in a xenograft lymphoma model.
From: Enhancing CAR-T cell functionality in a patient-specific manner

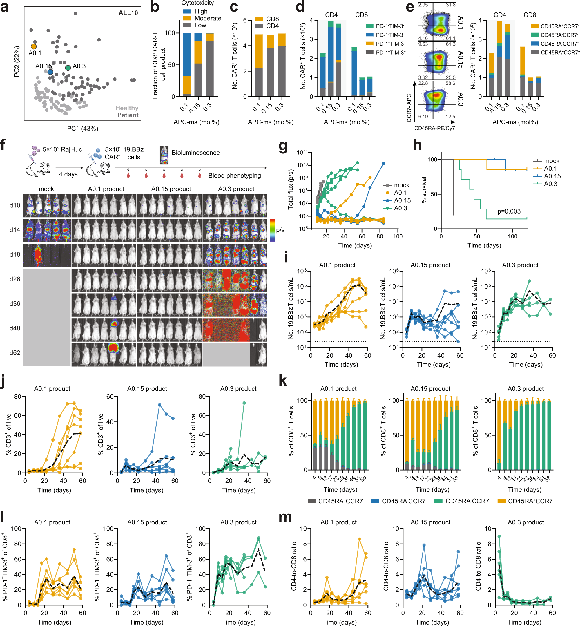
a Selection of APC-ms-primed CAR-T cell products for in vivo analysis. Three CAR-T cell products (0.1 mol%, 0.15 mol%, and 0.3 mol% APC-ms; abbreviated A0.1, A0.15, and A0.3, respectively) derived from an ALL sample (ALL10) were used. Properties of the selected CAR-T cell products, including cytotoxicity classification (b), the number of CD4+ or CD8+ cells (c), PD-1 or TIM-3 expressing T cells (d), and CD45RA or CCR7-expressing T cells (e). Representative FACS plots showing CD45RA and CCR7 expression among CD8+ T cells shown in e; left. f Study outline of disseminated Raji xenograft model and bioluminescent images showing tumor burden. 5 × 105 luciferized Raji cells were administered four days prior to treatment with 5 × 105 CAR+ T cells. CAR-T cell products generated via APC-ms from ALL10 were used for the animal study: mock, n = 5; A0.1 (0.1 mol% APC-ms stimulated CAR-T cells), n = 7; A0.15 (0.15 mol% APC-ms stimulated CAR-T cells), n = 7; A0.3 (0.3 mol% APC-ms stimulated CAR-T cells), n = 7 mice. Quantification of bioluminescent signal (g) and animal survival (h). Mice were bled at the indicated time points, and blood cells were processed and analyzed by flow cytometry. i In vivo concentration of circulating CAR-T cells following infusion. j Change in frequency of CD3+ T cells following infusion. Change in CD45RA or CCR7 expression in CD8+ T cells (k), PD-1/Tim-3 co-expression in CD8+ T cells (l), and CD4-to-CD8 ratio (m) following CAR-T cell infusion. Dotted black curves in i, j and l, m represent averages. Data in k represents mean ± s.e.m. and one experimental replicate. Animal survival in h was calculated using a two-tailed log-rank Mantel–Cox test. Two animals in the A0.15 group were excluded due to non-tumor-related complications.