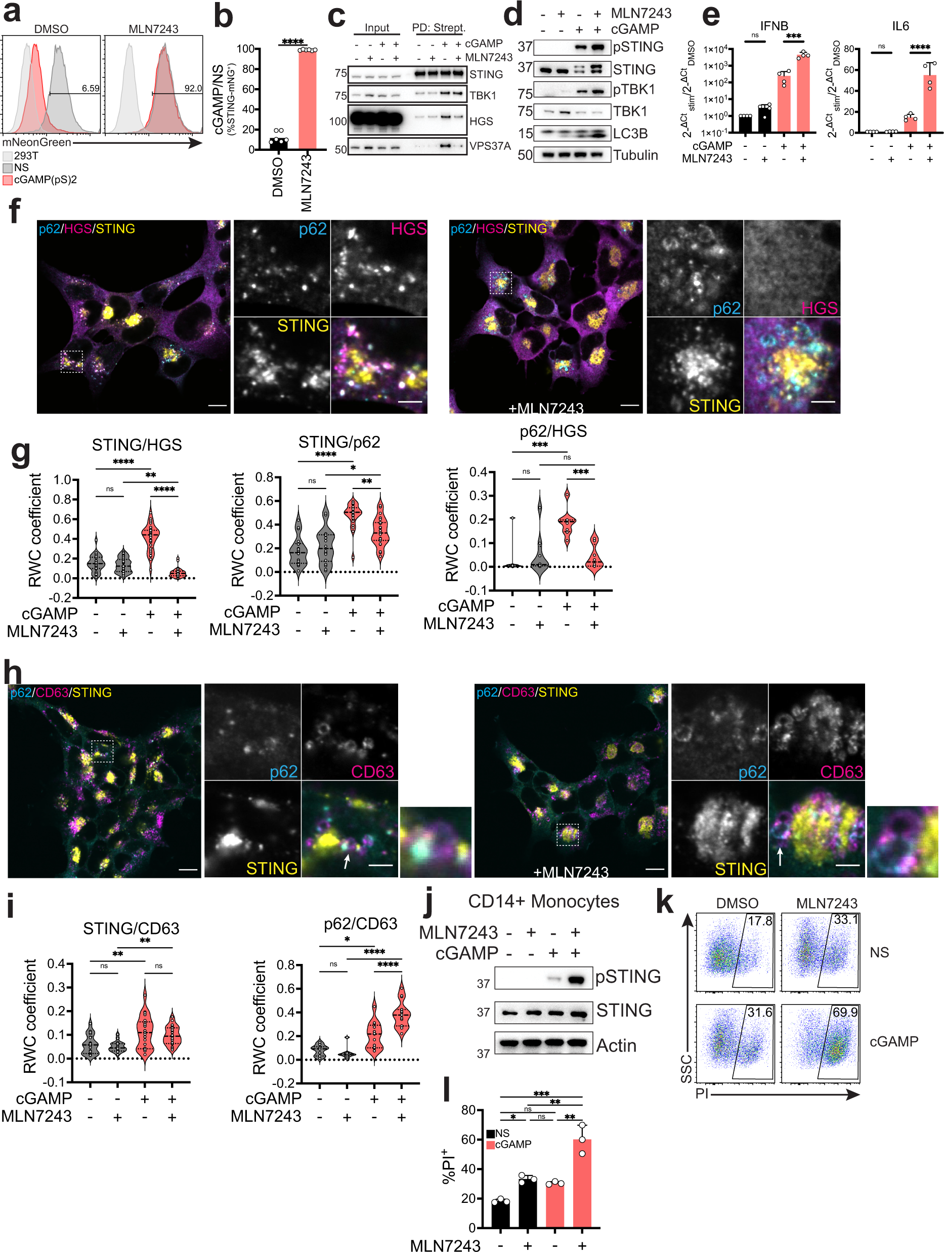
Fig. 5: STING ubiquitination creates a platform at the endosome for STING degradation.
From: ESCRT-dependent STING degradation inhibits steady-state and cGAMP-induced signalling

a mNG levels in 293T STING-mNG stimulated with 4 µg/ml 2’3’-cGAMP(pS)2 (in medium) for 8 h with 0.5 µM MLN7243. One representative plot of n = 3 independent experiments with n = 2 technical replicates per experiment. b Ratio percentage of STING-mNG positive cells in cells stimulated as in a. Dots represent an individual replicate. Two-tailed paired t-test. c Immunoblot of the indicated proteins in the input or after streptavidin pull-down in 293T STING-TurboID stimulated with 2 µg/ml cGAMP (in perm buffer) for 3 h with 0.5 µM MLN7243. One representative blot of n = 3 independent experiments. d Immunoblot of the indicated proteins in BJ1 fibroblasts stimulated with 0.5 µg/ml cGAMP (in perm buffer) for 2 h with 0.5 µM MLN7243. One representative blot of n = 3 independent experiments. e qPCR for IFNβ and IL6 in BJ1 fibroblasts stimulated with 0.5 µg/ml cGAMP (in perm buffer) for 8 h with 0.5 µM MLN7243. n = 2 independent experiments with n = 2 technical replicates. One-way ANOVA on log-transformed data with Dunnet multiple comparison. f Immunofluorescence of p62 (cyan), HGS (magenta) and STING (yellow) in in 293T STING-HA stimulated with 2 µg/ml cGAMP (in perm buffer) and MLN7243 for 2 h. Dashed boxes represent the cropped regions shown in the right panels. One representative field of n ≥ 5 fields in n = 2 experiments. Scale bar is 10 µm for wide-field and 3 µm for enlargement. g Rank Weighted Colocalization (RWC) for the indicated stainings. Dots represent colocalization in a field. n = 2 experiments with n ≥ 5 fields. One-way ANOVA with post-hoc Tukey test. h Immunofluorescence of p62 (cyan), CD63 (magenta) and STING (yellow) in cells stimulated as in f. i RWC for the indicated stainings. Dots represent colocalization calculated in a field. n = 2 experiments with n ≥ 5 fields. One-way ANOVA with post-hoc Tukey test. j Immunoblot of the indicated proteins in CD14+ monocytes treated with 5 µg/ml cGAMP (in medium) for 8 h. One representative donor of n = 3 donors. k Propidium Iodide (PI) staining in CD14+ monocytes treated as in j. One representative donor of n = 3 donors. l %PI+ CD14+ monocytes treated as in j. Dots represent donors (n = 3). One-way ANOVA with post-hoc Tukey test. In all panels, bar plots show mean and error bars standard deviation. Marker unit for Westen blots is KDa. *p < 0.05, **p < 0.01, ***p < 0.001, ****p < 0.0001, ns not significant.