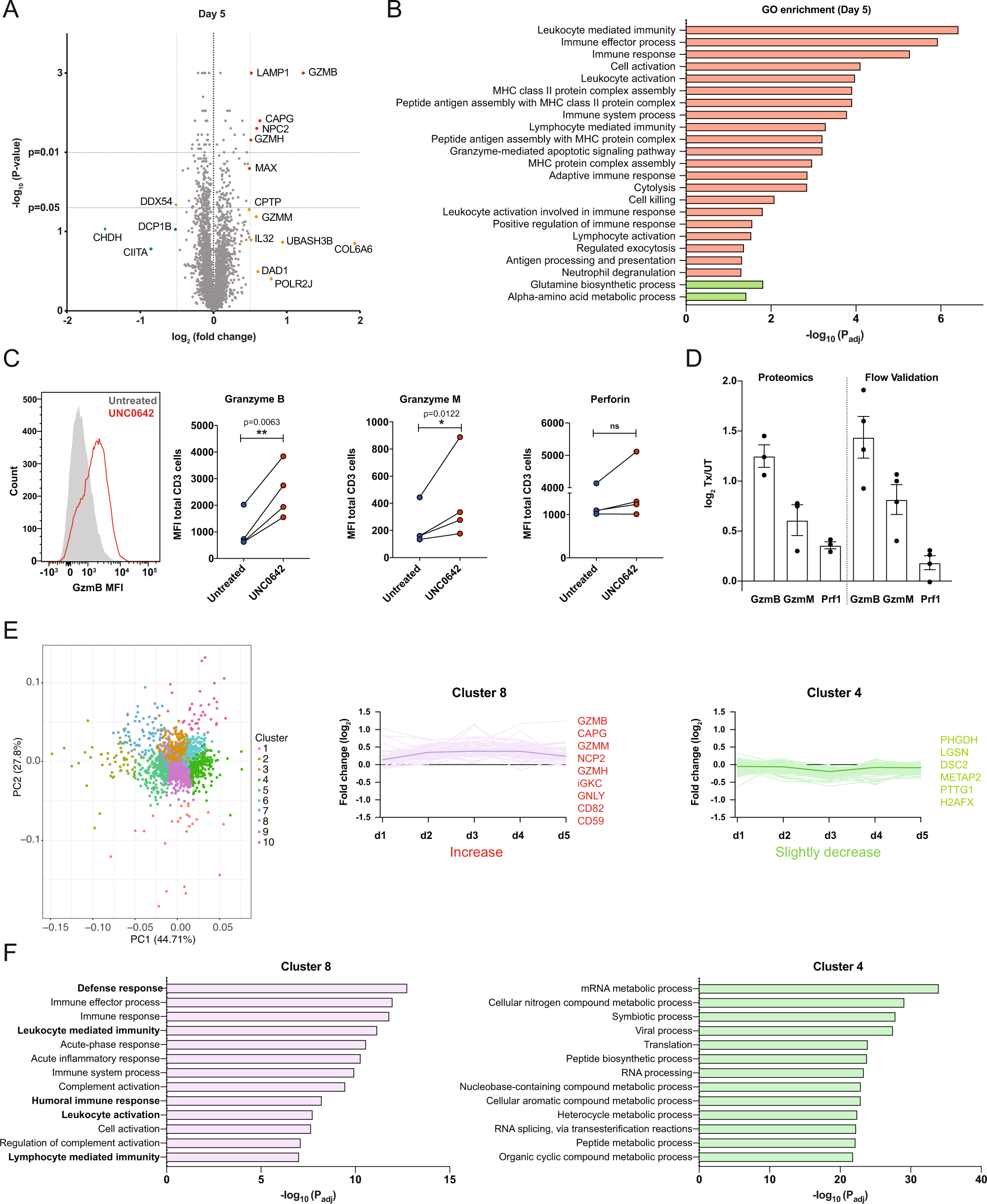
Fig. 4: Changes in protein abundance in T cells after UNC0642 treatment assayed using TMT labeling.

A Changes in protein abundance of T cells after 5 days of UNC0642 treatment. Data are analyzed with two-sided t tests, N = 3 biologically independent donors. B Change in pathway scores after drug treatment of the differentially abundance proteins. Pathway scores and significance were identified using Panther classification system. Upregulated pathways are indicated in red and downregulated pathways are indicated in green. C Flow cytometry validation of changes in protein abundance in GZMB, GZMM and PRF1 after drug treatment. Data are non-normalized MFI reads and are analyzed with two-sided paired t-test, N = 4 biologically independent donors. D Comparison of protein expression assayed in by proteomics as in A and flow cytometry as in C. N = 3 donors for proteomics; 4 donors for flow cytometry. Data are represented as fold-change from untreated paired samples and are shown as mean ± SEM. E Proteins grouped by changes in abundance over time using k-means clustering, represented on a PCA plot (left) and on a plot showing fold-change over time (right). All data points are plotted and dark lines indicate mean for each group. F Change in pathway scores in the Cluster 8 (proteins increasing with the UNC0642 treatment) and 4 (proteins decreasing with UNC0642 treatment). *P < 0.05, **P < 0.01. Source data are provided as a Source Data file.