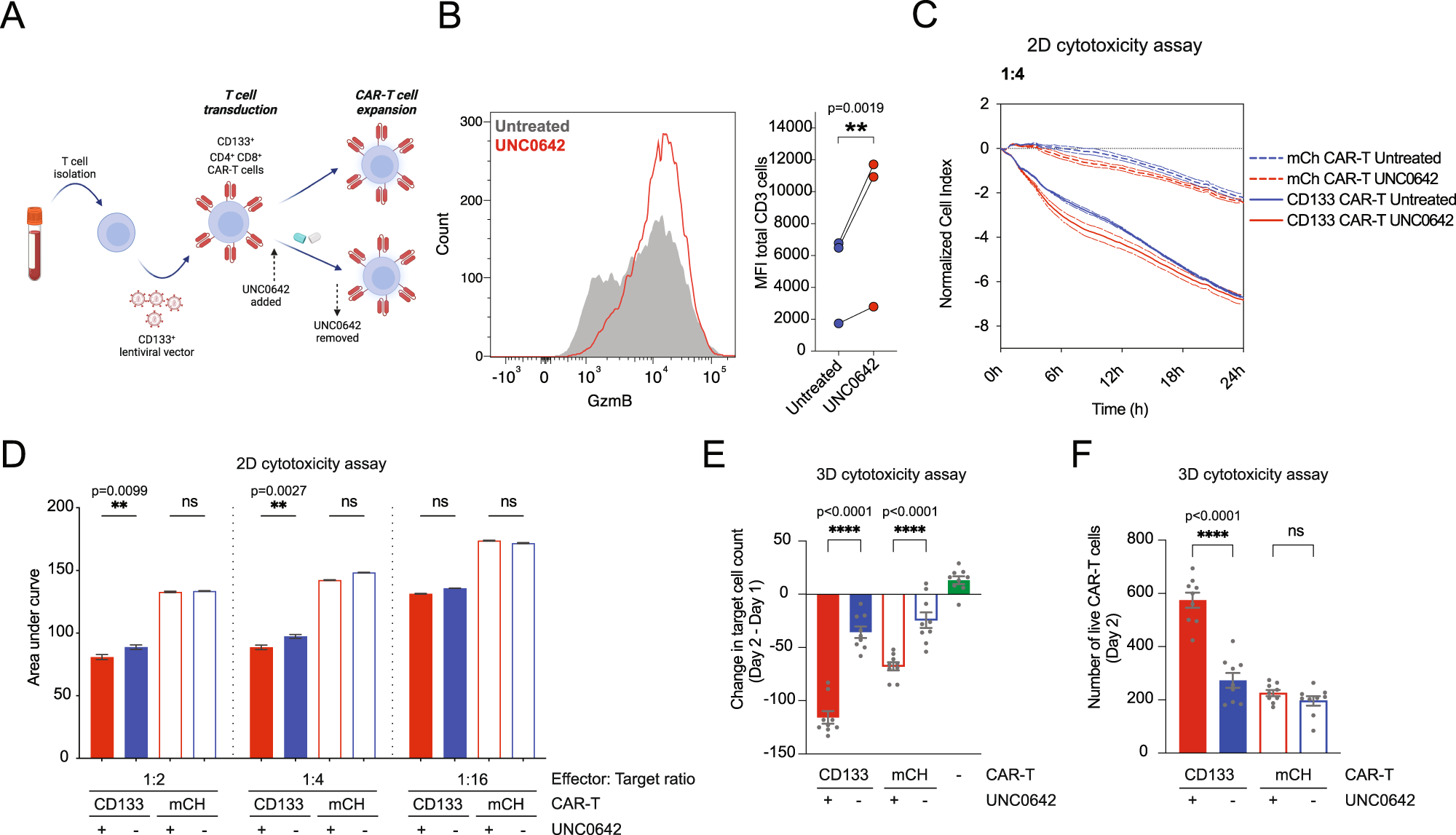
Fig. 7: UNC0642 treatment increases engineered CAR-T cell cytotoxicity.

A Workflow for CD133+ CAR-T production and UNC0642 treatment. Created with BioRender.com. B Granzyme B expression levels in CAR-T cells after UNC0642 treatment (n = 3 donors). C Example normalized cell index for 2D target cell killing assay for untreated and UNC0642-treated CD133+ and mCH (CD133-) CAR-T cells. CAR-T cells were added to target cells at a 1:4 effector: target ratio (n = 3 donors). D Area under the curve for normalized cell index as show in C for untreated and UNC0642-treated CD133+ and mCH CAR-T cells at 1:2, 1:4 and 1:16 effector:target ratios. Data are analyzed with one-way ANOVA with multiple comparisons (n = 3 donors). E 3D target cell killing assay for untreated and UNC0642-treated CD133+ and mCH CAR-T cells at day 2 after CAR-T addition. Data are normalized to no T cell target cell numbers. Data are analyzed with one-way ANOVA with multiple comparisons. N = 9 analyzed ROI regions from three biologically independent donors. F CAR-T cell migration in 3D target cell killing assay for untreated and UNC0642-treated CD133+ and mCH CAR-T cells at day 2. Data are analyzed with one-way ANOVA with multiple comparisons. N = 9 analyzed ROI regions from three biologically independent donors. All data are shown as mean ± SEM. *P < 0.05, **P < 0.01, ***P < 0.001, ****P < 0.0001. Source data are provided as a Source Data file.