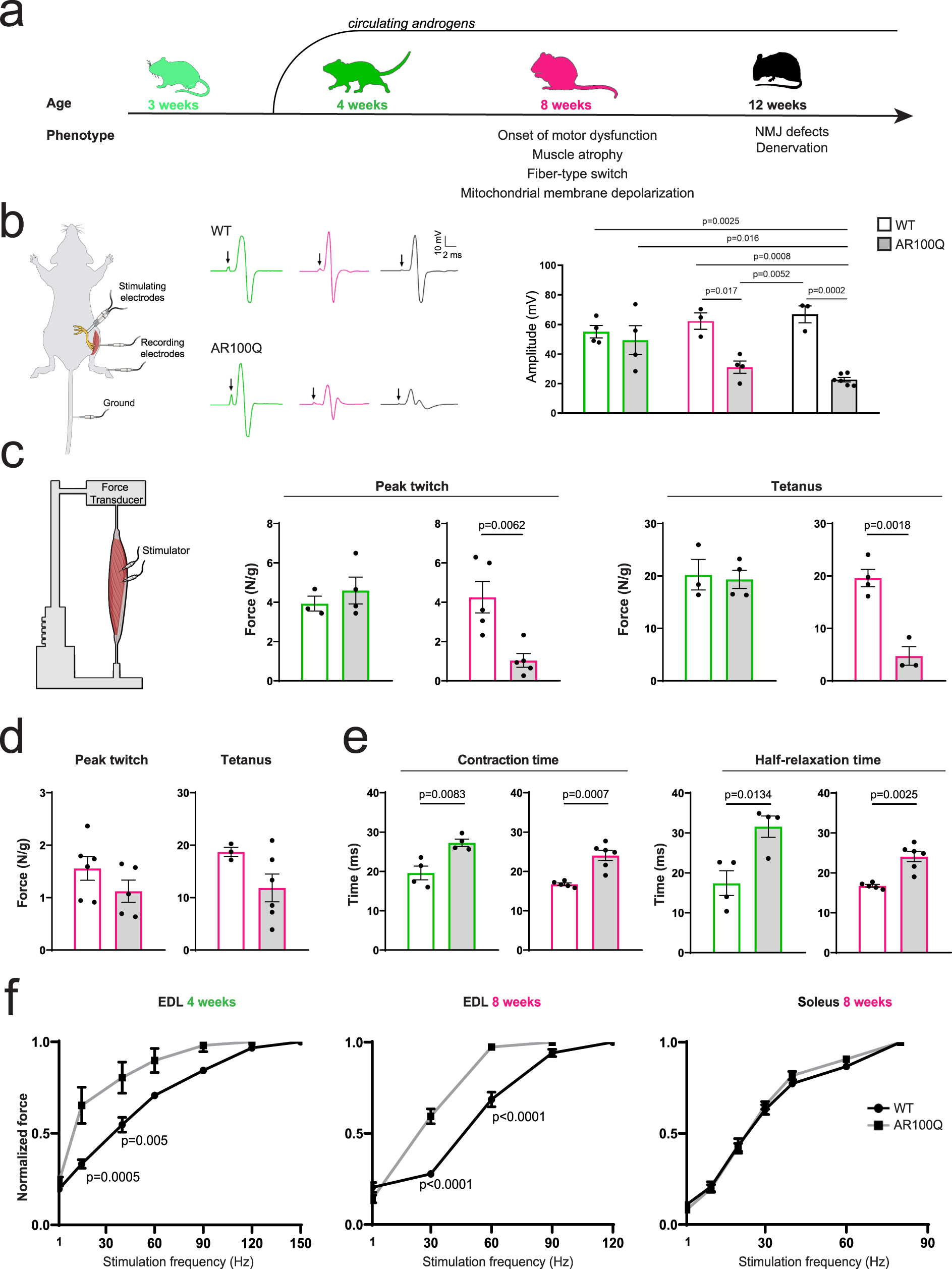
Fig. 1: Prolonged muscle contraction/relaxation time precedes defects in intrinsic muscle force generation in SBMA mice.

a Scheme of disease progression in AR100Q-transgenic mice. We assigned a color code to distinguish three stages of the disease: green: 4 weeks of age - before the onset of motor dysfunction; magenta: 8 weeks of age - the onset of motor dysfunction; black: 12 weeks of age - late stage of the disease. The phenotype was previously described5. b CMAP analysis in the TA muscle of 4-week-old (green), 8-week-old (magenta), and 12-week-old (black) WT and AR100Q mice (each dot is the average of 3 measures/muscle; n = 4 mice/WT/1M; n = 4 mice/AR100Q/1M; n = 3 mice/WT/2M; n = 4 mice/AR100Q/2 M; n = 3 mice/WT/3M; n = 5 mice/AR100Q/3M;). c Generation of intrinsic force in the EDL muscle of 4-week-old (green) and 8-week-old (magenta) WT and AR100Q mice (single twitch: n = 3 mice/WT/1 M; n = 4 mice/AR100Q/1M; n = 5 mice/WT/2M; n = 5 mice/AR100Q/2M; tetanus: n = 3 mice/WT/1 M; n = 4 mice/AR100Q/M; n = 4 mice/WT/2 M; n = 3 mice/AR100Q/2M). d Generation of intrinsic force in the soleus muscle of 8-week-old (magenta) WT and AR100Q mice (single twitch: n = 6 mice/WT/2 M; n = 5 mice/AR100Q/2 M; tetanus: n = 3 mice/WT/2M; n = 6 mice/AR100Q/2M). e Peak contraction and half-relaxation time in the EDL muscle of 4-week-old (green) and 8-week-old (magenta) WT and AR100Q mice (contraction time: n = 4 mice/WT/1 M; n = 4 mice/AR100Q/1M; n = 5 mice/WT/2 M; n = 6 mice/AR100Q/2 M; half-relaxation time: n = 4 mice/WT/1 M; n = 4 mice/AR100Q/1M; n = 5 mice/WT/2 M; n = 5 mice/AR100Q/2M). f Intrinsic muscle force/frequency in the indicated muscles of WT and AR100Q mice (EDL: n = 3 mice/WT/1M; n = 4 mice/AR100Q/1M; n = 5 mice/WT/2M; n = 6 mice/AR100Q/2M; Soleus: = 6 mice/genotype/2M). The graphs show the mean ± SEM; significance was tested with two-way ANOVA followed by Tukey’s HSD test (b, f) or by the two-tailed Student’s t-test (c-e). Source data are provided as a Source Data file.