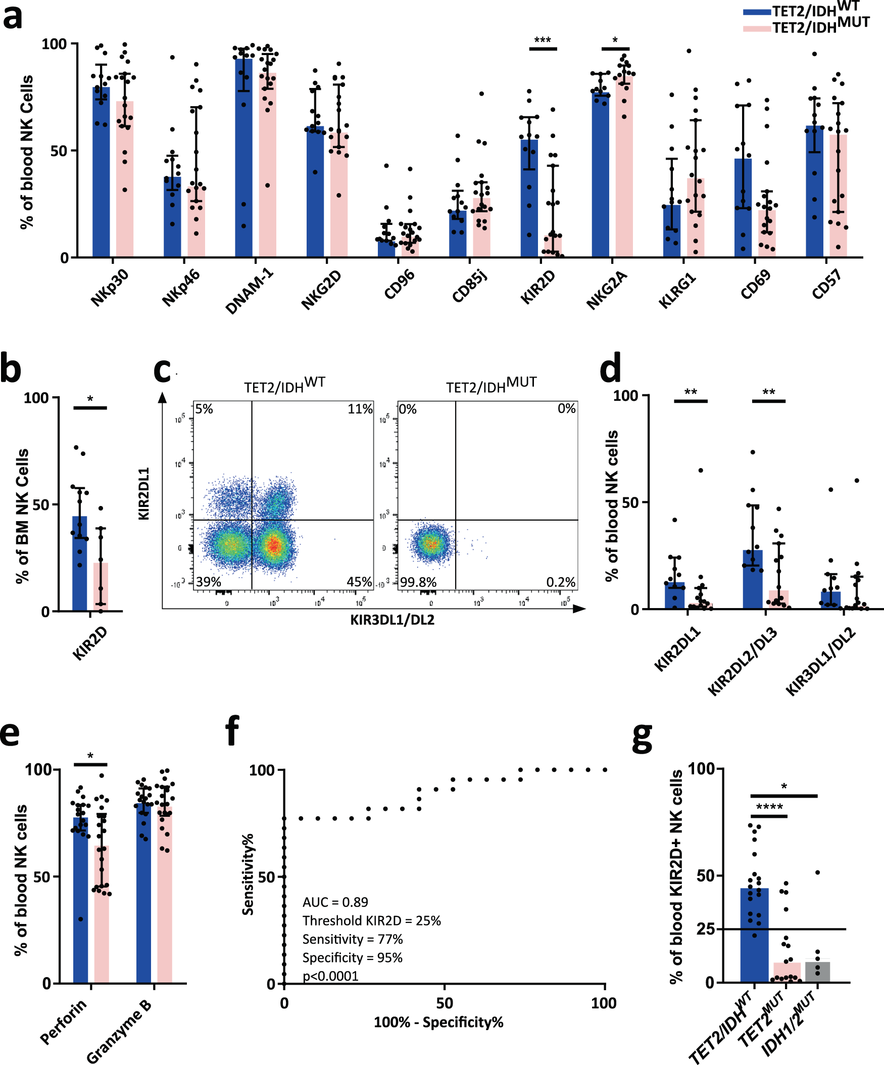
Fig. 1: TET2/IDH mutations in MDS/CMML patients lead to the reduction of KIR and Perforin expression in NK cells.
From: Myelodysplastic Syndrome associated TET2 mutations affect NK cell function and genome methylation

a Percentages of blood NK cells expressing activating (NKp30, NKp46, DNAM-1, NKG2D) and inhibitory (CD96, CD85j, KIR2D, NKG2A) receptors, and maturation/activation markers (KLRG1, CD69, CD57) were measured by flow cytometry in TET2/IDHWT (n = 13, n = 11 for NKG2A) and TET2/IDHMUT (n = 19, n = 15 for NKG2A) MDS/CMML patients. Statistics were calculated with the nonparametric Mann–Whitney test, two-sided, KIR2D ***p = 0.0005, NKG2A *p = 0.0246. b Percentages of KIR2D+ BM NK cells measured by flow cytometry in TET2/IDHWT (n = 12) and TET2/IDHMUT (n = 7) MDS/CMML patients. Statistics were calculated with the nonparametric Mann–Whitney test two-sided *p = 0.013. c and d Specific expression of KIR2DL1, KIR2DL2/DL3, and KIR3DL1/DL2 in blood NK cells detected by flow cytometry in TET2/IDHWT (n = 11) and TET2/IDHMUT (n = 15) MDS/CMML patients. One representative example is shown in c. Statistics were calculated with the nonparametric Mann–Whitney test, KIR2DL1 **p = 0.0092, two-sided KIR2DL2/DL3 **p = 0.0077. e Intracellular perforin and granzyme B expression in blood NK cells measured by flow cytometry in TET2/IDHWT (n = 19) and TET2/IDHMUT (n = 22) MDS/CMML patients. Statistics were calculated with the nonparametric Mann–Whitney test *p = 0.0337. f Receiver operating characteristic (ROC) curve depicting the relationship of true TET2 mutation presence (sensitivity) and false TET2 mutation presence (100%-specificity) for a KIR2D expression threshold at 25% in blood NK cells (p < 0.0001) quantified by flow cytometry in TET2/IDHWT (n = 19) and TET2MUT (n = 17) MDS/CMML patients. g KIR2D expression on blood NK cells of the TET2/IDHWT (n = 19), TET2MUT (n = 17) and IDHMUT (n = 5) patients showed in the ROC curve. The horizontal black bar indicates the threshold at 25% KIR2D+ NK cells. Statistics were calculated with the nonparametric Mann–Whitney test, TET2/IDHWT vs. TET2MUT: ****p < 0.0001; TET2/IDHWT vs. IDHMUT: *p = 0.0152. For all the analysis, data are presented as medians and interquartile ranges. Source data are provided as a Source Data file.