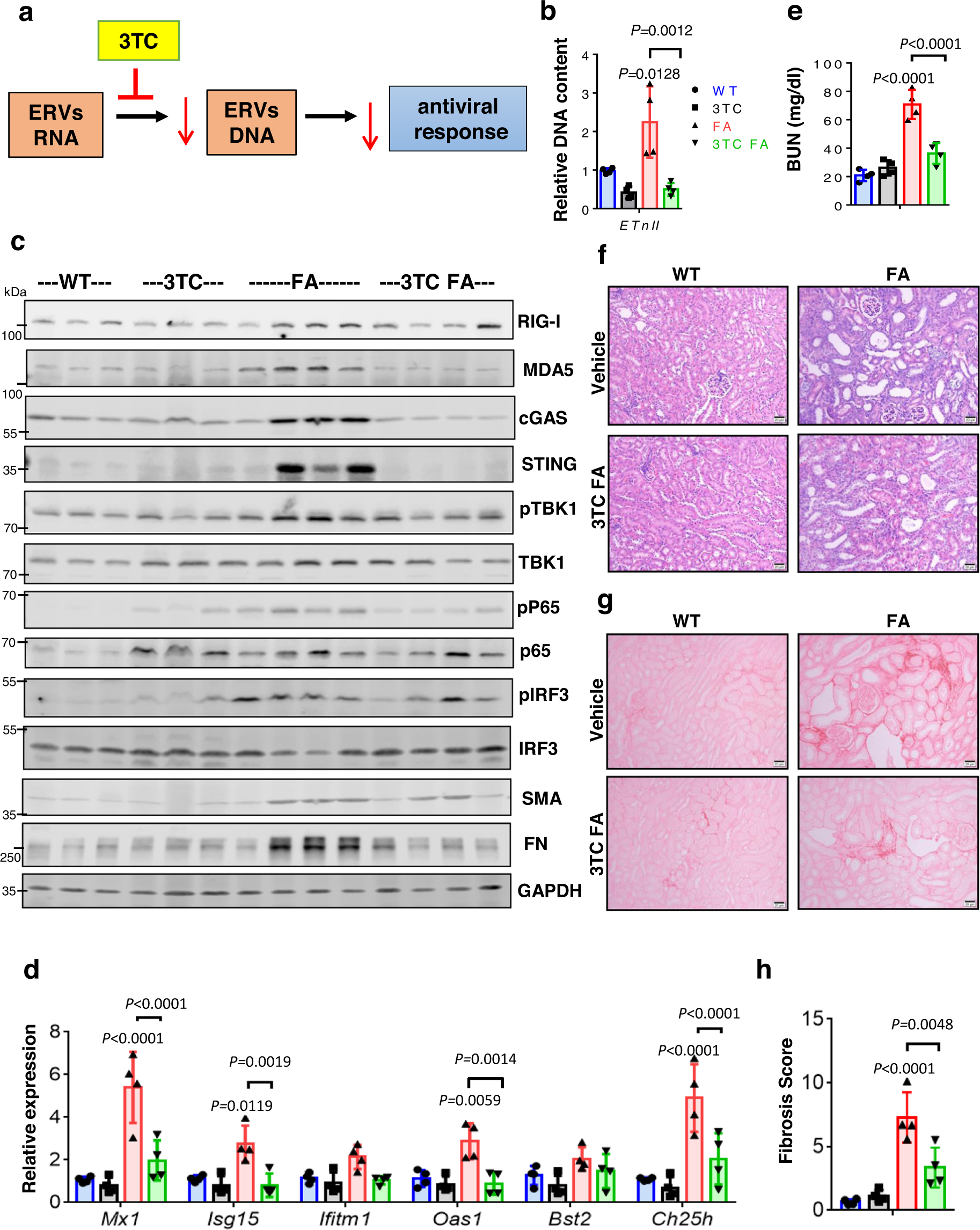
Fig. 9: Antiviral Lamivudine (3TC) treatment protected mice from FA-induced injury.

a Experiment design. b ERV DNA content (Etnii) in kidneys of WT and FA mice treated with or without 3TC (WT, blue; 3TC, black; FA, red; 3TC FA, green; n = 4 in each). c Western blots showing protein levels of RIG-I, MDA5, cGAS, STING, pTBK1, TBK1, pP65, P65, pIRF3, IRF3, FN, and SMA in kidneys of WT and FA mice treated with or without 3TC. GAPDH was used as a loading control. d Relative mRNA level of ISGs (Mx1, Isg15, Ifitm1, Oas1, Bst2, and Ch25h) in kidneys of WT and FA mice treated with or without 3TC (n = 4 in each). e Serum BUN levels of WT and FA mice treated with or without 3TC (n = 4 in each). f Representative images of H&E staining of kidney sections from WT and FA mice treated with or without 3TC. Scale bar: 10 µm. g Representative images of Sirius red stained kidney sections of WT and FA mice treated with or without 3TC. Scale bar: 10 µm. h Quantification of tubulointerstitial fibrosis by Sirius red staining in WT and FA mice treated with or without 3TC (n = 4 in each). The data are represented as mean ± s.e.m. and all data were analyzed using a one-way ANOVA followed by Tukey post hoc test for multigroup comparison (b, d, e, h). Data were representative of two independent experiments (f, g). The blots shown are representative of n = 2 biological replicates. Source data are provided as a Source Data file.