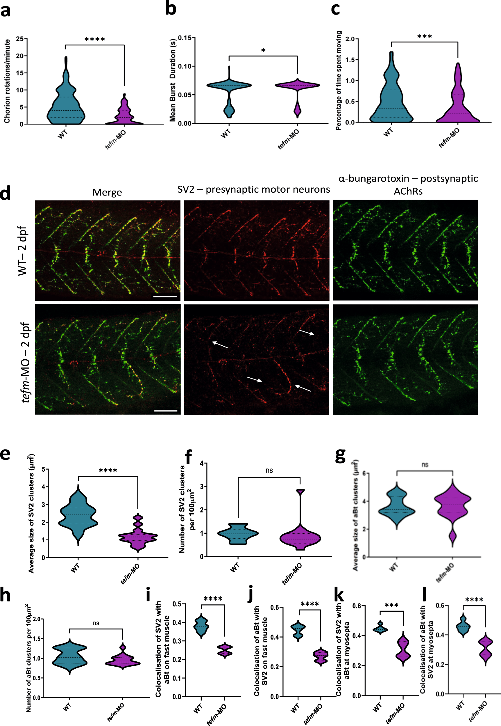
Fig. 7: Early movement behaviours and neuromuscular junction morphology of tefm-MO and tefm (F0) zebrafish.
From: TEFM variants impair mitochondrial transcription causing childhood-onset neurological disease

a Chorion rotations per minute (p < 0.0001, two-sided Mann–Whitney test, n = 133 control and 132 tefm-MO), ****p < 0.0001. b Mean chorion rotation duration in seconds (p = 0.015, two-sided Mann–Whitney test, n = 128 control and 121 tefm-MO), *p < 0.05. c Percentage of time spent moving in control and tefm-MO zebrafish at 1 dpf (p = 0.0006, two-sided Mann–Whitney test, n = 133 control and 167 tefm-MO), ***p < 0.001. d Representative images of neuromuscular junctions from wild-type (WT) and tefm-MO zebrafish at 2 dpf (days post fertilization). Acetylcholine receptors (AChRs) are stained with fluorophore bound α-bungarotoxin (aBt, green), and motor neurons detected with an antibody against synaptic vesicle protein 2 (SV2, red). White arrows indicate points of interest, such as lack of neuron outgrowth or improper neuron migration. Scale bar = 50 µm. e Average size of SV2 clusters (p < 0.0001, two-sided unpaired t-test, n = 12 WT and n = 15 tefm-MO), ****p < 0.0001. f Number of SV2-positive clusters per 100 µm2 (p = 0.124, two-sided Mann–Whitney test, n = 12 WT and n = 15 tefm-MO), ns not significant. g Average size of aBt clusters (p = 0.788 two-sided Mann–Whitney test, n = 12 WT and n = 15 tefm-MO), ns not significant. h Number of aBt-positive clusters per 100 µm2 (p = 0.196 two-sided Mann–Whitney test, n = 12 WT and n = 15 tefm-MO), ns not significant. i Colocalization of SV2-positive signal with αBT on fast muscle using Mander’s correlation coefficient (0 = no colocalization, 1 = full colocalization, p < 0.0001, two-sided nested t-test, n = 10 WT and n = 15 tefm-MO), ****p < 0.0001. j Colocalization of αBT with SV2-positive signal on fast muscle (p < 0.0001, two-sided nested t-test, n = 10 WT and n = 15 tefm-MO), ****p < 0.0001. k Colocalization of SV2-positive signal with αBT on slow muscle (p = 0.0003, respectively, two-sided unpaired t-test, n = 10 WT and n = 15 tefm-MO), ***p < 0.001. l Colocalization of αBT with SV2-positive signal on slow muscle (p < 0.0001, respectively, two-sided unpaired t-test, n = 10 WT and n = 15 tefm-MO), ****p < 0.001. Dashed line shows the median, dotted lines show the quartiles.