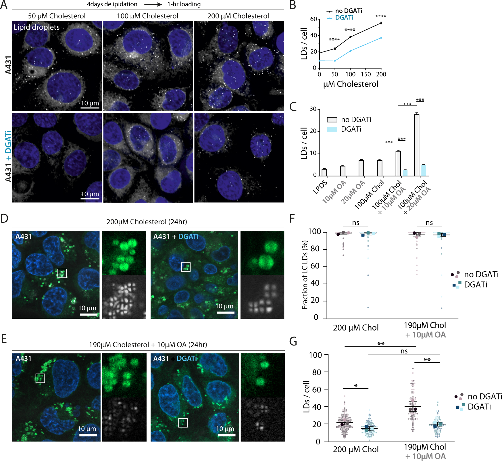
Fig. 2: TGs stimulate cholesterol lipid droplet assembly in cells.

A Maximum intensity projections of confocal images of lipid droplets. A431WT cells starved in 5% LPDS for 4 days + DGATi for overnight and loaded with indicated concentrations of cholesterol/cyclodextrin for 1 hour ± DGATi. Cells were fixed and stained with LD540 and DAPI. Scale bar = 10 µm. The experiment was independently repeated three times with similar results. B Quantification of lipid droplet numbers per cell. n = 899 cells for 0 µM, 944 cells for 0 µM + DGATi, 734 cells for 50 µM, 1016 cells for 50 µM + DGATi, 547 cells for 100 µM, 948 cells for 100 µM + DGATi, 705 cells for 200 µM, and 864 cells for 200 µM + DGATi condition. Mean ± SEM. ****p < 0.0001, two-tailed student’s t test. C A431WT cells loaded with cholesterol, oleic acid, or both cholesterol and oleic acid with indicated concentrations for 30 min ± DGATi after similar starvation as in A. Quantification of lipid droplet numbers per cell from confocal images of fixed cells stained with LD540 and DAPI. n = 631 cells for LPDS, 899 cells for 10 µM OA, 1175 cells for 20 µM OA, 951 cells for 100 µM chol, 1471 cells for 100 µM chol + 10 µM OA, 929 cells for 100 µM chol + 20 µM OA, 1051 cells for 100 µM chol + 10 µM OA + DGATi, and 870 cells for 100 µM chol + 20 µM OA + DGATi condition. Mean ± SEM. In 20 µM OA + 100 µM chol + DGATi, more CEs are synthesized compared to 10 µM OA + 100 µM chol + DGATi (see Supplementary Figure 2 F), in line with more LDs being formed. ****p < 0.001, two-tailed student’s t test. D A431 cells imaged after 24 h of cholesterol (200 µM) or cholesterol (200 µM) and DGAT inhibitors feeding. Bodipy was added upon imaging for LD labeling and analysis (F). E A431 cells imaged after 24 h of cholesterol (190 µM) + oleic Acid (10 µM) or cholesterol (190 µM) + oleic acid (10 µM) and DGAT inhibitors feeding. Bodipy was added upon imaging for LD labeling and analysis (G). F Analysis of D and E. Fraction of liquid crystalline LDs, Mean ± SD. N = 65, 54, and 39 cells for 200 µM cholesterol. N = 49, 42, and 37 cells for 200 µM cholesterol + DGATi. N = 40, 20, and 34 cells for the 190 µM cholesterol + 10 µM OA. N = 41,27, and 26 for 190 µM cholesterol + 10 µM OA + DGATi. Each color point represents a data point from a replicate. The experiment was independently repeated three times with similar results. ns p = 0.4647 & p = 0.9444, no significant differences two-tailed Nested t test. G Analysis of D and E. Number of LDs per cell, Mean ± SD. N = 65, 54, and 39 cells for 200 µM cholesterol. N = 49, 42, and 37 cells for 200 µM cholesterol + DGATi. N = 40, 20, and 34 cells for the 190 µM cholesterol + 10 µM OA. N = 41, 27, and 26 for 190 µM cholesterol + 10 µM OA + DGATi. Each color point represents a data point from a replicate. The experiment was independently repeated three times with similar results. (Left to Right) *p = 0.027,**p = 0.0065, ns p = 0.0547,** p = 0.0047 two-tailed Nested t tests.