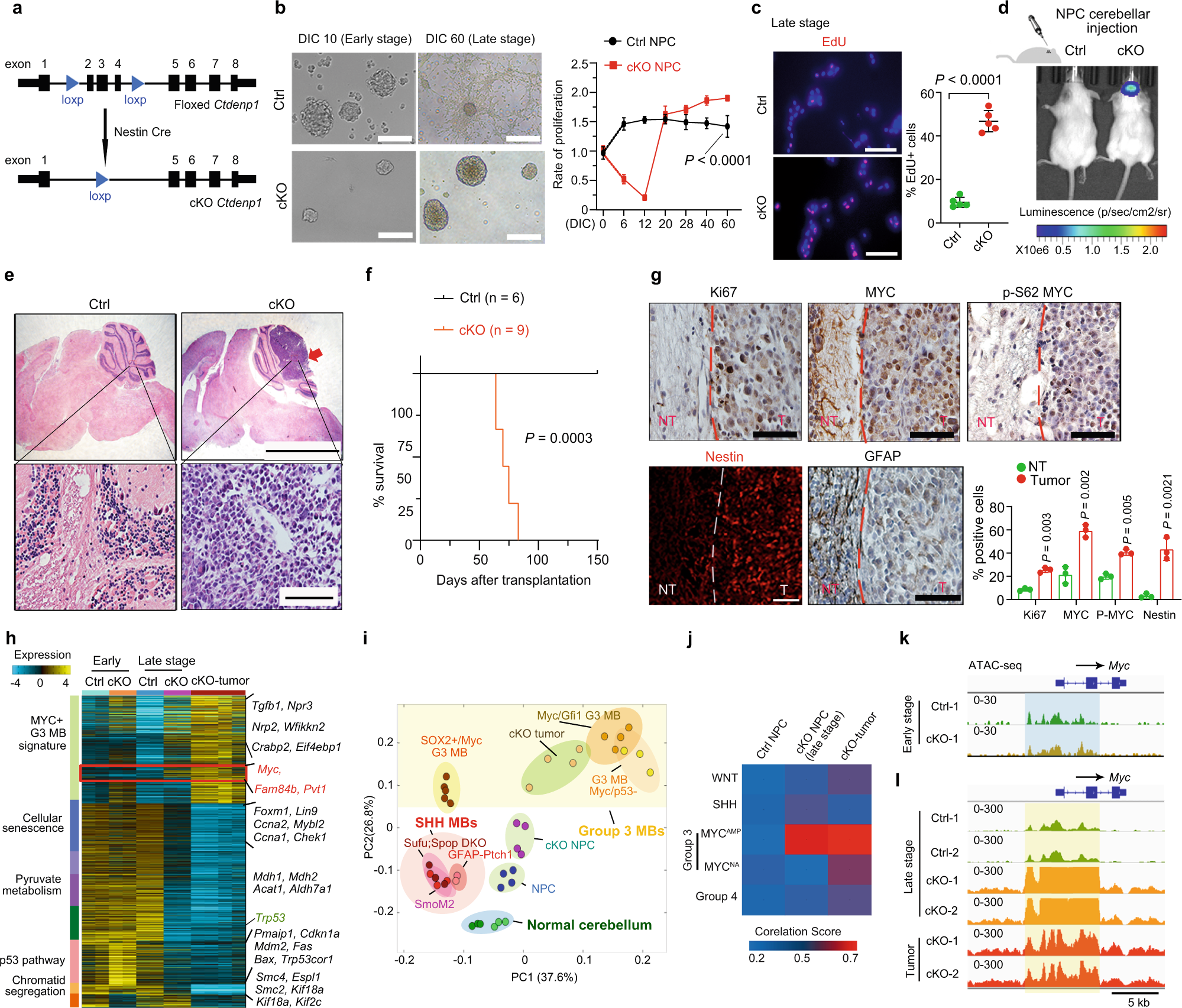
Fig. 4: Ctdnep1 ablation in cerebellar NPCs induces G3 MB-like tumor formation.

a Diagram depicting the generation of Ctdnep1-cKO mice. b Left and middle, representative images (left) of Ctdnep1-cKO NPCs (cKO) and control (Ctrl) NPCs at different stages. Right, relative proliferative rates of control and Ctdnep1-cKO NPCs at the different stages of in vitro culture (right). n = 5 independent experiments. Scale bars: 100 μm. c Left: Representative images of EdU stained control and Ctdnep1-cKO NPCs. Scale bar: 100 μm. Right: Percentages of EdU+ cells (n = 5 independent experiments) in Ctdnep1-cKO or WT NPC at late-stage (DIC 60). d Representative bioluminescence imaging of mice transplanted with WT or Ctdnep1-cKO NPCs at 65 days post-transplantation. e Hematoxylin and eosin staining of cerebellum sections with WT or Ctdnep1-cKO NPCs transplantation. Scale bars: 5 mm (upper) and 100 μm (lower). n = 5 independent allografts/group. f Survival curves for animals transplanted with Ctrl and Ctdnep1-cKO NPCs. Log-rank test. g Representative immunostaining and quantification of the labeled cells in tumor and para-tumor regions from Ctdnep1-cKO NPCs transplanted cerebella. Scale bars: 50 μm. n = 3 independent allografts/group; NT, non-tumor region of the samples with tumor; T, tumor tissue. h Heatmap of differentially expressed genes in Ctdnep1-cKO tumors, Ctdnep1-cKO NPCs, and Ctrl NPCs. n = 2 independent samples/group. i Principal component analysis of transcriptomes of Ctdnep1-cKO NPCs (DIC 60) and cKO tumors with mouse SHH (SmoM2 OE36 and GFAP-cKO Ptch191) and G3 MB (Myc_Gfi1 tumor92, Myc/Trp53- Group3 MB93, and Sox2+ Myc35 models and normal cerebella36,37. j Correlation of transcriptomic profiles of Ctdnep1-cKO NPCs (DIC 60) and cKO tumors with human MB subgroups using MB signature genes. MYCAMP and MYCNA represent MYC amplification and non-amplification G3-MBs, respectively. k, l Genome browser tracks of ATAC-seq signals at the locus of Myc in control NPCs and Ctdnep1-cKO NPCs at DIC 10 (k) or DIC 60 or Ctdnep1-cKO tumor cells (l). Highlights: the promoter/enhancer of Myc. The data are presented as mean values ± SD. Two-tailed Student’s t test for b, c, g. Source data are provided as a Source Data file.