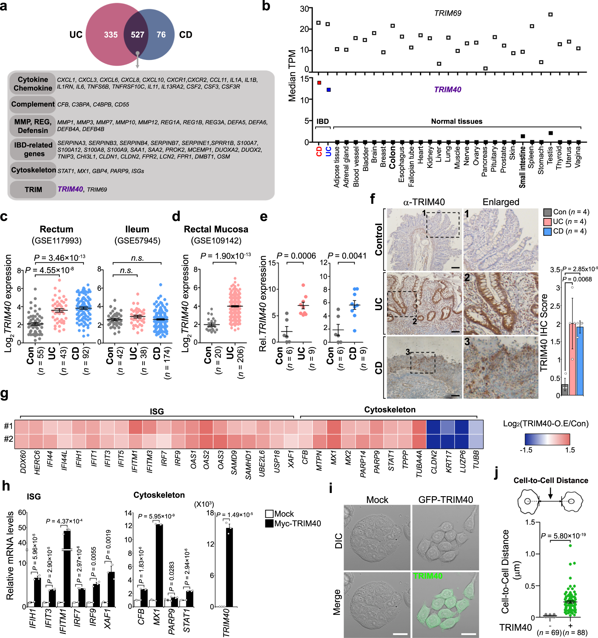
Fig. 1: TRIM40 upregulation is associated with IBD pathogenesis through morphological and cytoskeletal alterations.
From: TRIM40 is a pathogenic driver of inflammatory bowel disease subverting intestinal barrier integrity

a Venn diagram illustrating the overlap among differentially expressed genes from UC and CD patients, and healthy controls. b TRIM69 or TRIM40 expression in RNA-seq data from IBD (GSE117993) compared with normal tissues from the Genotype-Tissue Expression project. Bold letters; normal intestinal tissues. c, d Comparison of TRIM40 expression in the rectum and ileum (c) or rectal mucosa (d) between UC, CD, and normal samples (GSE117993, GSE57945, and GSE109142). P values are determined by unpaired two-tailed t test. (n, numbers of patients; mean ± SD). n.s.; not significant. e qPCR showing TRIM40 mRNA levels in IBD compared with normal tissues. P values are determined by unpaired two-tailed t test. (n, numbers of patients; mean ± SD). f IHC analysis of TRIM40 on control, UC, or CD patients. The mean IHC score ± SD of all samples from controls, UC, or CD was 0.3 ± 0.17, 2.0 ± 0.71, 1.9 ± 0.17, respectively (×100). P values are determined by unpaired two-tailed t test. (n = 4 biologically independent samples; mean ± SD). Enlarged views of the regions (#1–3) are denoted by the black dashed squares. Scale bars, 100 μm. g Heat map showing the relative expression of the indicated genes by RNA-seq in control vector- or Myc-TRIM40-expressing HT-29 cells. The selected genes in the heat map were ISGs and cytoskeleton-related genes. Red or blue colors represent high- or low-fold change, respectively. O.E.; overexpression. RNA-seq results were obtained in two independent experiments (#1, #2). h qPCR showing relative mRNA levels of the indicated genes in control vector- or Myc-TRIM40-expressing HT-29 cells. P values are determined by unpaired two-tailed t test. (n  =  3 biological independent experiments, mean ± SD). i, j Microscopic analysis showing morphological deformation in control or GFP-TRIM40-expressing HT-29 cells. Scale bars, 10 µm. Graphs showing comparison of cell-to-cell distance in control or GFP-TRIM40-expressing HT-29 cells. The distance was analyzed by ImageJ software (V 1.8.0) and P values are determined by unpaired two-tailed t test. (n, biologically independent measurements of the distance between cells; mean ± SD). Source data are provided as a Source Data file.