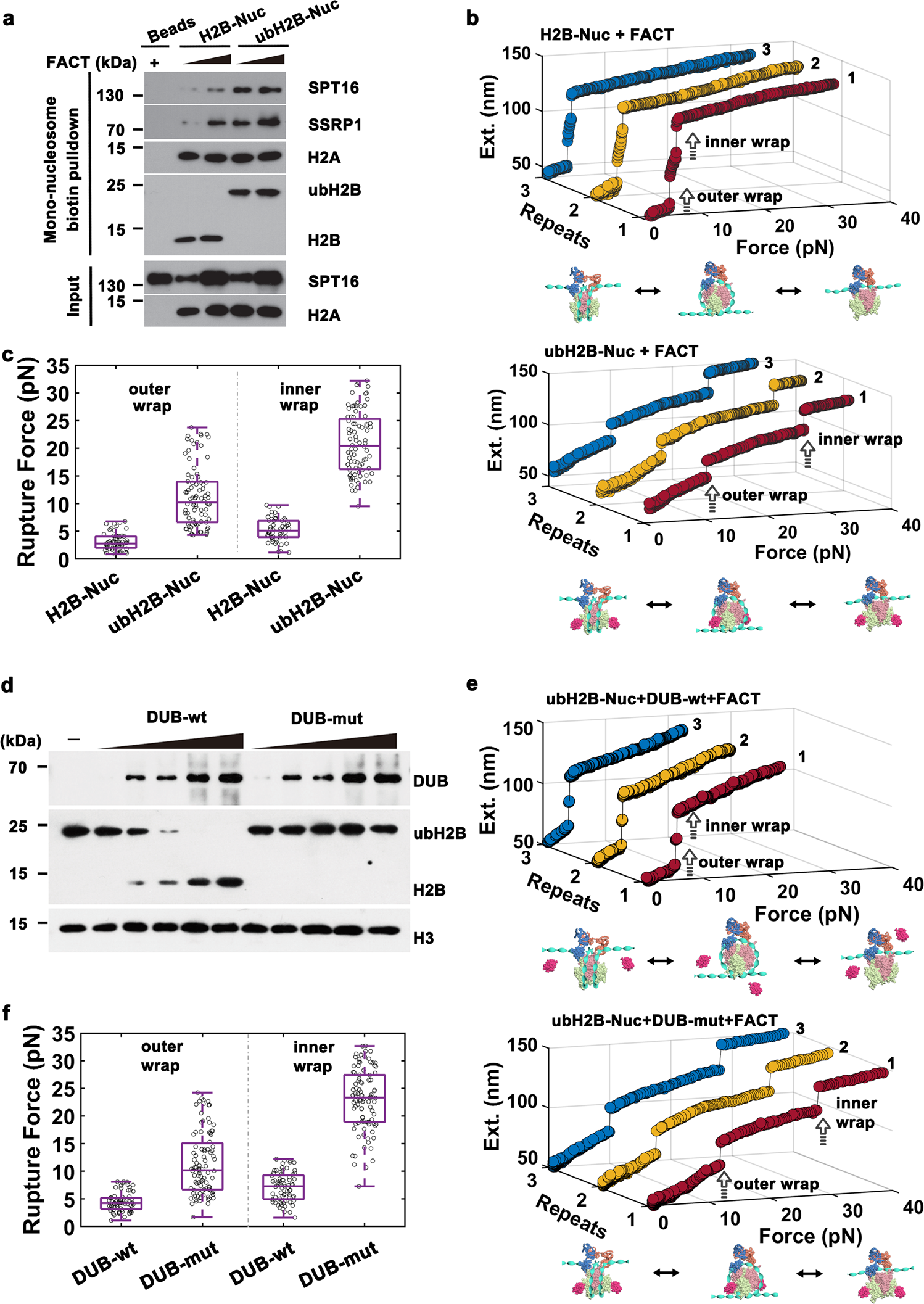
Fig. 2: ubH2B recruits FACT to stabilize and maintain nucleosome structure.

a Mono-nucleosome pull-down assay of unmodified H2B-nucleosome (H2B-Nuc) and ubH2B-nucleosome (ubH2B-Nuc) incubated with the purified FACT. The immunoblots are representative of three biologically independent experiments (n = 3). b The typical repeated stretching measurements of unmodified H2B (top) and ubH2B (bottom) -nucleosome with FACT. In each stretching cycle, the force is increased up to 32 pN. c The statistic rupture forces for the outer and inner DNA wrap for unmodified H2B-nucleosome and ubH2B-nucleosome incubated with FACT (n = 51 for H2B-nucleosome, n = 84 for ubH2B-nucleosome). d In vitro deubiquitination assay for ubH2B nucleosome incubated with increasing amounts of wild-type DUB (DUB-wt) and its catalytically inactive mutant (DUB-mut). Western blot experiments show that ubH2B-nucleosomes are successfully deubiquitinated by DUB-wt with high efficiency, but cannot be deubiquitinated by DUB-mut. The data are representative of n = 3 biologically independent experiments. e The typical repeated stretching measurements of ubH2B-nucleosome incubated with FACT and DUB-wt (top) or DUB-mut (bottom). The nucleosome with ubH2B successfully deubiquitinated by DUB-wt can be destabilized and maintained by FACT, while that nucleosomes with ubH2B not deubiquitinated by DUB-mut are still stabilized and maintained by FACT. f The statistic rupture forces for the outer and inner DNA wrap for ubH2B-nucleosome incubated with FACT and DUB-wt or DUB-mut (n = 69 for ubH2B-nucleosome with DUB-wt, n = 95 for ubH2B-nucleosome with DUB-mut). The cartoons below represent the relative dynamic process of the nucleosome, respectively. The box plots (c, f) include the median line (median value indicated), the box denotes the interquartile range (IQR), whiskers denote the rest of the data distribution, and outliers are denoted by points greater than ±1.5×IQR. Source data are provided as a Source Data file.