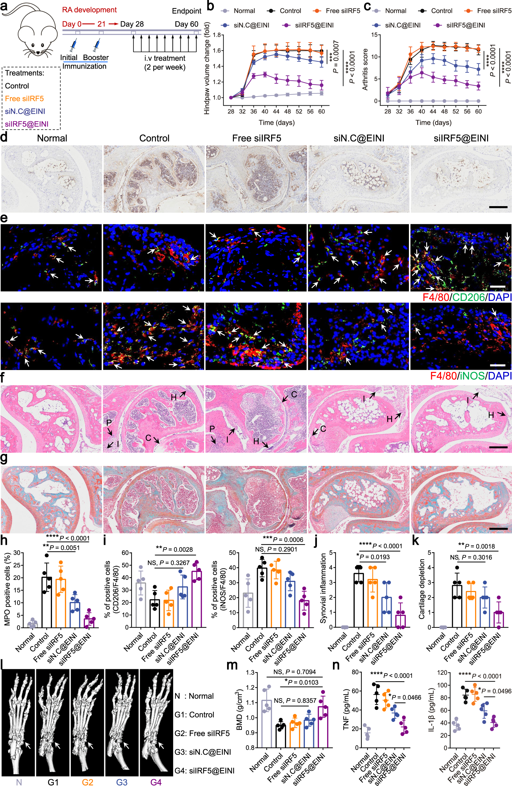
Fig. 5: siIRF5@EINI-enabled reestablishment of immune homeostasis and chondroprotection in vivo.

a Therapeutic regimen in a CIA mouse model. b, c The severity of arthritis was determined via (b) the relative paw volume changes over time of the CIA mice and (c) an arthritis scoring system. Data are presented as the mean ± s.d. (n = 5 biologically independent animals per group). (exact P values: paw volume change: P = 0.0007, P < 1.0E-15; arthritis score: P = 3.32291E-09, P < 1.0E-15); ***P < 0.001, ****P < 0.0001. d The infiltration of neutrophils in arthritic joints in each group. Joint sections in each group were stained with anti-myeloperoxidase (MPO) antibodies. Scale bar, 200 µm. (n = 5 biologically independent animals per group). e Synovium sections were stained for the pan macrophage marker F4/80 (red) and costained for either CD206 (green) or iNOS (green) to determine the phenotype of SIMs in CIA model mice treated with different formulations. Nuclei were stained with DAPI (blue). White arrows indicate double-positive cells (F4/80+CD206+ and F4/80+iNOS+). Scale bars, 50 µm. (n = 5 biologically independent animals per group). f, g Histological analysis with H&E (scale bar 200 µm) (f) and safranin O staining (scale bar 200 µm) (g) of the joint tissues excised from the mice after different treatments. (n = 5 biologically independent animals per group). H, synovium hyperplasia; I, immune cell infiltration; P, pannus formation; C, cartilage damage. h–k, The percentage of MPO-positive cells in d (h) and quantification of F4/80+CD206+ staining and F4/80+iNOS+ staining of macrophages in e (i). The histopathological evaluation of synovial inflammation (j) and cartilage depletion (k) were obtained from the images in f and g, respectively. Data are presented as the mean ± s.d. (n = 5 biologically independent animals per group). (exact P values: MPO+: P = 0.0051, P = 1.57371E-05; CD206+: P = 0.3267, P = 0.0028; iNOS+: P = 0.2901, P = 0.0006; Synovial inflammation: P = 0.0193, P = 6.11004E-05; Cartilage depletion: P = 0.3016, P = 0.0018); *P < 0.05, **P < 0.01, ***P < 0.001, ****P < 0.0001. NS, not significant. l Representative micro-CT images used for quantification of bone erosion in mice. m Quantification of bone mineral density determined by micro-CT. Data are presented as the mean ± s.d. (n = 5 biologically independent animals per group). (exact P values: P = 0.7094, P = 0.8357, P = 0.0103); *P < 0.05. NS, not significant. n Concentrations of TNF and IL-1β in the serum from CIA mice receiving the indicated treatment. Data are presented as the mean ± s.d. (n = 5 biologically independent animals per group). (exact P values: TNF: P = 0.0466, P = 7.16875E-06; IL-1β: P = 0.2901, P = 7.47296E-06); *P < 0.05, ****P < 0.0001. Two-way ANOVA with Turkey’s post hoc test (b, c) and one-way ANOVA with Turkey’s post hoc test (h–k, m, n) was conducted. Source data are provided as a Source Data file.