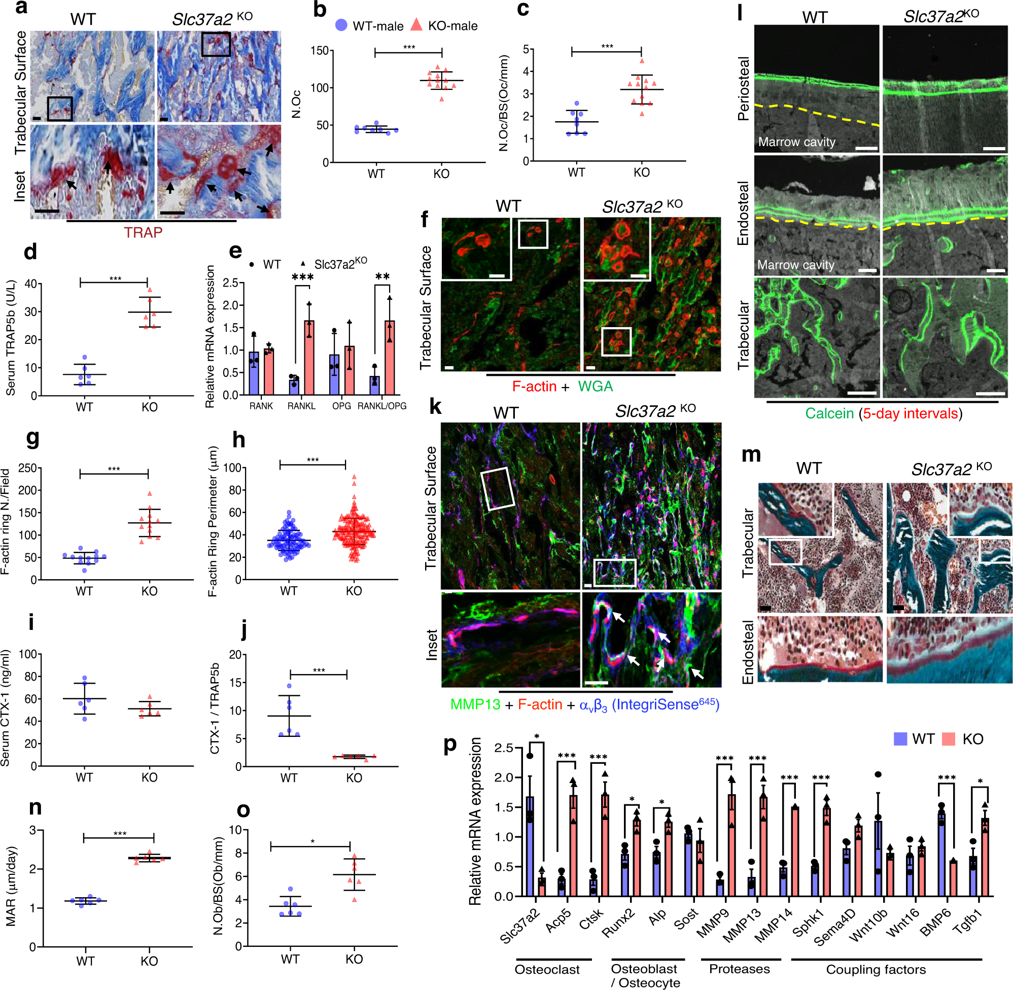
Fig. 7: Slc37a2 deletion impairs bone resorption leading to compensatory increases in osteoclastogenesis, protease expression, and osteoblast-mediated bone formation.

a Representative images of the primary spongiosa of proximal WT and Slc37a2KO male femora stained for TRAP and b, c histomorphometric analysis of TRAP+ osteoclasts (n = 8 WT and 12 Slc37a2KO animals per group) (b P < 0.001; c P < 0.001). Bar, 50 μm. d Serum TRAP5b levels (n = 6 animals per genotype, P < 0.001) and e RANK/RANKL/OPG mRNA expression in femurs (n = 3 animals per genotype, RANK P = 0.750121; RANKL P = 0.003713; OPG P = 0.658277; RANKL/OPG P = 0.014159) of 12-week-old male WT and Slc37a2KO mice. f–h Confocal images of representative femur cryosections stained for F-actin and Wheat-germ agglutinin, (WGA) from 12-week-old male mice (f) and quantitation of F-actin numbers (g, n = 12 fields/group P < 0.001) and diameters (h, n = 92 cells/5 independent WT samples and 192 cells/9 independent Slc37a2KOsamples, P < 0.001). Bars 50 μm. i CTX-1 levels (n = 6, P = 0.1815) and j ratio of CTX-1/TRAP5b levels in serum of 12-week-old male WT and Slc37a2KO mice (n = 6, P = 0.0006). k Representative confocal image of the primary spongiosa of WT and Slc37a2KO male femora immunostained for MMP13, F-actin and αvβ3 (IntegriSense645). Arrows indicate flat bone-lining MMP13+ cells occupying resorptive lacunae in magnified images. Bars 50 μm. l–o Representative images of 12-week-old male femurs from WT and Slc37a2KO mice depicting fluorescent calcein-double labeling (l, Bars, 100 µm), Mason’s Trichrome staining (m, Bars, 100 μm) and histomorphometric analyses of bone mineral apposition rate (n, n = 6, P < 0.001) and osteoblast numbers/ bone surface (o, n = 6, P = 0.0186). p Relative mRNA expression in femora from 12-week-old WT and Slc37a2KO mice (n = 3). Slc37a2 P = 0.017655; Acp5 P = 0.003896; Ctsk P = 0.003602; Runx2 P = 0.016348; Alp P = 0.018260; MMP9 P = 0.005514; MMP13 P = 0.004579; MMP14 P = 0.000163; Sphk1 P = 0.001930; BMP6 P = 0.000829; Tgfb1 P = 0.023799. All data are presented as means ± SD. *P < 0.05, ** P < 0.01, ***P < 0.001 by two-tailed unpaired Student’s t tests. Source data are available in the Source Data file.