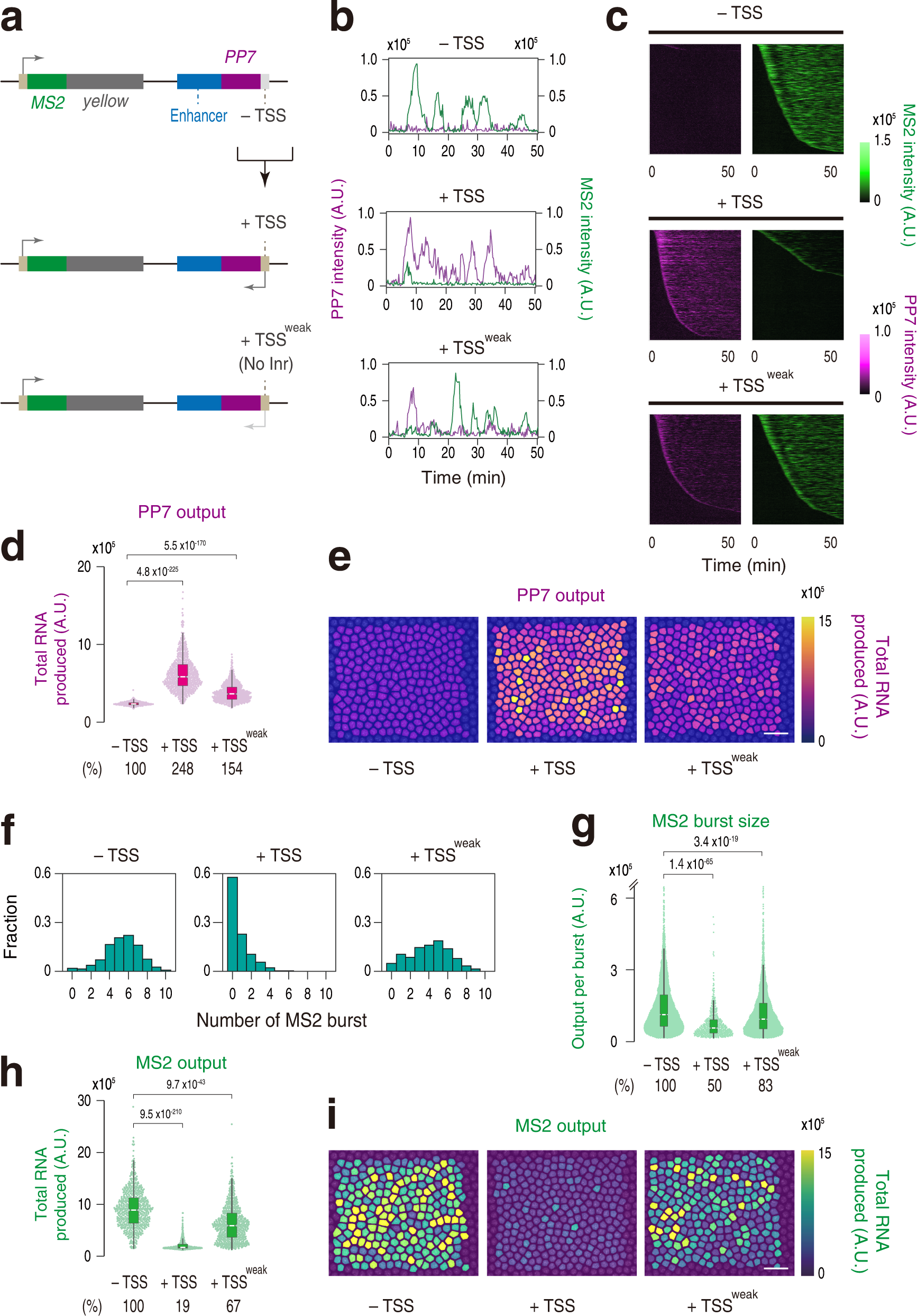
Fig. 1: Non-coding enhancer transcription suppresses burst induction.
From: Dynamic interplay between non-coding enhancer transcription and gene activity in development

a The yellow reporter gene containing the Drosophila synthetic core promoter (DSCP) and 24x MS2 repeats were placed under the control of the sna shadow enhancer fused with 24x PP7 repeats (top). Minimal core promoter motifs were placed adjacent to the enhancer to drive intergenic non-coding transcription (middle). Inr motif at the intergenic TSS was specifically mutated (bottom). b Representative trajectories of transcription activities of the reporter locus containing – TSS (top), + TSS (middle), or + TSSweak (Inr mutant; bottom) at the enhancer region. c MS2 and PP7 trajectories for all the analyzed nuclei. Each row represents the MS2 or PP7 trajectory for a single nucleus. A total of 676, 719, and 700 ventral-most nuclei, respectively, were analyzed from three independent embryos for the reporter locus containing – TSS (top), + TSS (middle), or + TSSweak (bottom) at the enhancer region. Nuclei were ordered by the onset of MS2 or PP7 transcription in nc14, separately. The same number of nuclei were analyzed hereafter. d Boxplot showing the distribution of the total output of PP7 transcription. The box indicates the lower (25%) and upper (75%) quantile and the white line indicates the median. Whiskers extend to the most extreme, non-outlier data points. e Each nucleus was colored with respect to the total output of PP7 transcription in the representative embryos. The maximum projected image of His2Av-eBFP2 is shown in gray. The image is oriented anterior to the left and the ventral view facing up. Scale bar indicates 20 μm. f Histograms showing the distribution of MS2 burst frequency. g Boxplot showing the distribution of MS2 burst size. The box indicates the lower (25%) and upper (75%) quantile and the white line indicates the median. Whiskers extend to the most extreme, non-outlier data points. A total of 3607, 536, and 2845 MS2 bursts, respectively, were analyzed for the reporter locus containing – TSS, +TSS, or + TSSweak at the enhancer region. The double hash mark on the y-axis indicates that >99% of the data points are presented. h Boxplot showing the distribution of the total output of MS2 transcription. The box indicates the lower (25%) and upper (75%) quantile and the white line indicates the median. Whiskers extend to the most extreme, non-outlier data points. i Each nucleus was colored with respect to the total output of MS2 transcription in the representative embryos. The maximum projected image of His2Av-eBFP2 is shown in gray. The image is oriented anterior to the left and the ventral view facing up. Scale bar indicates 20 μm. A.U.; arbitrary unit. Percentages shown at the bottom of the boxplots represent the relative values of the median. P values were calculated by a two-sided Wilcoxon rank-sum test with Bonferroni correction. Source data are provided as a Source Data file.